EasyManua.ls Logo

Omron F3SG-SR/PG - Input;Output Circuit

Omron F3SG-SR/PG
75 pages
Print Icon
To Next Page IconTo Next Page
To Next Page IconTo Next Page
To Previous Page IconTo Previous Page
To Previous Page IconTo Previous Page
Loading...
F3SG-SR/PG
45
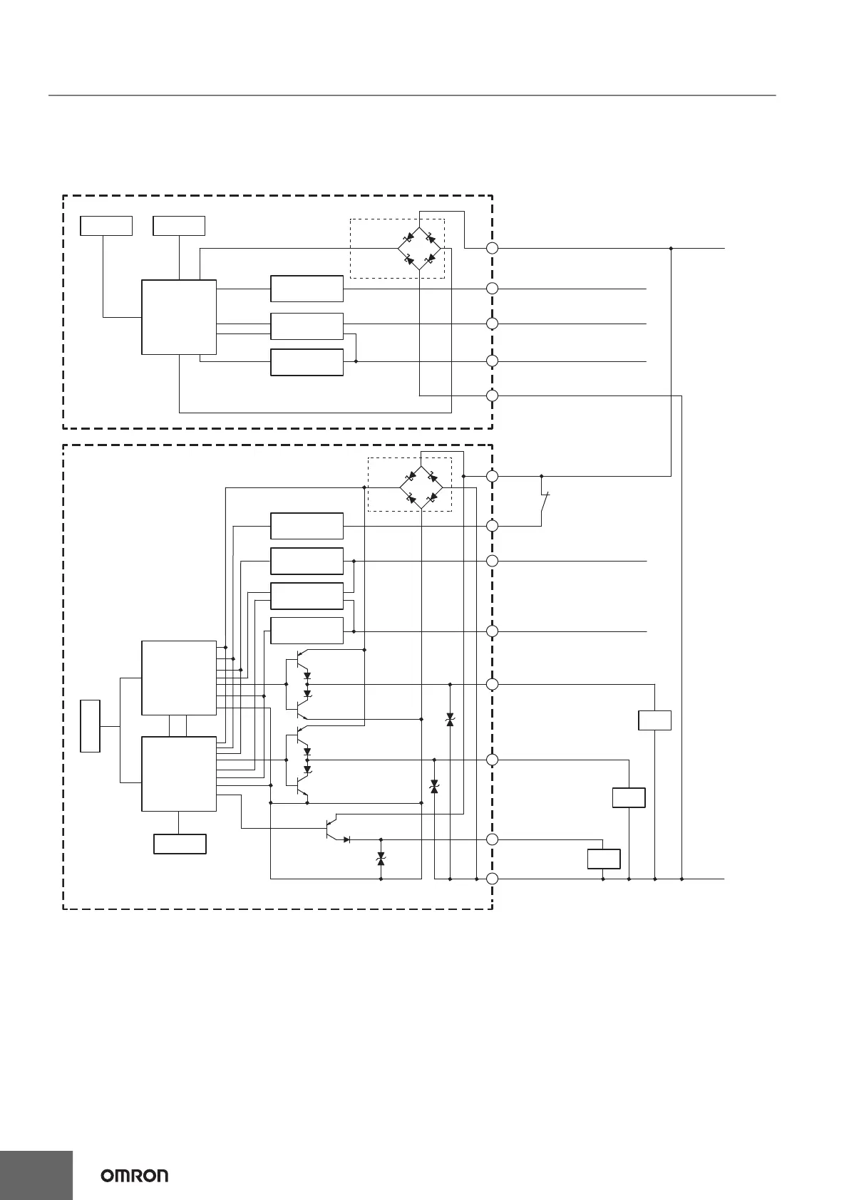
Input/Output Circuit
Entire Circuit Diagram
The entire circuit diagrams of the F3SG-SR are shown below.
The numbers in the circles indicate the connector's pin numbers.
F3SG-SR
2
1
5
8
7
6
24V/0V
1
2
4
Brown
Black TEST
White COM(+)
Blue
Brown
Yellow
White OSSD 2
Pink MUTE B/COM(-)
Gray MUTE A/PRE-RESET/PSDI/COM(+)
Black OSSD 1
Red AUX
Blue
3
4
3
Muting input
circuit A
Reset input
circuit
Muting input
circuit B
RESET/EDM
0V/24V
5
Yellow
Operating Range Select
Input/COM(-)
Load
Indicator
ABI
Emitter
main circuit
Test input
circuit
PNP/NPN select
input circuit
PNP/NPN select
input circuit
Operating range
select input circuit
Receiver
main circuit 2
ABI
Indicator
Load
Load
Receiver
main circuit 1
Communication
circuit
Communication
circuit

Related product manuals