EasyManua.ls Logo

Omron R88D-KTA5L - Page 277

Omron R88D-KTA5L
634 pages
To Next Page IconTo Next Page
To Next Page IconTo Next Page
To Previous Page IconTo Previous Page
To Previous Page IconTo Previous Page
Loading...
4-8
4-2 Wiring
OMNUC G5-SERIES AC SERVOMOTOR AND SERVO DRIVE USER'S MANUAL
4
System Design
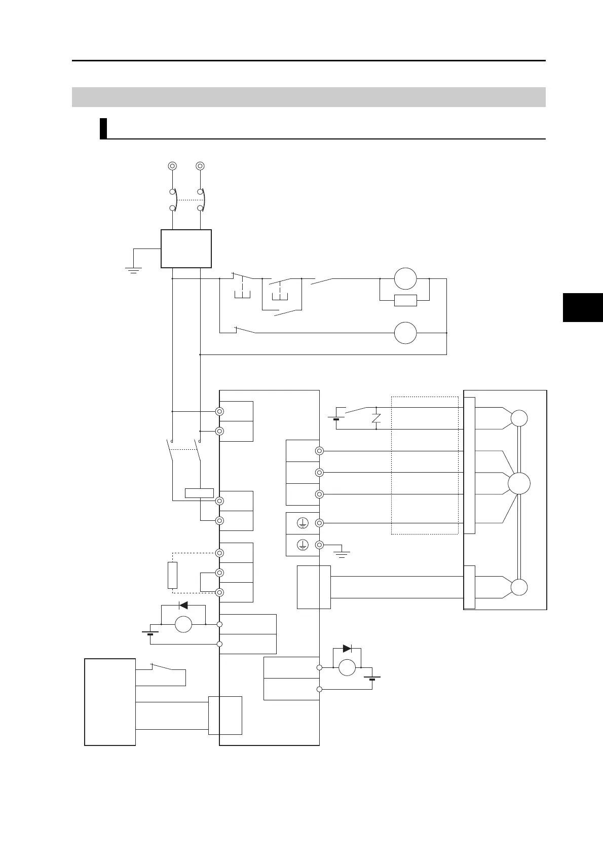
Peripheral Equipment Connection Examples
R88D-KTA5L/-KT01L/-KT02L/-KT04L
R88D-KT01H/-KT02H/-KT04H/-KT08H/-KT10H/-KT15H (Single-phase Input)
R T
NFB
1 2
3 4
E
NF
1MC
PL
L1C
L2C
L1
L3
Reactor
ALMCOM
/ALM 37
36
CN1
X
11
10
OUTM1
(BKIR)
OUTM1
COM
XB
W
V
U
B
E
M
CN2
XB
CN1
CN1
B1
B3
B2
CNB
CNB
CNA
CNA
OFF
X
ON
X
1MC
X
1MC
Noise filter (*1)
Single-phase 100 to 120 VAC, 50/60 Hz: R88D-KT@@L
Single-phase 200 to 240 VAC, 50/60 Hz: R88D-KT@@H
Main circuit contactor (*1)
Surge suppressor
(*1)
Servo alarm display
OMNUC G5-series
AC Servo Drive
User-side
control
device
24 VDC
24 VDC
Control cables
OMNUC G5-series
AC Servomotor
Ground to 100 Ω or less
Encoder cables
Power cables
24 VDC
(*3)
(*2)
(*4)
Regeneration Resistor
(*5)
Main circuit power supply
Ground to 100 W or less.
*1. Recommended products are listed in 4-3
Wiring Conforming to EMC Directives.
*2. Recommended relay: MY relay by OMRON
(24-V)
For example, MY2 relay by OMRON can be
used with all G5-series motors with brakes
because its rated induction load is 2 A (24
VDC).
*3. There is no polarity on the brakes.
*4. The Built-in Regeneration Resistor (KT04L,
KT08H, KT10H and KT15H) shorts B2 and
B3. When the amount of regeneration is
large, remove the connection between B2
and B3 and connect the Regeneration
Resistor between B1 and B2.
*5. There is no Internal Regeneration Resistor
for KTA5L to KT02L, and KT01H to KT04H.
When the amount of regeneration is large,
connect the necessary Regeneration
Resistor between B1 and B2.

Table of Contents

Related product manuals