EasyManua.ls Logo

ON Semiconductor RSL10 - RSL10 SoC Schematic for QFN

ON Semiconductor RSL10
37 pages
Print Icon
To Next Page IconTo Next Page
To Next Page IconTo Next Page
To Previous Page IconTo Previous Page
To Previous Page IconTo Previous Page
Loading...
ON Semiconductor
www.onsemi.com
27
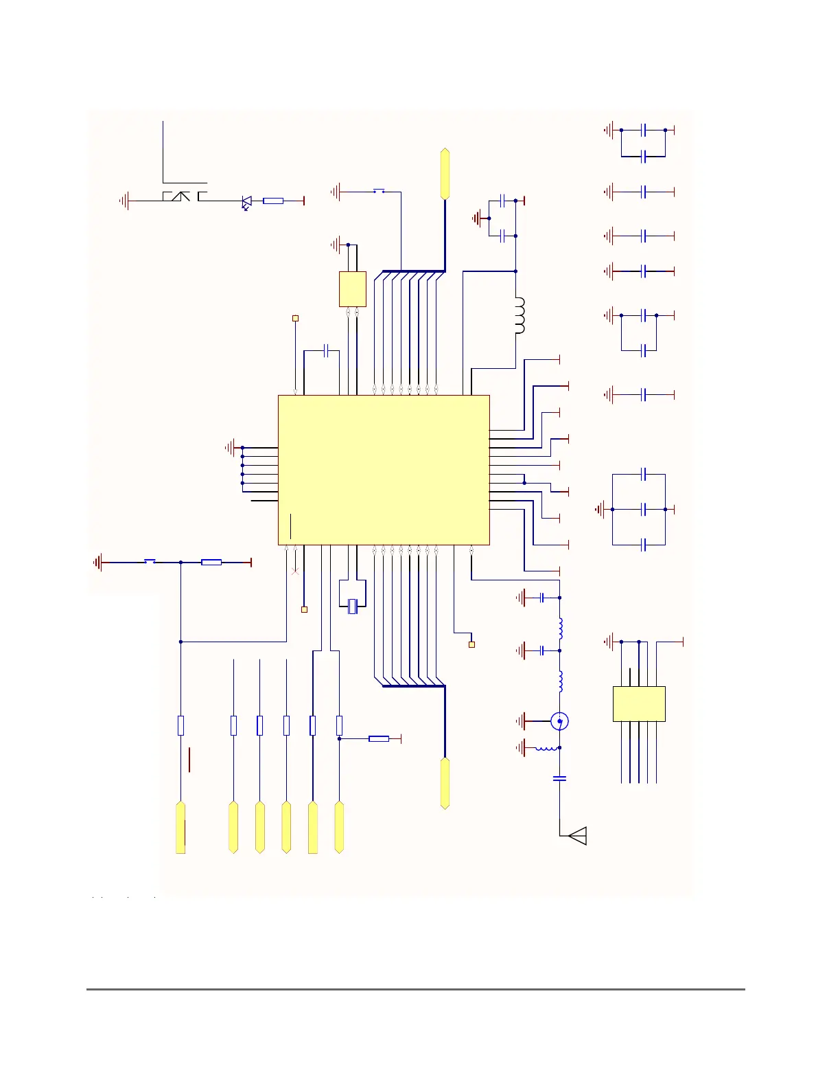
Figure 12. RSL10 SoC Schematic
Title
Number RevisionSize
A
Date: 6/21/2017 Sheet of
File: C:\dhs root\ \RSL10 SchDoc Drawn By:
VDDRF
48
RFIO
1
VDDPA
2
VSSPA
3
AOUT
4
VDDA
5
CAP1
6
CAP0
7
VSSA
8
VBAT
9
VDC
10
EN_TEST
11
VCC
12
XTAL32K_OUT
13
XTAL32K_IN
14
WAKEUP
15
RESET
16
VPP
17
DIO0
18
VDDC
19
DIO1
20
VDDM
21
DIO9
22
DIO2
23
DIO4
24
DIO3
25
DIO8
26
DIO5
27
VSSD
28
DIO6
29
DIO7
30
EXT_CLK
31
DIO10
32
JTCK
33
JTMS
34
VSSD
35
VDDO
36
DIO12
37
DIO11
38
DIO13
39
DIO15
40
DIO14
41
VSS
42
XTAL48M_N
43
XTAL48M_P
44
VDDSYN_SW
45
VSSRF
46
VDDRF_SW
47
RSL10
EP
49
U1
RSL10
GND
DIO0
DIO1
DIO2
DIO3
DIO4
DIO5
DIO6
DIO7
DIO[7..0]
DIO[7..0]
DIO8
DIO9
DIO10
DIO11
DIO12
DIO13
DIO14
DIO15
DIO[15..8]
DIO[15..8]
JTAG_TMS
JTAG_TCK
RSL10 QFN EVB
Marius C
V1.3
X2
32.768kHz
I/O
1
G
2
O/I
3
G
4
X1
ECS 48MHz XTAL
C17
1uF
VCC
0603
C16
4.7μF
GND
J1
MM8130-2600
C14
12pF
L3
15nH
A1
2.4G PCB antenna
R1
68
R2
68
RESET
R9
68
R6
DNP
R5
DNP
R3
DNP
TRSTin
TDIin
TDOin
DIO13
DIO14
DIO15
VDDO
C2
DNP
VDDPA
C3
DNP
VDDM VDDC
C4
DNP
C5
DNP
VDDRF
C6
DNP
VDDA
C1
1uF
C8
1uF
C7
2.2uF
VDDPA
VDDC VDDOVDDM VDDRF
VDDAVPP VDDSYN_SW
0603
C9
4.7μF
C10
100nF
C11
100pF
VBAT_DUT
VBAT_DUT
SW2
PB SW
R7
10k
VBAT_DUT
SW1
PB SW
DIO5
LED 1
L0603G
R4
68
GND
V3.3
DIO6
G
1
D
3
S
2
Q1
NMOS
1 2
3 4
5
87
109
6
P2
FTSH-105
VDDO
JTAG_TMS
JTAG_TCK
TDOin
TDIin
RESET
RESET
JTAG_TMS
JTAG_TCK
TDOin
TDIin
C12
1.5pF
C13
1.5pF
L1
3nH
L2
1.8nH
TP1
TP2
TP3
TRSTin
2 of 4
0805
L4
2.2uH
2.2uF
0402
C15
DNP
R54
100k
VDDO

Other manuals for ON Semiconductor RSL10

Related product manuals