EasyManua.ls Logo

Onkyo HTR-990 - SCHEMATIC DIAGRAM;BLOCK DIAGRAM-2; Video Section Block Diagram

Onkyo HTR-990
115 pages
Print Icon
To Next Page IconTo Next Page
To Next Page IconTo Next Page
To Previous Page IconTo Previous Page
To Previous Page IconTo Previous Page
Loading...
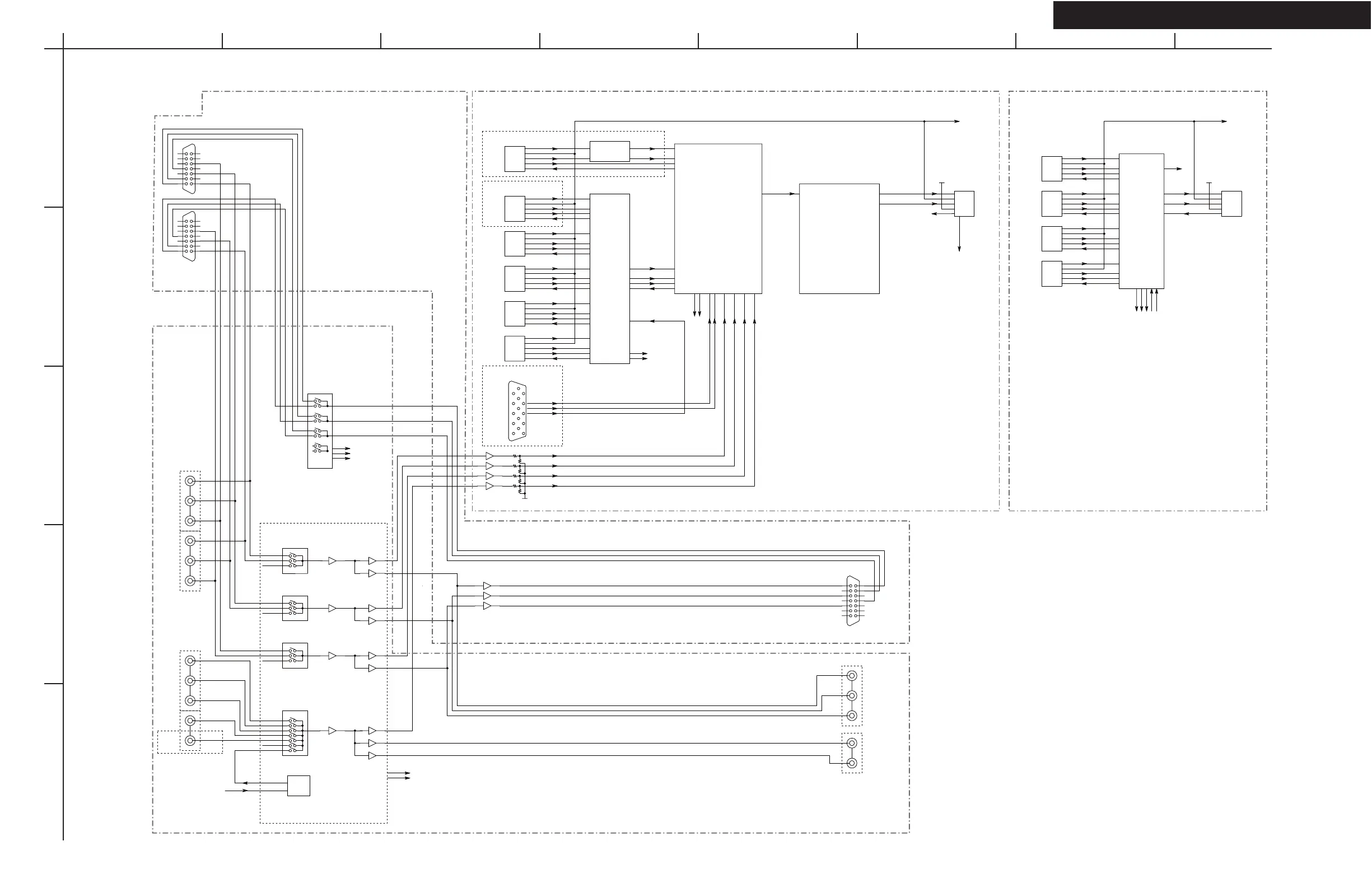
SCHEMATIC DIAGRAM/ BLOCK DIAGRAM-2
TX-NR579/ TX-NA579/ HT-R690/ HT-R990
Vin1
Vin2
Vin3
Vin4
Vin5
Yin1
PBin1
PRin1
CEC
CEC
CEC
CEC
TMDS
DDC
RPWR
HPD
TMDS
DDC
RPWR
HPD
TMDS
DDC
RPWR
HPD
DDC
RPWR
HPD
TMDS
HPD
DDC
TMDS
RPWR
DDC
TMDS
CEC
TMDS
DDC
TMDS
CEC
DDC
RPWR
HPD
TMDS
CEC
DDC
RPWR
HPD
TMDS
CEC
DDC
RPWR
HPD
TMDS
CEC
DDC
RPWR
HPD
TMDS
CEC
DDC
RPWR
HPD
TMDS
CEC
DDC
RPWR
HPD
ISOIN
ISOOUT
Vin6
Vin7
Yin2
PBin2
PRin2
PRin3
PBin3
Yin3
I2C
HPD
RGB
VS,HS
ADINPY
ADINPB
ADINPR
ADINCV
12bit x3 TMDS
DDC
I2C
MUTE
I2C
I2S
S/PDIF
S/PDIF
I2S
CEC
CEC
I2C
HPD
CEC
ARC S/PDIF
UPort
ARC S/PDIF
S/PDIF
I2S
A
INH
B
BLOCK DIAGRAM(VIDEO)SCHEMATIC DIAGRAM (PART-2)
CB1
CR1
Y2
CB2
CR2
Y1
Y
CB
CR
COMPONENT
OUT
GAME/TV
AUX1
(FRONT)
COMPOSITE VIDEO INPUT
DVD
VCR/DVR
CBL/SAT
COMPONENT VIDEO INPUT
D4 OUT
MONITOR
VCR/DVR
COMPOSITE VIDEO OUTPUT
PY
PB
PR
CV
HDMI IN1
HDMI IN2
HDMI IN3
HDMI IN4 Rx Port A
Rx Port C
HDMI 4Rx Tx
Rx Port B Tx
Rx Port D
ADV7623
Q8101
HDMI OUT
HDMI
Fast Switching
HDMI Buffer
Rx Tx
Rx0
Rx1
Rx2
Rx4
Rx3
Tx
Q8661
TMDS141
Q8161
HDMI OUT
HDMI IN2
HDMI IN3
HDMI IN4
HDMI IN5
HDMI
FRONT
HDMI IN1
PC VIDEO IN
NJM1328
ISO
GND
Model No. TX-SR309/509/609/TX-SA509/609/HT-R290/390/548/590/690/990/HT-RC330/360/DTR-20.3/30.3
TX-SR309, TX-SR509, HT-R290, HT-R390, HT-R548, HT-R590, HT-RC330
TX-SR609, TX-SA609, HT-RC360,
DTR-20.3, DTR-30.3
TX-SR609, HT-R690, HT-R990, TX-SA609, HT-RC360, DTR-20.3, DTR-30.3
TX-SR609, TX-SA609, DTR-30.3
TX-SR609, TX-SA609, HT-RC360,
DTR-20.3, DTR-30.3
SiI9487
RxA
RxB
RxC
RxD
I2C
AIN1,AIN2,AIN3
VS_IN1,HS_IN1
AIN4
AIN6
AIN5
AIN10
TTL in TMDSTTL
Q8200
DE2755
KYOTOG2H
Video
Processor
HDMI
Q8501
ADV7844
Decoder
4Rx and
JAPAN Model
D4 VIDEO INPUT
TC74HC4053
6dB
6dB
6dB
DRV
DRV
DRV
1
2
3
4
5
6
7
14
13
12
11
10
9
8
6dB
HP DET
+5V
DDC
CEC
TMDS
HP DET
+5V
DDC
CEC
TMDS
HP DET
+5V
DDC
CEC
TMDS
HP DET
+5V
DDC
CEC
TMDS
HP DET
+5V
DDC
CEC
TMDS
+5V Hot Plug+5V Hot Plug
HP DET
+5V
DDC
CEC
TMDS
HP DET
+5V
DDC
CEC
TMDS
HP DET
+5V
DDC
CEC
TMDS
HP DET
+5V
DDC
CEC
TMDS
HP DET
+5V
DDC
CEC
TMDS
HP DET
+5V
DDC
CEC
TMDS
HP DET
+5V
DDC
CEC
TMDS
DRV
Buf
Buf
Buf
Buf
DRV
DRV
DRV
DRV
DRV
DRV
DRV
DRV
1
2
3
4
5
6
7
14
13
12
11
10
9
8
1
2
3
4
5
6
7
14
13
12
11
10
9
8
BLOCK DIAGRAM
VIDEO SECTION
PART-2
A
1
2
3
4
5
BCDEFGH

Related product manuals