EasyManua.ls Logo

Onkyo TX-8522 - Power Supply Schematic; Power Transformer and Primary Circuits

Onkyo TX-8522
53 pages
To Next Page IconTo Next Page
To Next Page IconTo Next Page
To Previous Page IconTo Previous Page
To Previous Page IconTo Previous Page
Loading...
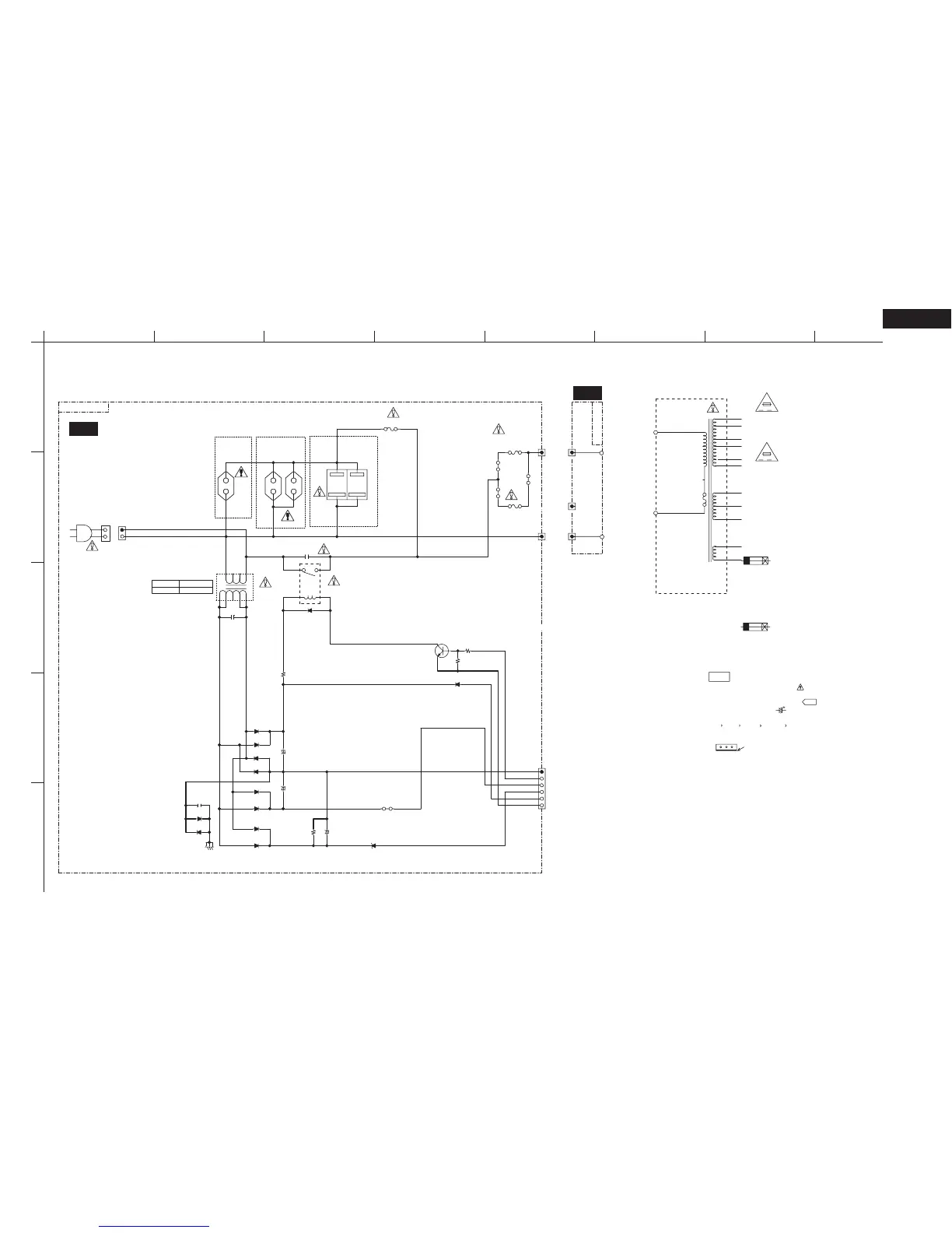
TX-8522
SCHEMATIC DIAGRAM 4
POWER SUPPLY SECTION
U015
MPUGND
POWER
+10S
POFF
RLGND
+12VS
AC-G
AC-H
NPT-1520JQD model
NPT-1519GQP/A model
T902
NAETC-8881
TO POWER TRANSFORMER T901
NAPS-8880
TO MAIN NADG-8876
(SCH.-3)
THERMAL FUSE
POWER TRANSFORMER
PRIMARY
TO NAPS-8881
C903
2200/35
+
T902
1
2
3
4
5
6
7
8
9
C906
4.7/50
+
R913
1K
R914
100K
R909
100K
D912
1SS355
D901
1SS355
D902
1SS355
D903
1SS355
D905
1SS355
D906
1SS355
D909
1SS355
D991
1SS355
D992
1SS355
C991
104Z
C902
104Z
D904
1SS355
D913
1SS355
RL902
1
3 2
4
D908
1SS355
D914
UDZ5.1B
F902
2.5A-SE-EAK
(P/A)
J907
J918
Q912
KTC3199-GR
C912
103M/275
R915
150(1/2W)
F901
5A-UL/T-237(D)
JL911A
1
2
3
4
5
6
P991
P901A
2
1
P912A
1
P911A
1
F903
C904
100/35
+
J904
P910
AC_CABLE
P911B
1
P913B
1
P912B
1
ATTENTION
VA
ET CALIBRATION COMME INDIQUE.
D'INCENDIE, REMPLACER UNIQUEMENT
PERMANENTE CONTRE LES RISQUES
AFIN D'ASSURER UNE PROTECTION
PAR UN FUSIBLE DE MEME TYPE
VA
AGAINST FIRE HAZARD, REPLACE
FOR CONTINUED PROTECTION
AND RATING INDICATED.
ONLY WITH FUSE OF SAME TYPE
CAUTION
E LENT. POUR UNE PROTECTION PERMANENTE,N'UTILISER
CE SYMBOLE INDIQUE QUE LE FUSIBLE UTLISE EST
INDIQUE LA QU LE PRESENT SYMBOL EST APPOSE.
QUE DES FUSIBLES DE MEME TYPE. CE DARNIER EST
RATING REFER TO THE MARKING ADJACENT TO THE SYMBOL
FOR CONTINUED PROTECTION AGAINST FIRE
HAZARD,REPLACE WITH SAME TYPE FUSE. FOR FUSE
THIS SYMBOL LOCATED NEAR THE FUSE INDICATES
THAT THE FUSE USED IS SLOW OPERATING TYPE
J930
(MEASURED WITH
BY MARK
ARE CRITICAL FOR
SAFETY
IDENTIFIED
NOTE
THE COMPONENTS
REPLACEONLY
WITH PART
NUMBER SPECIFIED.
.
.
VOLTAGE VOLTMETER) IS
DC VOLTAGE.(NO INPUT SIGNAL)
.
ELECTROLYTIC CAPACITORS (
)
ARE IN F/WV.
.
ALL CAPACITORS ARE IN pF/50WV UNLESS OTHERWISE NOTED.
EX) 030-3pF 330-33pF 331-330pF 333-0.033uF
u
ALL RESISTORS ARE IN OHMS 1/4WATTS UNLESS OTHERWISE NOTED.
.
THE THICK LINES ON PC BOARD ARE THE PRINTING SIDE OF THE PARTS.
EX) PRINTING SIDE
CIRCUIT IS SUBJECT TO CHANGE FOR IMPROVEMENT.
.
.
T901
NPT-1543D(D)
NPT-1543P(P/A)
3
5
7
8
9
10
11
12
13
14
15
16
17
18
U016
5A-UL/T-233(D)
2.5A-SE-EAK(P/A)
TO POWER TRANSFORMER
A model
P model
D model
(D): D model: North American model 120V 60Hz
(P): P model: European model 230~240V 50Hz
(A): A model: Australian model 230~240V 50Hz
A
1
2
3
4
5
BCDEFGH

Other manuals for Onkyo TX-8522

Related product manuals