EasyManua.ls Logo

Onkyo TX-NR900

Onkyo TX-NR900
82 pages
To Next Page IconTo Next Page
To Next Page IconTo Next Page
To Previous Page IconTo Previous Page
To Previous Page IconTo Previous Page
Loading...
TX-NR900/E
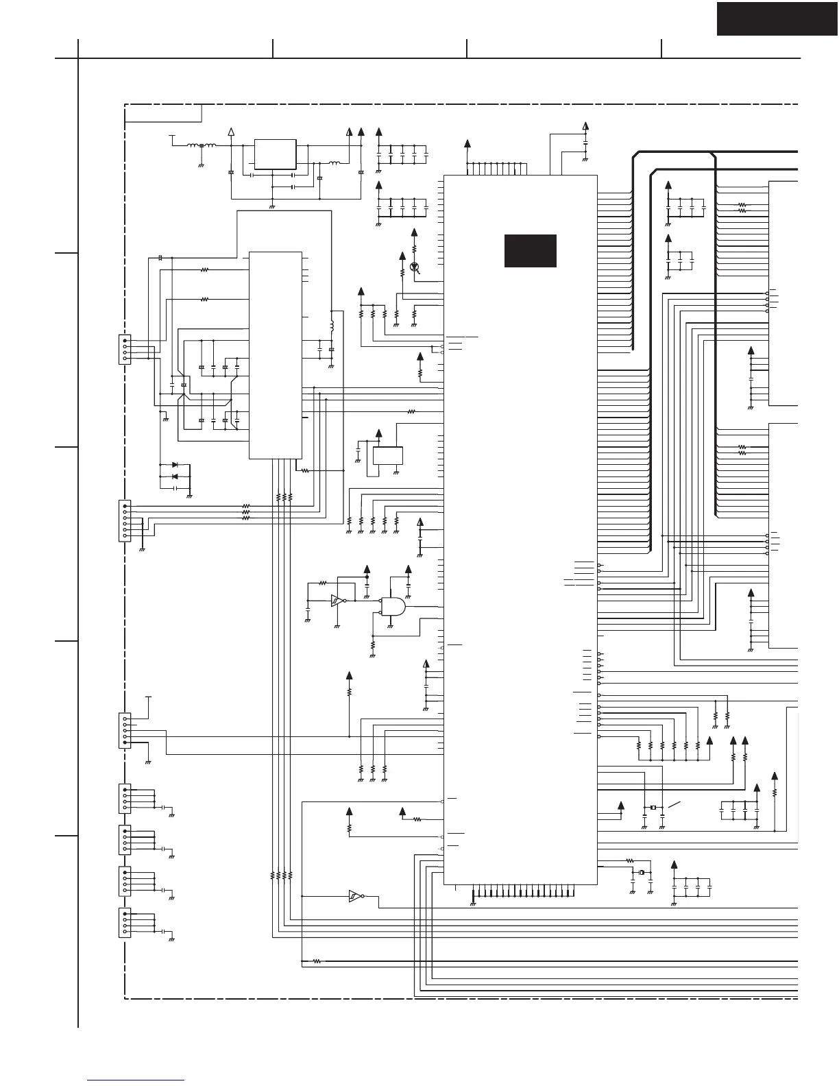
SCHEMATIC DIAGRAM 10-1 Net-tune circuit section
U2
MultiMedia CPU
Main M
e
NADG-7662 3.3V 2.5V Voltage Regurator
A15
A16
A15
A16
XDARST
A13
A14
A17
A18
A19
A20
A21
A22
A23
A24
A25
A26
A27
A27
A26
A25
A24
A23
A22
A21
A20
A19
A18
A17
A14
A13
LANRESET
DIGCL
DIGD
O
XDACS
A27
A26
A25
A24
A23
A22
A21
A20
A19
A18
A17
A16
A15
A14
A13
A12
A11
A10
A9
A8
A7
A6
A5
A4
A3
A2
A1
A0
D31
D30
D29
D28
D27
D26
D25
D24
D23
D22
D21
D20
D19
D18
D17
D16
D15
D14
D13
D12
D11
D10
D9
D8
D7
D6
D5
D4
D3
D2
D1
D0
XSDRAM
CS
XSDRAS
XOE
XW
E
SDCLK
SDCK
E
SDQM
2
XLANCS
XFLASHCS
XRESET
XURESET
LRCK
SDAT
A
JP1
JP2
JP3
BCLK
SDQM
3
SDQM
0
SDQM
1
COM
1_RXD1
COM
1_TXD1
COM
1_DSR
COM
1_CTS
COM
1_DCD
XISAINT
XEXTFI
Q
XPW
RFL
BATOK
XBATCHG
XEXTIRQ2
I2C_CLK
I2C_DATA
32K
EXPRDY
XEXTPWR
LANINT
CO M2
_TXD
CO M2
_RXD
XSDRAMCS
SDQM2
SDCK E
SDCLK
XWE
XOE
XSDRAS
AVDD = +5V
BCLK
XDARST
DIGC L
DIGDO
XDACS
SDQM2
SDQM3
SDCK E
SDCLK
SDQM2
SDQM3
SDCKE
SDCLK
XSDRAMCS
XWE
XOE
XSDRAS
XSDRAMCS
XWE
XOE
XSDRAS
XDARST
DIGC L
DIGD O
XDACS
(XPOR)
XRESET
TXCLK
TMS
TDI
XTRST
AVDD = +5V
256fs
XDARST
DIGCL
DIGDO
XDACS
AGND
SDQM3
WakeUP
LRCK
SDATA
EXTPWR
LANINT
COM2
_
TXD
XDACS
DIGDO
DIGC L
XDARST
(XPOR)
XRESET
LANRESET
TXCLK
TM S
TDI
XTRST
DSP+5V
D/A Converter
To SCH.2 NADG-7687 P603B
SCREW TERNINAL for CHASSIS EARTH
To SCH. 3 NAAF-7720 P602ATerminal Port #1 for Debug P607B
+3.3V
+3.3V
+3.3V
+3.3V
+3.3V
C686
15P
R628
0
R629
0
+3.3V
+2.5V
+3.3V
R635
0
R636
0
R637
0
+3.3V +3.3V
C608
0.1
R603
0
R604
0
C624
0.1
C623
0.1
C622
0.1
C621
0.1
C616
0.1
C617
0.1
C618
0.1
C619
0.1
C620
0.1
+3.3V
C631
0.1
C630
0.1
C629
0.1
R615
10K
R614
10K
C636
0.1
C648
0.1
C643
0.1
C652
0.1
R643
10K
R644
10K
R645
10K
R647
10K
R646
10K
C665
0.1
C659
0.1
R650
47K
R669
10K
C685
15P
C687
0.1
C688
0.1
C689
0.1
C690
0.1
R651
10K
R606
330
+3.3V
Q610
TC7S02F
1
2
G
3
4
VCC
5
X604
3.6864MHz
C647
100/6.
3
+
R673
4.7K
C638
100/6.
3
+
+3.3V
R682
100
R667
10K
+2.5V
+2.5V
C673
0.1
D603
SEC1201C
+3.3V
X601
FCXO-03
11.2896M
Hz
1
2 3
4
+3.3V
R613
10K
R612
10K
R611
10K
L607
47uH
R610
0
C645
100/6.
3
+
R625
0
R623
10K
+3.3V
Q608
HM5264165FTT-B6
BS1
21
BS0
20
A12/NC
36
A11
35
A10
22
A9
34
A8
33
A7
32
A6
31
A5
30
A4
29
A3
26
A2
25
A1
24
A0
23
C
S
19
RAS
18
CAS
17
WE
16
CLK
38
CKE
37
UDQM
39
LDQM
15
Vcc2
27
Vcc1
14
Vcc0
1
Vss2
54
Vss1
41
Vss0
28
V
V
V
V
V
V
V
V
Q603
HM5264165FTT-B6
BS1
21
BS0
20
A12/NC
36
A11
35
A10
22
A9
34
A8
33
A7
32
A6
31
A5
30
A4
29
A3
26
A2
25
A1
24
A0
23
CS
19
RAS
18
CAS
17
WE
16
CLK
38
CK E
37
UDQM
39
LDQM
15
Vcc2
27
Vcc1
14
Vcc0
1
Vss2
54
Vss1
41
Vss0
28
V
V
V
V
V
V
V
V
L601
BLM21P221SG
+3.3V+2.5V
C602
4.7/10Ta
+
C613
0.1
C614
47/16T
a
+
C627
0.1
Q609A
TC7W14F
K
1 7
Q609B
TC7W14F
K
3 5
C640
220/
4
+
C649
220/
4
+
C639
0.1
C615
100/6.3Ta
+
C658
0.1
+3.3V
+3.3V
R557
10K
E604
Terminal
4
3
2
1
E603
Terminal
4
3
2
1
E601
Terminal
4
3
2
1
+5.6V
R551
10K
R552
10K
R550
10K
+5.6V
+5.6
V
E602
Terminal
4
3
2
1
Q601
BA33C25FP
VIN
1
NC
2
GND
3
VO2
5
VO1
4
C692
0.1
C651
0.1
C644
0.1
D604
1SS352
D605
1SS352
C637
100/6.3Ta
+
P603A
VAL
6
5
4
3
2
1
R687
10K
R688
10K
R689
10K
R690
10K
R691
10K
R692
10K
+3.3V
+3.3V
R660
10K
R659
10K
+3.3V
C669
0.1
+3.3V
C667
0.1
C668
0.1
C666
0.1
+3.3V
R662
10K
R656
1K
R655
1K
+3.3V
C603
0.1
C604
0.1
C605
0.1
C606
0.1
C607
0.1
P607B
B5B-PH-SM3-TB
1
2
3
4
5
C641
0.1
C650
0.1
R609
10K
+3.3V
Q607
EP7312-CV
COL7
83
COL6
84
COL5
85
COL4
86
COL3
87
COL2
88
COL1
91
COL0
92
PA7
23
PA6
24
PA5
25
PA4
26
PA3
27
PA2
28
PD0/LEDFLSH
62
PE2/CLKSEL
45
PE1/BOOTSEL1
46
PE0/BOOTSEL0
47
PD4
56
ME
DCHG/BROM
155
TEST
1
39
TEST
0
40
DRIVE1
75
DRIVE0
76
SSIRXDA
67
SSICLK
63
SSITXFR
65
SSITXDA
66
BUZ
93
SSIRXFR
68
PB7
13
PB6
14
PB5
15
PB4
16
PB3
17
PB2
18
PB1/PRDY2
19
PB0/PRDY1
20
DD3
188
DD2
189
DD1
191
DD0
192
PHDI N
34
VddOSC
157
VssOSC
160
CL2
184
CL1
185
FRM
186
M
187
LEDDRV
31
SMPCLK
79
WAKEUP
161
PD5
55
RUN/CLKEN
7
WORD
5
HALF WORD
105
ADCCS
70
ADCCLK
77
ADCOUT
78
VddCORE 1
181
VddCORE 0
72
VssCORE1
180
VssCORE0
71
PD3
59
DCD
37
DSR
38
CTS
35
RXD1
36
PD1
61
PD2
60
TXD1
32
POR
154
ADCI N
69
URESET
156
TRS
T
125
TDI
11
TMS
58
TXCLK
90
TDO
22
NC
52
VssIO17
203
VssIO16
198
VssIO15
190
VssIO14
182
VssIO13
174
VssIO12
168
VssIO11
149
VssIO10
140
VssIO9
124
VssIO8
116
VssIO7
108
VssIO6
98
VssIO5
81
VssIO4
73
VssIO3
64
VssIO2
33
VssIO1
12
VssIO0
3
MO SCIN
158
MOSCOU T
159
RXD2
10
TXD2
9
EXPRDY
8
FB0
82
FB1
80
PA0
30
PA1
29
RTCIN
50
RTCOUT
49
BATCHG
151
BATOK
153
PW
RFL
162
EINT
0
44
EINT
1
43
EINT
2
42
EINT3
41
EXTPW
R
152
CS0
204
CS1
205
CS2
206
CS3
207
CS4
208
CS5
1
EXPCLK
4
PD6/SDQM0
54
PD7/SDQM1
53
SDQM2
196
SDQM3
195
SDCK E
199
SDCLK
200
MWE/SDW
E
201
MO
E/SDCAS
202
WRIT
E/SDRAS
6
SDCS0
194
SDCS1
193
D0
179
D1
177
D2
175
D3
172
D4
170
D5
166
D6
164
D7
150
D8
147
D9
145
D10
143
D11
141
D12
137
D13
135
D14
133
D15
131
D16
129
D17
127
D18
122
D19
120
D20
118
D21
115
D22
113
D23
111
D24
109
D25
104
D26
102
S27
100
D28
97
D29
96
D30
95
D31
94
A0
178
A1
176
A2
173
A3
171
A4
169
A5
165
A6
163
A7
148
A8
146
A9
144
A10
142
A11
138
A12
136
A13
134
A14
132
A15
130
A16
128
A17
126
A18
121
A19
119
A20
117
A21
114
A22
112
A23
110
A24
106
A25
103
A26
101
A27
99
VssRTC
48
VddRTC
51
VddIO0
2
VddIO1
21
VddIO2
57
VddIO3
74
VddIO4
89
VddIO5
107
VddIO6
123
VddIO7
139
VddIO8
167
VddIO9
183
VddIO10
197
C663
0.1
A
Q605
WM8716
ZERO
21
VOUTL
16
VOUTR
13
AVDD
15
AVDDR
9
VM IDR
11
AGNDR
10
AVDDL
20
VM IDL
18
AGNDL
19
AGND
14
RSTB
22
MCDM1
27
MDMD0
26
MLI2S
28
MUTEB
25
XTO
6
XTI
5
DI N
2
LRCI N
1
BCKIN
3
DGND
7
DVDD
8
MO DE
24
MODE8X
12
DIFFHW
17
CLKO
4
CSBIWO
23
P602B
B4B-PH-SM3-TB
4
3
2
1
R608
0
R640
BK1608LM182
R639
BK1608LM182
R641
47
R559
10K
2
R676
330
R674
330
R675
330
C680
B102K
C676
B102K
C697
B102K
C674
B102K
C696
B102K
C693
100/6.
3
+
L603
NFM60R10T471
R681
0
C683
10pF
C682
56pF
X603
32.768k
Hz
Change C682 5pF to 56pF to stabilize the oscillation from 1601.
A
1
2
3
4
5
BCD

Related product manuals