EasyManua.ls Logo

Onkyo TX-NR900

Onkyo TX-NR900
82 pages
To Next Page IconTo Next Page
To Next Page IconTo Next Page
To Previous Page IconTo Previous Page
To Previous Page IconTo Previous Page
Loading...
TX-NR900/E
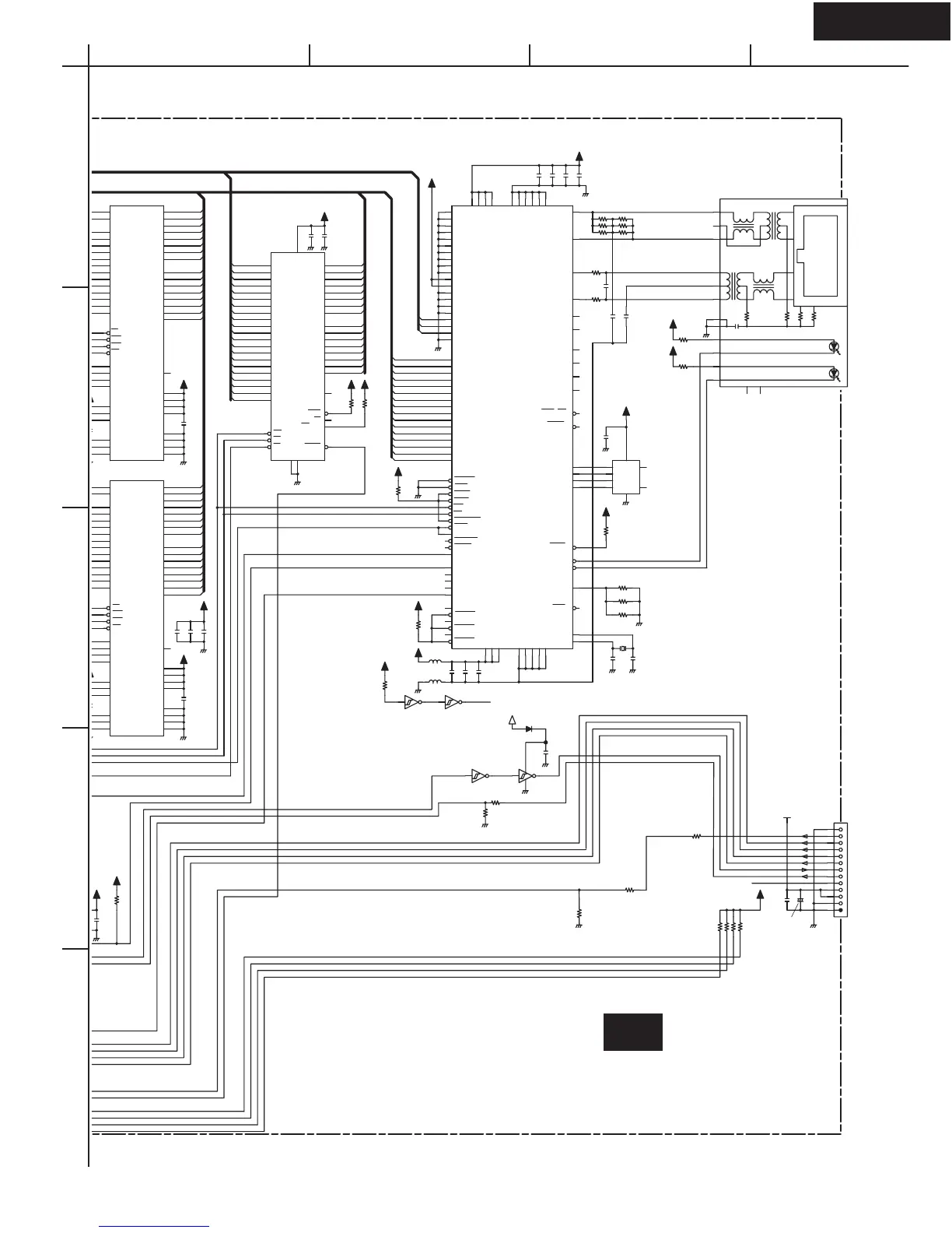
SCHEMATIC DIAGRAM 10-2 Net-tune circuit section
U2
10BaseT EtherNet
Main Memory
Program Flash ROM
NADG-7662
(NETWORK SECTION)
D31
D30
D29
D28
D27
D26
D25
D24
D23
D22
D21
D20
D19
D18
D17
D16
D9
D2
D1
D10
D0
D3
D4
D5
D6
D7
D8
D11
D12
D13
D14
D15
A4
A5
A6
A7
A8
A9
A10
A11
A12
A13
A14
A15
A16
A17
A18
A19
A20
A21
D0
D1
D2
D3
D4
D5
D6
D7
D8
D9
D10
D11
D13
D14
D15
A1
A2
A3
D12
A3
A2
A1
D12
D15
D14
D13
D11
D10
D9
D8
D7
D6
D5
D4
D3
D2
D1
D0
XLANCS
XOE
XWE
XFLASHCS
XWE
XOE
XOE
XWE
XLANCS
XLANINT
XWE
XOE
XFLASHCS
XLANCS
XFLASHCS
LANINT
EXPRDY
LANRESET
XRESET
C
S
CO M2_RXD
(XPOR)(XPOR)
XDARST
DIGCL
DIGDO
XDACS
COM 2_TXD (0-5V)
COM 2_RXD (0-5V)
XDARST
XDACS
DIGDO
DIGC L
MAC Address
E2ROM
COM 2_TXD
TXCLK
TM S
TDI
XTRST
TXCLK
TM S
TDI
XTRST
XDARST
COM2_TXD
COM2_RXD
EXPRDY
LANRESET
COM 2_TXD
COM 2_RXD
(XPOR)
XDITPD
XDARST
DIGC L
DIGD O
XDACS
LANRESET
XRESET
XRESET
XTRST
TD I
TMS
TXCLK
X
DACS
D
IGDO
D
IGC L
X
DARST
XPOR)
X
RESET
L
ANRESET
XDACS
XPOR
DSPDA
DSPCL
NETTX
NETRX
GNDDSP
+5VNET
NPOWE R
LINKLAN
To SCH. 9 NAAR-7728 P604A
+3.3V
+3.3V+3.3V
3
.3V
3
.3V
+3.3V
+3.3V
+3.3V
+3.3V+3.3V
0
+3.3V
C609
0.1
C610
0.1
C611
0.1
C612
0.1
C626
0.1
C625
0.1
0
0
4
R618
10K
R617
10K
C642
0.1
R627
10K
C653
0.1
C654
0.1
C655
0.1
R649
10K
C662
0.1
C661
0.1
C660
0.1
C664
0.1
0.1
L606
BLM21P221SG
C657
10P
C656
10P
X602
20MHz
R684
4.7K
R657
10K
+3.3V
Q608
HM5264165FTT-B6
BS1
21
BS0
20
A12/NC
36
A11
35
A10
22
A9
34
A8
33
A7
32
A6
31
A5
30
A4
29
A3
26
A2
25
A1
24
A0
23
C
S
19
RAS
18
CAS
17
WE
16
CLK
38
CKE
37
UDQM
39
LDQM
15
Vcc2
27
Vcc1
14
Vcc0
1
Vss2
54
Vss1
41
Vss0
28
VssQ0
6
VssQ1
12
VssQ2
46
VssQ3
52
VccQ0
3
VccQ1
9
VccQ2
43
VccQ3
49
NC
40
DQ 0
2
DQ 1
4
DQ 2
5
DQ 3
7
DQ 4
8
DQ 5
10
DQ 6
11
DQ 7
13
DQ 8
42
DQ 9
44
DQ10
45
DQ11
47
DQ12
48
DQ13
50
DQ14
51
DQ15
53
Q603
HM5264165FTT-B6
BS1
21
BS0
20
A12/NC
36
A11
35
A10
22
A9
34
A8
33
A7
32
A6
31
A5
30
A4
29
A3
26
A2
25
A1
24
A0
23
CS
19
RAS
18
CAS
17
WE
16
CLK
38
CK E
37
UDQM
39
LDQM
15
Vcc2
27
Vcc1
14
Vcc0
1
Vss2
54
Vss1
41
Vss0
28
VssQ0
6
VssQ1
12
VssQ2
46
VssQ3
52
VccQ0
3
VccQ1
9
VccQ2
43
VccQ3
49
NC
40
DQ 0
2
DQ 1
4
DQ 2
5
DQ 3
7
DQ 4
8
DQ 5
10
DQ 6
11
DQ 7
13
DQ 8
42
DQ 9
44
DQ10
45
DQ11
47
DQ12
48
DQ13
50
DQ14
51
DQ15
53
+3.3V
R605
8.2_1%
R607
8.2_1%
C633
0.1
C628
560P
C634
0.1
Q606
93LC46B
CS
1
DO
4
DI
3
SK
2
VSS
5
DC
7
NC
6
VCC
8
+3.3V
C646
0.1
R602
100_1%
R601
100_1%
R553
100_1%
R554
100_1%
R642
10K_1%
R698
10K_1%
+3.3V
R630
10K
Q604
MX29LV320BTC-90
A20
10
A19
9
A18
16
A17
17
A16
48
A15
1
A14
2
A13
3
A12
4
A11
5
A10
6
A9
7
A8
8
A7
18
A6
19
A5
20
A4
21
A3
22
A2
23
A1
24
A0
25
WE
11
OE
28
CE
26
VSS1
27
VSS2
46
RESET
12
WP
/ACC
14
RY /B
Y
15
BY
TE
47
NC
13
D0
29
D1
31
D2
33
D3
35
D4
38
D5
40
D6
42
D7
44
D8
30
D9
32
D10
34
D11
36
D12
39
D13
41
D14
43
D15
45
VCC
37
Q609C
6 2
R654
4.7K
R685
10K
+3.3V
+3.3V
R558
10K
C695
0.1
Q618B
3 5
Q618A
TC7W14FK
1 7
Q618C
6 2
+5.6V
+5.6V
D601
1SS352
+3.3V
R665
10K
R664
10K
3
.3V
R660
10K
C669
0
.
1
+
3.3V
+3.3V
R662
10K
C678
0.1
P601
VAL
7
6
8
1
3
2
4
5
9
10
12
11
13
14
L605
BLM21P221SG
Q616
CS8900A-CQ3
SA19
60
SA18
59
SA17
58
SA16
54
SA15
53
SA14
52
SA13
51
SA12
50
SA11
48
SA10
47
SA9
46
SA8
45
SA7
44
SA6
43
SA5
42
SA4
41
SA3
40
SA2
39
SA1
38
SA0
37
SD15
18
SD14
19
SD13
20
SD12
21
SD11
24
SD10
25
SD9
26
SD8
27
SD7
74
SD6
73
SD5
72
SD4
71
SD3
68
SD2
67
SD1
66
SD0
65
CHIPSEL
7
ELCS
2
MEMW
28
MEMR
29
IOW
62
IOR
61
REFRESH
49
SBHE
36
AEN
63
MEMCS16
34
IOCS16
33
INTRQ0
32
IOCHRDY
64
INTRQ3
35
INTRQ2
30
INTRQ1
31
RESET
75
DMARQ2
11
DM
ACK2
12
DMARC1
13
DM
ACK1
14
DMARQ0
15
DM
ACK0
16
AVDD3
95
AVDD2
85
AVDD1
90
AVSS4
96
AVSS3
94
AVSS2
86
AVSS1
89
AVSS0
1
XTAL2
98
XTAL1
97
TEST
76
RES
93
LANLED
100
LINKLED
99
SLEEP
77
EESK
4
EEDOUT
5
EEDIN
6
EECS
3
CSOUT
17
BSTS / HCI
78
DI +
80
DI
-
79
CI
+
82
CI
-
81
DO
-
84
DO
+
83
TXD-
88
TXD+
87
RXD-
92
RXD+
91
DVSS4
70
DVSS3A
57
DVSS3
55
DVSS2
23
DVSS1A
10
DVSS1
8
DVDD4
69
DVDD3
56
DVDD2
22
DVDD1
9
+3.3V
P604B
TUC-P13P
13
12
11
10
9
8
7
6
5
4
3
2
1
R555
27K_5%
R556
27K_5%
R699
2.7M_5%
R663
10K
R666
10K
C679
1006.3Ta
+
R561
0
R624
150
R619
150
Delete C656 and C657 to stabilize the oscillation from 1601.
TC7W14FK
TC7W14FK
TC7W14FK
ion from 1601.
A
1
2
3
4
5
BCD

Related product manuals