EasyManua.ls Logo

Onkyo TX-RZ830

Onkyo TX-RZ830
192 pages
To Next Page IconTo Next Page
To Next Page IconTo Next Page
To Previous Page IconTo Previous Page
To Previous Page IconTo Previous Page
Loading...
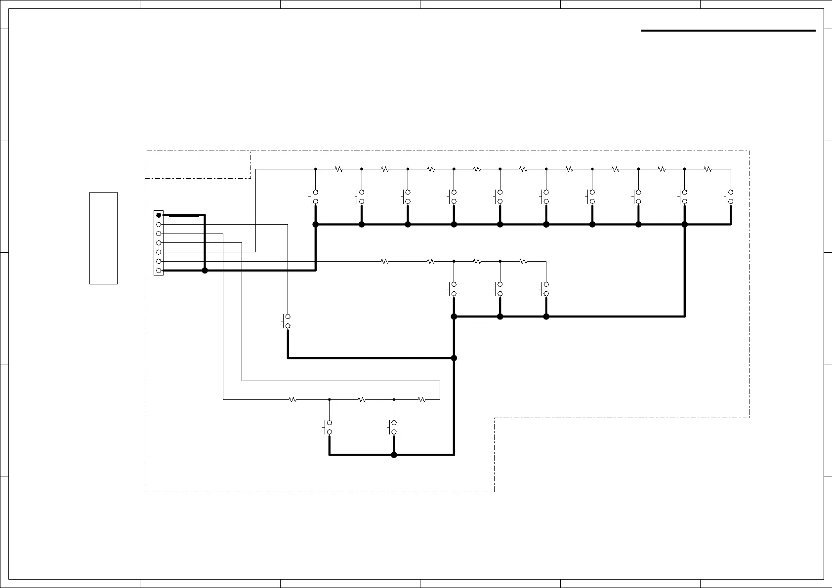
DISPLAY(SETUP)SECTION
TX-RZ830
1
A
B
C
D
E
2 3 4 5 6
1 2 3 4 5 6
A
B
C
D
E
KEYINT1
KEY2
KEY2
KEY3_1
KEY0_2
KEY0_3
GND_DG
GND_DG
S7627
NPS-111-S681
S7635
NPS-111-S681
S7623
NPS-111-S681
S7630
NPS-111-S681
S7634
NPS-111-S681
S7626
NPS-111-S681
S7636
NPS-111-S681
S7624
NPS-111-S681
S7629
NPS-111-S681
S7628
NPS-111-S681
S7621
NPS-111-S681
S7622
NPS-111-S681
S7625
NPS-111-S681
S7620
NPS-111-S681
S7604
NPS-111-S681
S7605
NPS-111-S681
P7590B
CHD-1.5-7
1234567
R7635
820
R7634
560
R7632
330
R7633
470
R7626
1.2k
R7621
270
R7627
2.2k
R7622
330
R7628
3.9k
R7624
560
R7623
470
R7629
12k
R7625
820
R7603
470
R7605
820
R7604
560
BASW-2576
INFO
TO BADIS-2575-2(Page 20/60)
DISPLAY
DOOR
SLEEP
MUSIC OPT
PURE AUDIO
DOWN
LEFT
UP
RIGHT
RETURN
ENTER
SETUP
TUNING MODE
MEMORY
DIMMER
HDMI OUT
Q.SETUP
WHOLE HOUSE
MODE
P7590B:
or NSCT-7P878(25051091)
NPS-111-S681 or NPS-111-S677(25035714T)
S7601-7636
Schematic Diagrams

Other manuals for Onkyo TX-RZ830

Related product manuals