EasyManua.ls Logo

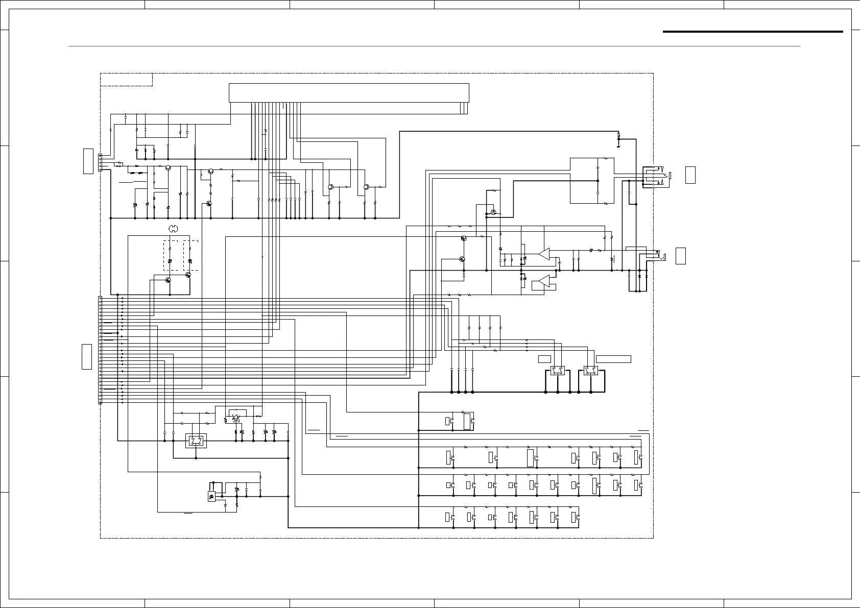
Onkyo TX-RZ830 - DISPLAY SECTION

Onkyo TX-RZ830
192 pages
Print Icon
To Next Page IconTo Next Page
To Next Page IconTo Next Page
To Previous Page IconTo Previous Page
To Previous Page IconTo Previous Page
Loading...
DISPLAY SECTION
TX-NR787/RZ630/RZ730
1
A
B
C
D
E
2 3 4 5 6
1 2 3 4 5 6
A
B
C
D
E
MICOUT
KEY2
REMIN
MICDET
KEY1
KEY1
KEY1
KEYINT0KEYINT0
KEY0
KEY3
KEYINT1
KEYINT1
LEDTHRU
LEDPURE
MICMUT
VH
LMDA
LMDA
AUXL
AUXR
FLAC1
+3.3S
GNDA_AUX
330J
C7855
50V
104Z
C7809
25V
103K
C7858
50V
223K
C7904
50V
C7782
NM
C7906
NM
102K
C7781
103K
C7771
103K
C7770
101J
C7851
50V
104Z
C7857
471J
C7802
50V 471J
C7801
50V
223K
C7501
50V
C7780
10u50V
NC
C7856
10u 50V
UTSP
C7854
47u 25V
UTSP
C7853
47u 25V
UTSP
C7905
47u25V
C7500
10u 50V
UTSP
C7850
10u50V
UTSP
Q7850
NJM4580CG
OUT
7
-
6
+
5
+V
8
Q7850
NJM4580CG
OUT
1
-
2
+
3
-V
4
Q7780
IRM-3638M3S28
1
2
3
4
5
S7700
XREB12504PVB30FINB1-2-24E/I
1
3
45
2
S7620
NPS-111-S681
S7617
NPS-111-S681
S7611
NPS-111-S681
S7612
NPS-111-S681
S7610
NPS-111-S681
S7614
NPS-111-S681
S7616
NPS-111-S681
S7624
NPS-111-S681
S7618
NPS-111-S681
S7613
NPS-111-S681
S7619
NPS-111-S681
S7615
NPS-111-S681
S7622
NPS-111-S681
S7625
NPS-111-S681
S7621
NPS-111-S681
S7627
NPS-111-S681
S7608
NPS-111-S681
S7609
NPS-111-S681
S7626
NPS-111-S681
S7623
NPS-111-S681
Q7851
RTAN430C-T112-1
Q7852
KRA102S
R7622
330
R7920 220
R7906
47k
R7918
39k
R7923 3.3k
R7623
470
R7857
220k
R7617
2.2k
R7615
820
R7613
470
R7625
820
R7624
560
R7858
220k
R7618
3.9k
R7921 220
R7608
3.9k
R7772
10k
R7854 1k
R7922 3.3k
R7621
270
R7850
220
R7611
270
R7856
470
R7835
150k
R7773
10k
R7626
1.2k
R7614
560
R7619
12k
R7780
100
R7612
330
R7832
220k
NM
R7502
220
R7781
2.2k
R7859
100
R7771
10k
R7609
12k
R7851
4.7k
R7802
330
R7801
330
R7852 100k
R7616
1.2k
P7001B
9615S-31C-PP
1 2 3 4 5 6 7 8 9 10111213 14 15 1617 1819 2021 2223 2425 2627 2829 3031
Q7901
INA5001AP1-T111
R7907
10k
R7908
10k
R7770
10k
R7914
1/4W
R25J-10
R7910
1/4W
R25J-10
104Z
C7909
50V
104Z
C7914
25V
P7800
1
2
3
4
5
7
8
P7900
NPLG-5P220
12345
R7606
1.2k
R7607
2.2k
R7605
820
R7603
470
R7604
560
R7602
330
S7605
NPS-111-S681
S7607
NPS-111-S681
S7603
NPS-111-S681
104Z
C7550
25V
Q7750
KRC105S
Q7751
KRC105S
R7504
180
R7506
180
R7508
180
R7503
180
R7505
180
R7507
180
103K
C7741
50V
103K
C7740
50V
103K
C7774
50V
103K
C7775
50V
R7924
0
R7741
10k
R7740
10k
R7774
10k
R7775
10k
R7776
10k
R7777
10k
R7743
10k
R7601
270
R7742
10k
R7631
270
S7601
NPS-111-S681
S7631
NPS-111-S681
S7632
NPS-111-S681
Q7902
KRC107S
R7750
470
R7751
680
Q7853
KRC107S
Q7905A
(FL)
L7900
LBC2518T2R2M
L7500
NM
LBC2518T2R2M
L7901
P7850
MSJ-035-05C B AG SR type
1
2
4
5
P7550
D7854
DA2J10100
D7853
DA2J10100
D7750
HLMP-Y701
D7906
DZ2J075M0L
D7851
DZ2J068M0L
D7500
DZ2J039M0L
D7852
DZ2J068M0L
Q7500
KTC3875-GR
C7502
10u 50V
UTSP
C7503
10u 50V UTSP
Q7905
016MT096GINK
69
F2
1
F11
49
16G
50
15G
51
Q16G
52
Q15G
53
TSB
54
TSA
55
DA
56
CP
57
CS
58
RESET
59
OSC
60
VDD
61
VH
62
PGND
63
LGND
2
F12
3
F13
D7901
RL1N4003
NM
D7902
RL1N4003
NM
D7900
RL1N4003
D7904
DZ2J200M0L
D7905
DZ2J180M0L
Q7900
INC5001AP1-T111
R7901
2.7k
R7904
33k
R7903
1
R7902
2.7k
C7902
47u
50V SKR
C7900
100u
63V
UTSP
C7901
47u
50V
SKR
R7900
8.2
RNU1/2WCJ-8.2
J7900
NM
101J
C7913
50V
101J
C7911
50V
101J
C7910
50V
Q7903
KTC3875-GR
Q7904
KTC3875-GR
473K
C7908
50V
R7909
220k
R7916
100k
R7912
100k
R7917
100
R7913
100
R7515
39k
R7911
39k
101J
C7912
50V
223K
C7915
50V
223K
C7907
50V
223K
C7903
50V
223K
C7916
50V
R7919
220
R7905
220
C7917
47u
63V
CE04W63V-47M
S7774
XREB125(9X11.5)PVB30FINB1-2-24
1
3
4 5
2
S7740
XREB125(9X11.5)PVB30FINB1-2-24
1
3
4 5
2
C7783
16V
2125
CK732B16V-106K
104Z
C7918
50V
R7836
150k
D7751
J7721
C7504
16V
2125 CK732B16V-106K
L7850
LBC2518T2R2M
SETUPMIC
DISPLAY
BADIS-2554
MSJ-035-05A BAG SR LF:SILVER
AUX_L
AUX_R
SEC3_1
NC
Hybrid-Stby
STANDBY
MUSIC OPT
PURE AUDIO(Blue)
ZONE3
BD/DVD
CBL/SAT
STRM BOX
PC
GAME
AUX
CD
TV
PHONO
TUNER
NET
BLUETOOTH
ZONE2
DIMMER
DOWN
LEFT
UP
RIGHT
RETURN
ENTER
SETUP
TONE
MODE
Master Volume
or DTC114YKA
or RN1407
S7601-7632
NPS-111-S681 or NPS-111-S677(25035714T)
or DTC123JCAT116
or RN1407
or RN2402
or DTA114EKA
or KTA1661-Y
NC
SEC3_2
or CE04W50V-47M(VR)
C7901/7902
or 2SC2881-Y
Q7903/7904
or 2SC2712-GR
FLAC2
FROM BAPRC-2605(PART-10)
FLAC1
FLAC2
MIC
AUX
TRANS
PRC
TONEB
TONEA
LMDB
LMDA
KEY3
LEDPURE
KEY2
FLDCLK
REMIN
FLDSDO
GNDDG
FLDCS
FLDRST
+3.3VDIS
MICMUT
VOLA
MICDET
VOLB
MICOUT
-15VA
AUXR
+15VA
LEDTHRU
AUXL
PON_FL
KEYINT1
KEYINT0
KEY1
KEY0
GNDDG
LISTENING
PURE AUDIO
OR CE04W63V-47M(VR)
+3.3S
LMDB
LISTENING MODETONE
TONEA
TONEB
LMDA
クリック無し
クリック有りクリック有り
QL3P-BB41-M0000
or DTC123JCAT116
(LED)LH-5-5
D7751A
27191312
Schematic Diagrams

Other manuals for Onkyo TX-RZ830

Related product manuals