EasyManua.ls Logo

Onkyo TX-RZ830

Onkyo TX-RZ830
192 pages
To Next Page IconTo Next Page
To Next Page IconTo Next Page
To Previous Page IconTo Previous Page
To Previous Page IconTo Previous Page
Loading...
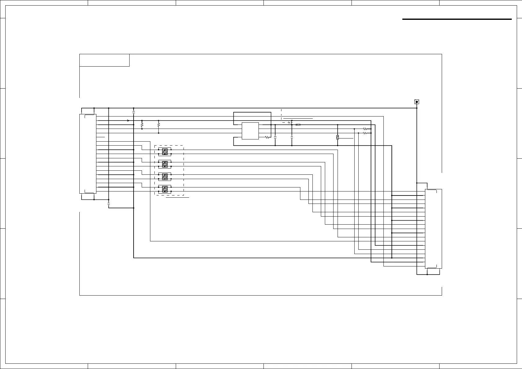
FRONT HDMI SECTION
TX-NR787/RZ630/RZ730,DRX-3.2/4.2
1
A
B
C
D
E
2 3 4 5 6
1 2 3 4 5 6
A
B
C
D
E
CEC
CEC
HP_DET
HP_DET
DDCH_SDA
DDCH_SDA
DDCH_SCL
DDCH_SCL
XCN_FTI
XCN_FTI
XCN_FTI
XCP_FTI
XCP_FTI
XCP_FTI
X0N_FTI
X0N_FTI
X0N_FTI
X0P_FTI
X0P_FTI
X0P_FTI
X1N_FTI
X1N_FTI
X1N_FTI
X1P_FTI X1P_FTI
X1P_FTI
X2N_FTI
X2N_FTI
X2N_FTI
X2P_FTI X2P_FTI
+3.3VHDF
+3.3VHDF
DSDA_FTI DSDA_FTI
DSCL_FTI DSCL_FTI
+5V+5V+5V
+5V
GND_HD
GND_HD
GND_HD
GND_HD
GND_HD
GND_HD
GND_HD
GND_HD
GND_HD
GND_HD
GND_HD
GND_CH GND_CH
Q8500
TCA9517DGKR
VCCA
1
SCLA
2
SDAA
3
GND
4
EN
5
6
SDAB
SCLB
7
VCCB
8
BLM15PX181SN1D
L8500
NM
L8502
1 2
34
L8503
1 2
34
EXC24CH900U
L8504
NM
1 2
34
102K
C8502
50V
1608
104K
C8503
16V 106K
C8504
16V
NM
102K
C8501
50V 1608
R8503
47k
R8506
4.7k
R8505
4.7kR8507
47k
R8504
47k
L8501
1 2
34
P8501
SNN15SBA4600-84R
1
D2+
2
D2_Shield
3
D2-
4
D1+
5
D1_Shield
6
D1-
7
D0+
8
D0_Shield
9
D0-
10
11
CK_Shield
12
CK-
13
CERemote
14
NC
15
DDC_CLK
16
DDC_DATA
17
GND
18
+5V
19
HP_DET
20
21
22
23
BLM15PX181SN1D
L8505
P8500
SNN04SBB2200-84R
1
D2+
2
D2_Shield
3
D2-
4
D1+
5
D1_Shield
6
D1-
7
D0+
8
D0_Shield
9
D0-
10
CK+
11
CK_Shield
12
CK-
13
CERemote
14
NC
15
DDC_CLK
16
DDC_DATA
17
GND
18
+5V
19
HP_DET
20
21
22
103K
C8505
50V
P8502
CRIMP AS
(Ring Type 80.0mm)
(Part-10)
NC
BAPRC-2605
FRONT HDMI IN
BAHDM-2040
X2P_FTI
20,21,22,: Shield
size
size
20,21,22,23: Shield
4L(t=1.2mm) PT width=150um/PT clearance=175um
100 ohms lines:
Q8500:TCA9517DGKR Level-Shifting I2C Bus Repeater(VCC=3.3V-5V)
HP_DETHP_DET
GND_CH
HDMI CONNECTOR TOP TYPE
HDMI CONNECTOR SIDE TYPE
NM
Schematic Diagrams

Other manuals for Onkyo TX-RZ830

Related product manuals