EasyManua.ls Logo

Panasonic AJ-SD930BE - Connections with Editing Controller; System

Panasonic AJ-SD930BE
81 pages
Print Icon
To Next Page IconTo Next Page
To Next Page IconTo Next Page
To Previous Page IconTo Previous Page
To Previous Page IconTo Previous Page
Loading...
17 (E)
CONTENTS
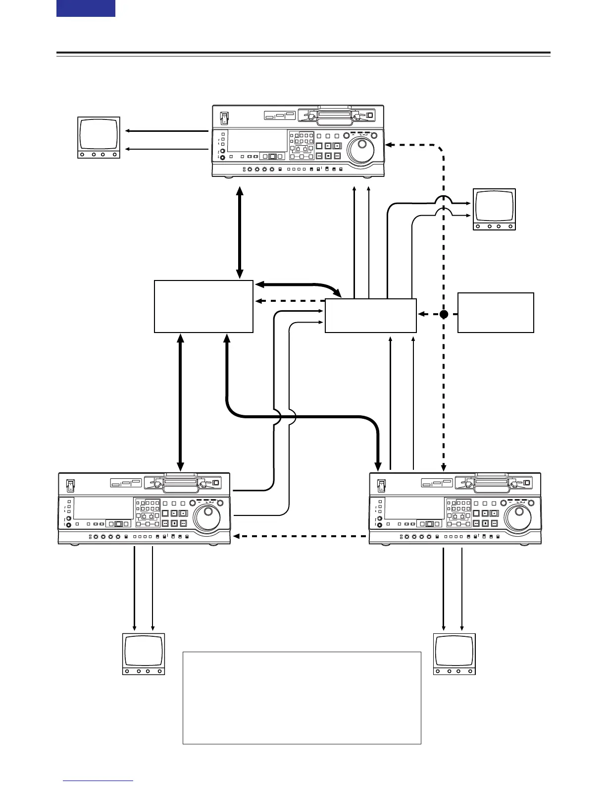
Connections with editing controller
Connections
ON
OFF
POWER
DV
DVCPRO
DVCPRO 50
METER
L
R
FULL/FINE
MONITOR SELECT
HEADPHONES
MONITOR
MIX
A VOL
SELECT
INPUT SELECT
PREVIEW/PREVIEW
AUTO EDIT
PREROLL
VIDEO
REC LEVEL
CH1
PB LEVEL
AUDIO
CH2 CH3 CH4
TC
PRESET
MENU SET DIAG
SUPER REC INH
INT TCG
MODE
CONTROL
ON
OFF
UNITY
VAR
COUNTER
RESET
A IN
TRIM
SET
OUTIN
A OUT
CH1 CH4CH2
INSERT
CH3
ASSEM
VIDEO CUE TC
STAND BY
EDIT
REW STOP
PLAY REC
PLAYER
RECORDER
FF
JOG SHTL SLOW
TAP E
EE
ON
REGEN
PRESET
EXIT
OFF
REMOTE
LOCAL
ON
OFF
POWER
DV
DVCPRO
DVCP RO 50
METER
L
R
FULL/FINE
MONITOR SELECT
HEADPHONES
MONITOR
MIX
A VOL
SELECT
INPUT SELECT
PREVIEW/PREVIEW
AUTO EDIT
PREROLL
VIDEO
REC LEVEL
CH1
PB LEVEL
AUDIO
CH2 CH3 CH4
TC
PRESET
MENU SET DIAG
SUPER REC INH
INT TCG
MODE
CONTROL
ON
OFF
UNITY
VAR
COUNTER
RESET
A IN
TRIM
SET
OUTIN
A OUT
CH1 CH4CH2
INSERT
CH3
ASSEM
VIDEO CUE TC
STAND BY
EDIT
REW STOP
PLAY REC
PLAYER
RECORDER
FF
JOG SHTL SLOW
TAPE
EE
ON
REGEN
PRESET
EXIT
OFF
REMOTE
LOCAL
ON
OFF
POWER
DV
DVCP RO
DVCP RO 50
METER
L
R
FULL/FINE
MONITOR SELECT
HEADPHONES
MONITOR
MIX
A VOL
SELECT
INPUT SELECT
PREVIEW/PREVIEW
AUTO EDIT
PREROLL
VIDEO
REC LEVEL
CH1
PB LEVEL
AUDIO
CH2 CH3 CH4
TC
PRESET
MENU SET DIAG
SUPER REC INH
INT TCG
MODE
CONTROL
ON
OFF
UNITY
VAR
COUNTER
RESET
A IN
TRIM
SET
OUTIN
A OUT
CH1 CH4CH2
INSERT
CH3
ASSEM
VIDEO CUE TC
STAND BY
EDIT
REW STOP
PLAY REC
PLAYER
RECORDER
FF
JOG SHTL SLOW
TAPE
EE
ON
REGEN
PRESET
EXIT
OFF
REMOTE
LOCAL
AV monitor
AV monitor
AV monitor
Source machine
Source machine
AV monitor
Recorder
Video monitor
signals
Video monitor
signals
Audio monitor
signals
Audio monitor
signals
Audio monitor
signals
Video monitor
signals
Audio monitor
signals
Video monitor
signals
Remote
Remote
Remote
Video input signals
Video output signals
Video output signals
Audio input signals
Audio output
signals
Audio output signals
Reference signal
Reference signal
Editing controller
AV switcher
Reference signal
generator
To REMOTE IN/OUT
connector
To REMOTE IN/OUT
connector
To REMOTE
IN/OUT
connector
<Notes>
OWhen an editing controller made by CMX is used, support must
be provided at the editing controller side.
OIf the remote signal (9 pin) connection is to be disconnected
from one component and connected to another instead,
recheck the editing controller settings, etc.
OVideo and audio output may be disturbed when the reference
video signal is not input, so it is recommended that a system
which inputs the reference video signal be used.

Table of Contents

Related product manuals