EasyManua.ls Logo

Panasonic CQ-C5305U

Panasonic CQ-C5305U
47 pages
To Next Page IconTo Next Page
To Next Page IconTo Next Page
To Previous Page IconTo Previous Page
To Previous Page IconTo Previous Page
Loading...
17
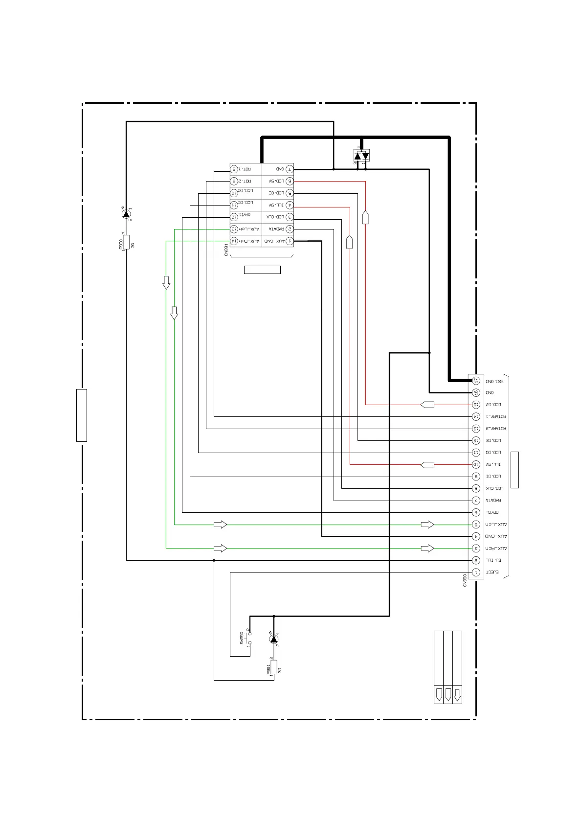
8 Schematic Diagram-2
8.1. Connector Block
7221-03-11
CQ-C5405U/C5305U CN
1k
1k
To DISPLAY
7229-05-11
CN901
To MAIN 7229-02-11
CN971
D991
YESAD165
D990
YESAD165
D995
YESAD155
9V
5V
9V
5V
AUDIO (L,R)
The following symbols are
shown on the schematic
diagram.
9V
5V
9V
5V
RL
RL
R
L

Other manuals for Panasonic CQ-C5305U

Related product manuals