EasyManua.ls Logo

Panasonic CQ-C5305U - Page 45

Panasonic CQ-C5305U
47 pages
To Next Page IconTo Next Page
To Next Page IconTo Next Page
To Previous Page IconTo Previous Page
To Previous Page IconTo Previous Page
Loading...
45
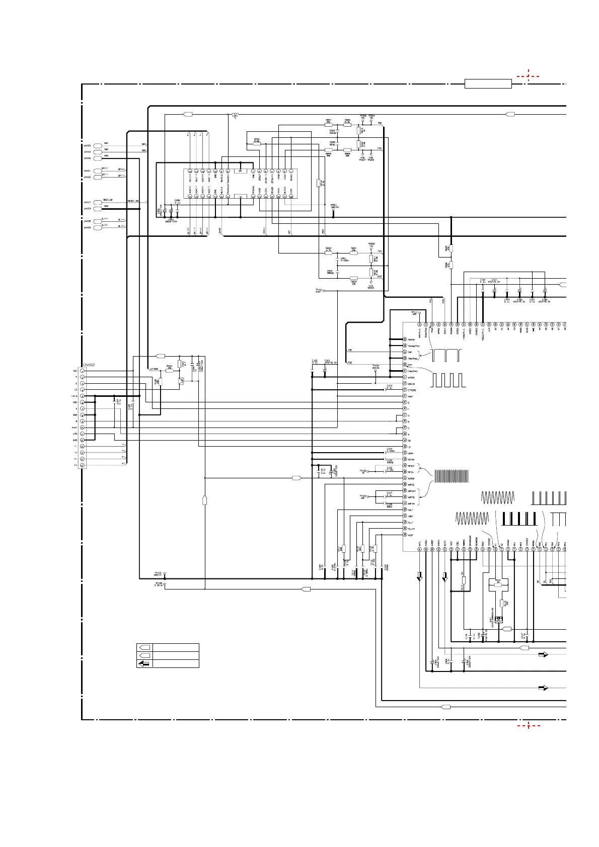
11.7. CD Servo Block (Left Side)
3032-14-49
IC201
YESAM339
Q101
YESAN086
IC101
YESAM383
1V / DIV, 5µs / DIV
1V / DIV, 10µs / DIV
1V / DIV, 0.1ms / DIV
0.5V / DIV, 50ns / DIV
2V / DIV, 50ns / DIV
2V / DIV, 0.1s / DIV
2V / DIV, 50ms / DIV
2V / DIV, 1
0
1.4
1.4
0.8
1.6
1.6
1.2
1.2
1.1
3.2
1.7
1.2
1.7
1.8
2.5
0
1.8
1.8
1.8
1.8
2.0
2.0
1.6
1.5
1.6
0
0
2.1
0
1.6
0
0
3.2
3.2
2.8
0
0.7
0
3.2
0
0
1.6
1.5
3.2
3.2
0
0
3.2
0
0
1.6
3.2
1.6
0
1.6
0
3.2
1.5
1.8
0
3.2
1.5
1.6
0
1.6
1.7
1.6
1.6
1.6
1.6
8.3
3.2
0
4.6
4.6
4.3
4.8
0
0
3.2
3.2
1.6
1.1
0
1.6
8.3
0
0
3.7
4.1
3.9
3.9
8.3
0
3.1
1.8
2.5
8V
3.3V
8V
3.3V
CD(L,R)
The following symbols are
shown on the schematic
diagram.
8V8V
3.3V
3.3V
3.3V
3.3V
3.3V
3.3V
3.3V
3.3V
L
R
L
R

Other manuals for Panasonic CQ-C5305U

Related product manuals