EasyManua.ls Logo

Panasonic CS-E24DKE - Timer Controls; 8.1.12. Delay ON Timer Control; 8.1.13. Delay OFF Timer Control

Panasonic CS-E24DKE
94 pages
Print Icon
To Next Page IconTo Next Page
To Next Page IconTo Next Page
To Previous Page IconTo Previous Page
To Previous Page IconTo Previous Page
Loading...
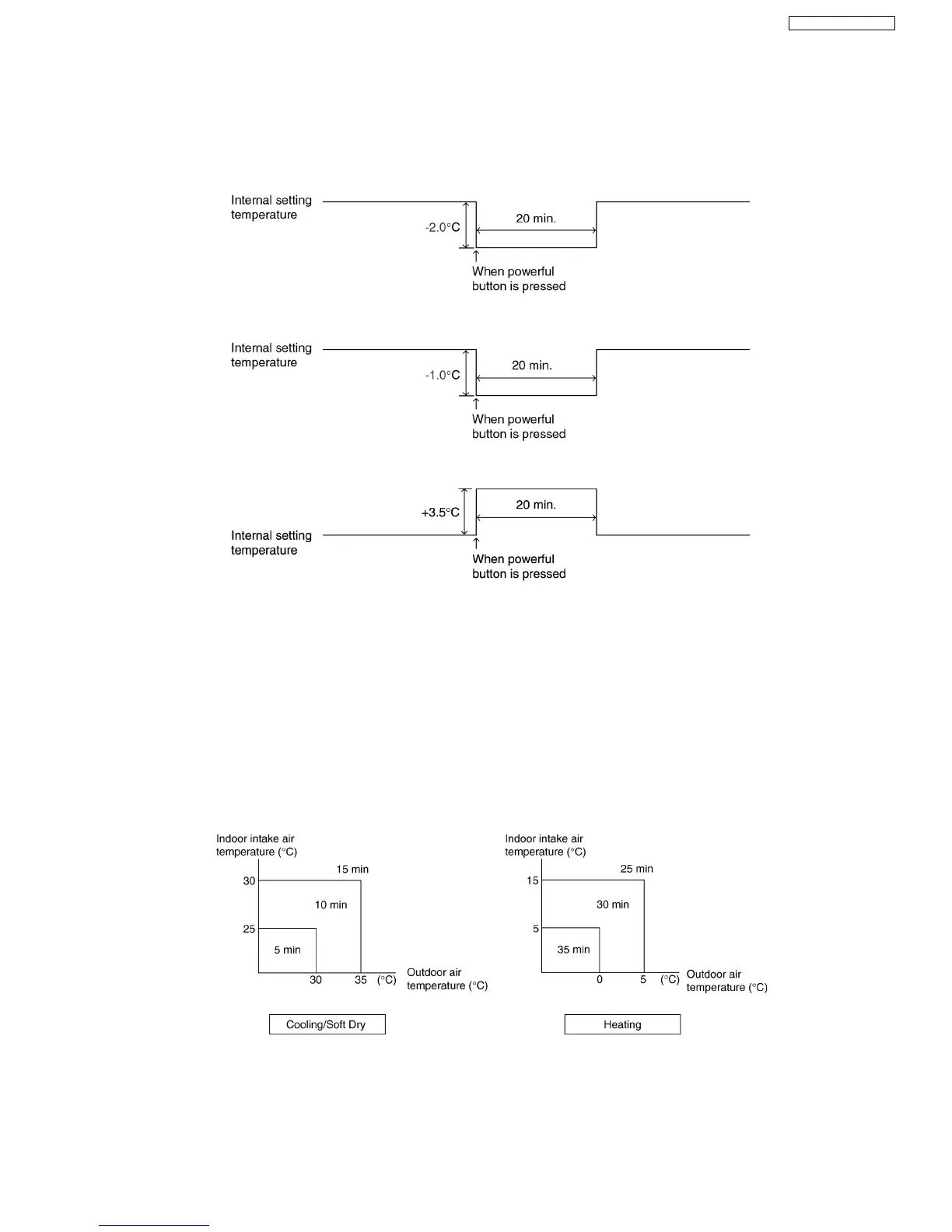
8.1.11. Powerful Mode Operation
When the powerful mode is selected, the internal setting temperature will shift to achieve the setting temperature quickly.
(a) Cooling Operation
(b) Soft Dry Operation
(c) Heating Operation
8.1.12. Delay ON Timer Control
Delay ON timer can be set using remote control, the unit with timer set will start operate earlier than the setting time. This is to
provide a comfortable environment when reaching the set ON time.
Seventy minutes before the set time, indoor (at fan speed of Lo-) and outdoor fan motor start operate for 30 seconds to determine
the indoor intake air temperature and outdoor air temperature in order to judge the operation starting time.
From the above judgment, the decided operation will start operate earlier than the set time as shown below.
8.1.13. Delay OFF Timer Control
Delay OFF timer can be set using remote control, the unit with timer set will stop operate at set time.
27
CS-E24DKE CU-E24DKE

Table of Contents

Related product manuals