EasyManua.ls Logo

Panasonic CS-Z25TKR

Panasonic CS-Z25TKR
207 pages
To Next Page IconTo Next Page
To Next Page IconTo Next Page
To Previous Page IconTo Previous Page
To Previous Page IconTo Previous Page
Loading...
100
14.14.2.2 Judge Sunlight Intensity
Based on sunlight sensor output voltage, the sunlight intensity value will be computed and logged to sunlight
intensity database.
The sunlight sensor sensitivity could be adjusted:
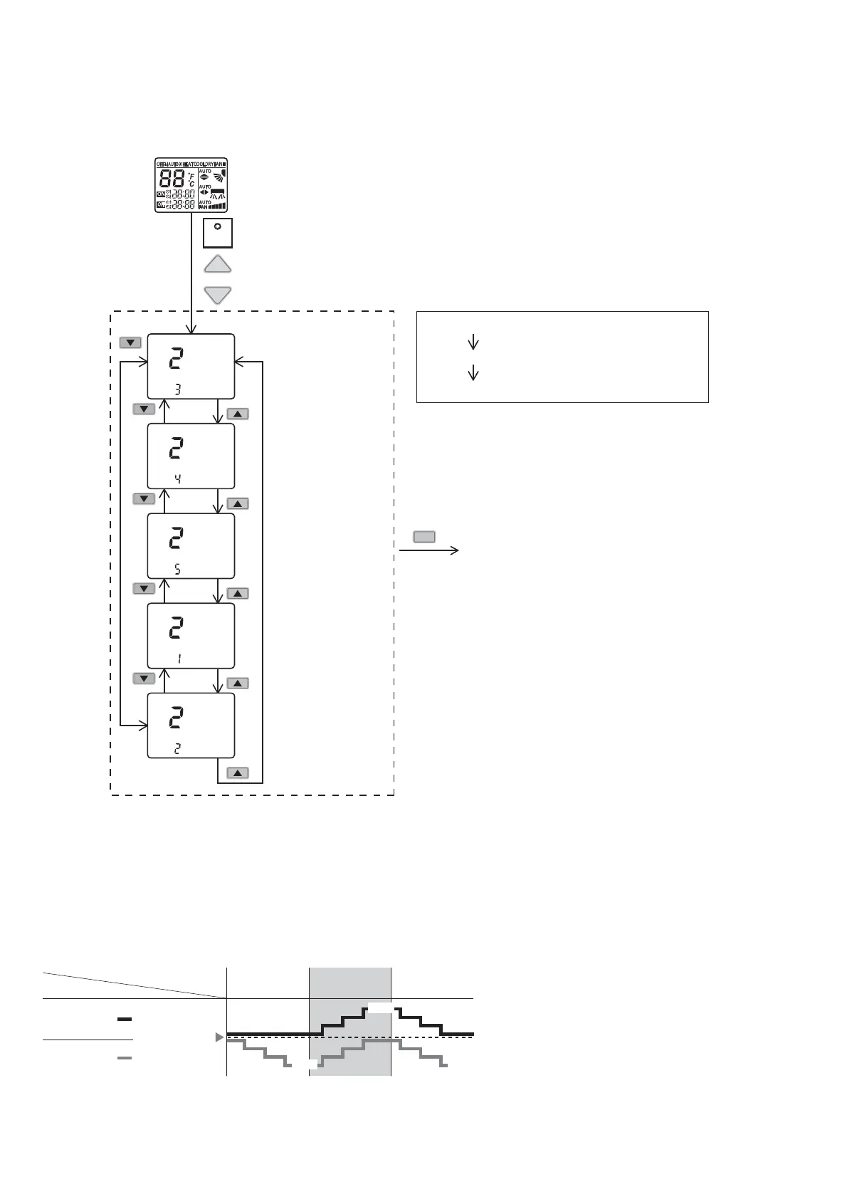
SET
Press & release
Press to choose No.2
Remote control normal mode
ON
OFF
iA UTO-X
ON
OFF
iA UTO-X
SET
Sensitivity Level 1: Less sensitive to sunlight intensity
Sensitivity Level 3: Default sensitive level
Sensitivity Level 5: More sensitive to sunlight intensity
Default: (Battery insert)
Set to Level. 3
Other than default
Display last set data
Set to Level. 4
Set to Level. 5
TEMP
ON
OFF
iA UTO-X
Set to Level. 1
ON
OFF
iA UTO-X
Set to Level. 2
ON
OFF
iA UTO-X
Transmit
solar radiation
level
&
after *30 secs
go back to
normal mode
Press
Timer
14.14.2.3 Judge Ambient Condition
According to sunlight intensity over a period of time, the system will analyze the ambient condition is sunny,
cloudy or night.
14.14.2.4 Temperature Shift
Set
temperature
HEAT
COOL/DRY
+1 °C
-1 °C
-1 °C
ECONAVI ; Detecting sunlight intensity, the unit adjust temperature to save energy.
Ambient condition
Mode
Sunny
Sunny
Night/Cloudy
In a room without window or with thick curtain, the sunlight sensor will judge as cloudy/night.

Table of Contents

Other manuals for Panasonic CS-Z25TKR

Related product manuals