EasyManua.ls Logo

Panasonic CU-2V19BKP5G - Electronic Circuit Diagrams

Panasonic CU-2V19BKP5G
95 pages
Print Icon
To Next Page IconTo Next Page
To Next Page IconTo Next Page
To Previous Page IconTo Previous Page
To Previous Page IconTo Previous Page
Loading...
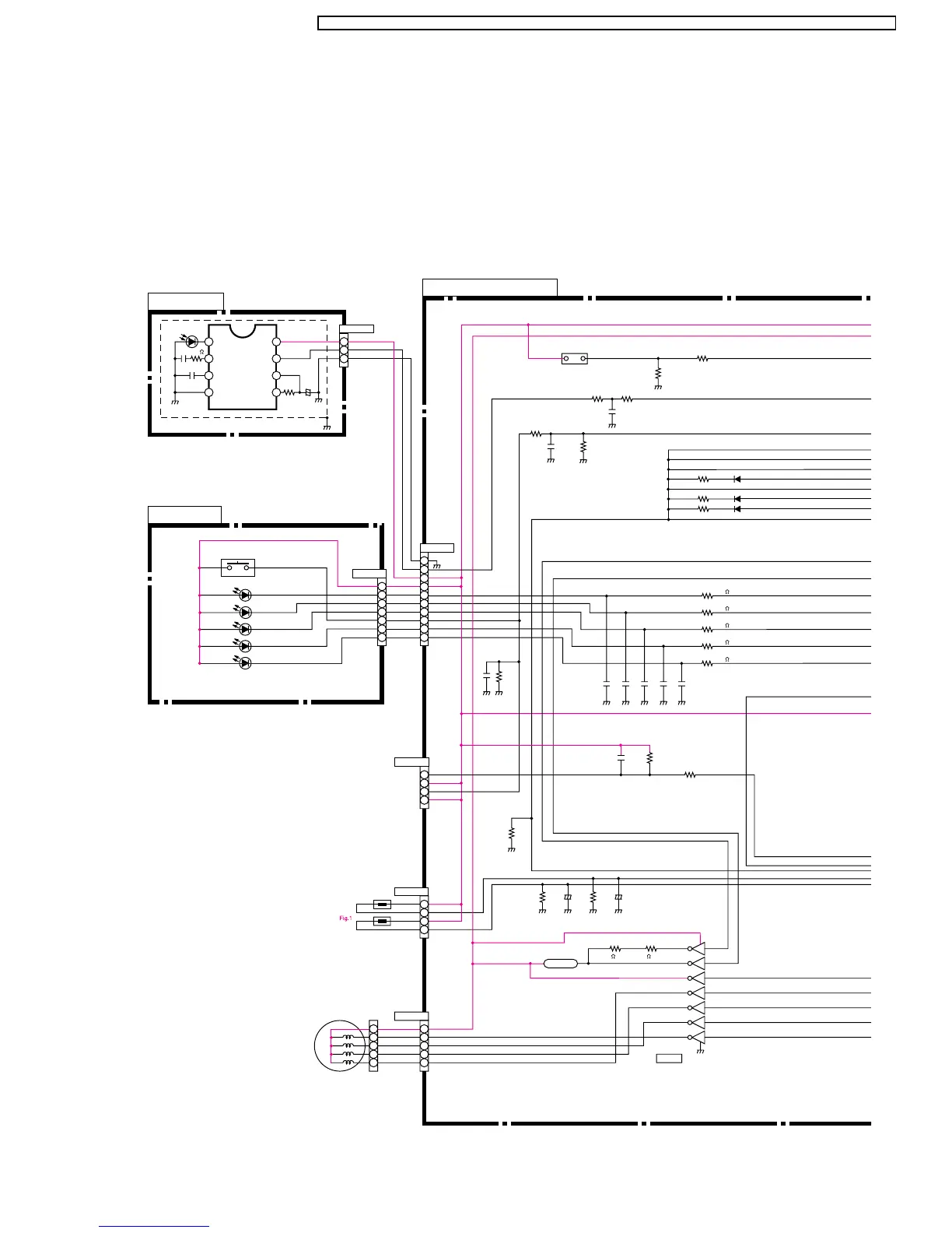
26 Electronic Circuit Diagram
SCHEMATIC DIAGRAM 1/7
• CS-V9BKPG / CU-2V14BKP5G
• CS-V9BKPG / CU-2V18BKP5G
• CS-V9BKPG / CU-3V20BKP5G
CS-V7BKPG / CU-2V19BKP5G
CS-V12BKPG
(PH10)
10 7
12 5
11 6
9
g
f
e
CN-STM
3
4
55
4
3
2
(PH5)
(ZH5)
AIR TEMP. SENSOR
(15k 3950)
(20k 3950)
PIPE TEMP. SENSOR
RECEIVER
INDICATOR
a
b
c
d
CN-DISP
7
6
5
4
3
1
2
1
8
314
215
116
413
(PH4)
IC05
A52A2003GR
STEPPING MOTOR DRIVE
0.1µ
C08
+
15k
R33
0.01µ
C22
10k
R58
1k
R59
R04
R30
20k
+
C04
0.1µ
(CR3)
PH302C
330
0.01µ
0.01µ
FO
VCC2
OUT
VCC1
GND
CO
IN-
IN+
47µ
6.3V
+
137k
µPC2800AGR
5
6
7
8
4
3
2
1
CN-RCV
CN-DISP
2
3
4
5
6
7
8
10
9
CN-TH
1
2
MAIN
AIR SWING
MOTOR
SW101
AUTO
10k
R60
(XH4)
CN-HA
0.01µ
C23
430
R13
620
R14
620
R15
620
R16
430
R17
C28 0.01µ
C27 0.01µ
C26 0.01µ
C25 0.01µ
C24 0.01µ
43 /2W
R05
43 /2W
RY-PWR
D10
D11
D8
R23
R24
R21
24k
R06
1k
R11
0.01µ
C01
10k
R07
5.1k
R08
1k
R12
0.01µ
C02
TEST
R02
1k
R01
10k
ECONOMY
POWER
TIMER
SLEEP
POWERFUL
GRN
12
ORG
ORG
GRN
ORG
1
3
2
3
4
1
2
1
83
CS-V9BKPG CU-2V14BKP5G / CS-V9BKPG CU-2V18BKP5G / CS-V9BKP G CU-3V20BKP5G / CS-V7BKP G CU-2V19BKP5G / CS-V12BKPG

Related product manuals