EasyManua.ls Logo

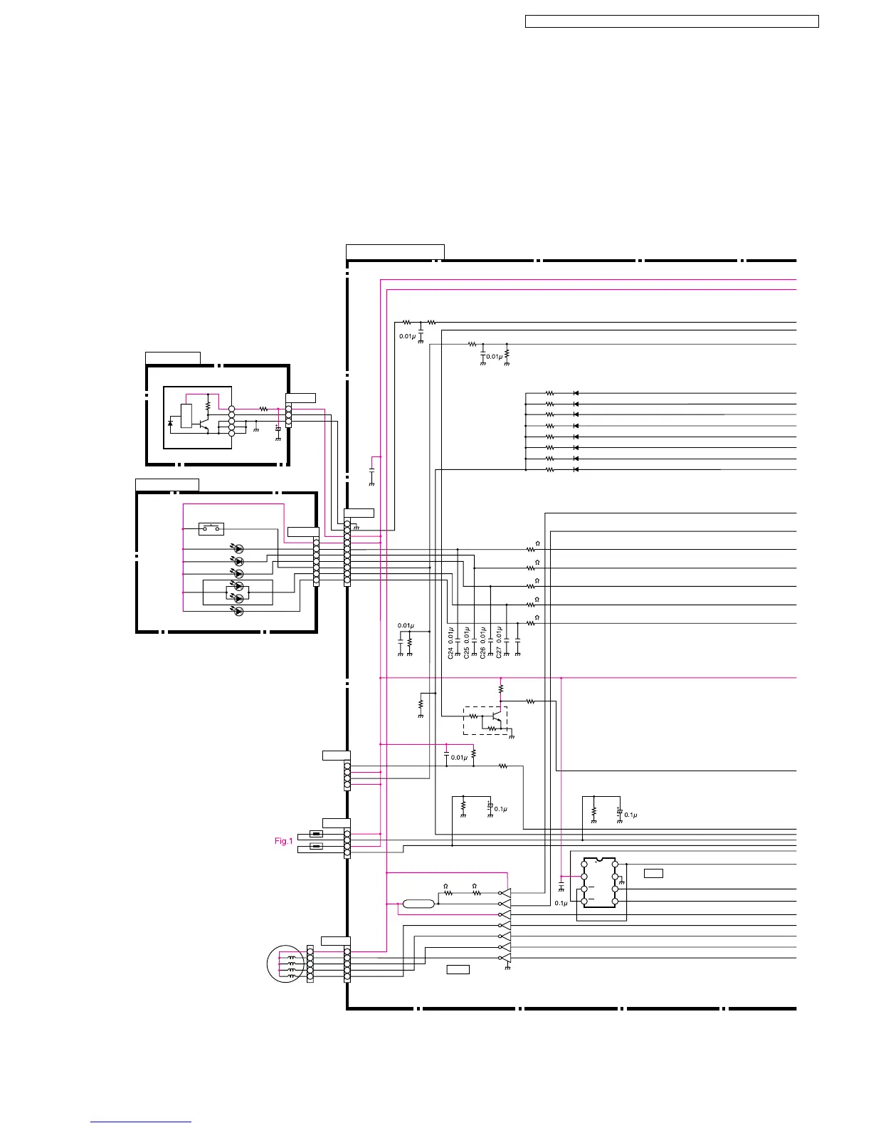
Panasonic CU-V7CKP5 - Electronic Circuit Diagram; SCHEMATIC DIAGRAM 1;3

Panasonic CU-V7CKP5
76 pages
Print Icon
To Next Page IconTo Next Page
To Next Page IconTo Next Page
To Previous Page IconTo Previous Page
To Previous Page IconTo Previous Page
Loading...
19 Electronic Circuit Diagram
SCHEMATIC DIAGRAM 1/3
CS-V7CKP / CU-V7CKP5
CS-V9CKP / CU-V9CKP5
CS-V12CKP / CU-V12CKP5
(PH10)
10 7
12 5
11 6
9
g
f
e
CN-STM
3
4
55
4
3
2
(PH5)
(ZH5)
AIR TEMP. SENSOR
(15k 3950)
(20k 3950)
PIPE TEMP. SENSOR
RECEIVER
INDICATOR
a
b
c
d
CN-DISP
7
6
5
4
3
1
2
1
8
314
215
116
413
(PH4)
IC05
A52A2003GR
STEPPING MOTOR DRIVE
C08
15k
R33
C22
10k
R58
1k
R59
R04
R30
20k
C04
(MX3)
CN-RCV1
CN-DISP
2
3
4
5
6
7
8
10
9
CN-TH
1
2
MAIN
AIR SWING
MOTOR
SW101
AUTO
10k
R60
(XH4)
CN-HA
C23
220
R13
330
330
330
110
R14
R15
R16
R17
43 /2W
R05
43 /2W
RY-PWR
D10
D09
D08
D07
D06
D05
D11
D12
R23
R24
R25
R21
R22
R20
R19
R18
24k
R06
IC02
5
6
8
3
1
RS
D0
D1
R/B
CS
SK4
Vcc GND 7
C05
1k
R11
C01
10k
R07
5.1k
R08
1k
R12
C02
POWER
TIMER
QUIET
ION
GRN
12
ORG
GRN
ORG
POWERFUL
ORG
3
1
2
3
4
1
3
2
4
1
2
2
1
D101
D102
D103
D104
D105
ION1
ION2
D106
3
2
1
5
4
C29
C28
22k
22k
e
b
c
1k
R62
10k
R61
Q08
69
CS-V7CKP CU-V7CKP5 / CS-V9CKP CU-V9CKP5 / CS-V12CKP CU-V12CKP5

Related product manuals