EasyManua.ls Logo

Panasonic DMP-BDT700 - Connectivity and Network Setup; Connecting to TV and Audio Systems

Panasonic DMP-BDT700
44 pages
Print Icon
To Next Page IconTo Next Page
To Next Page IconTo Next Page
To Previous Page IconTo Previous Page
To Previous Page IconTo Previous Page
Loading...
10
SQT0280
Connections and settings
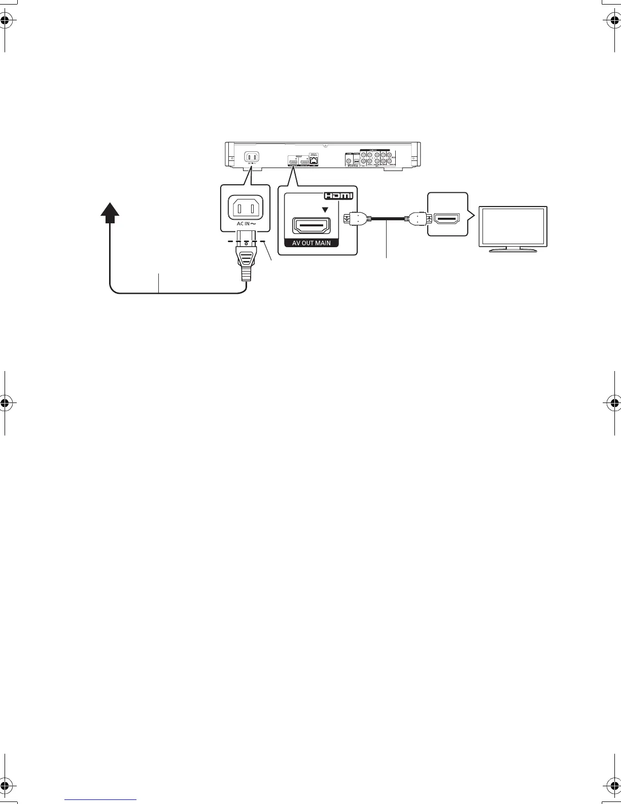
Connecting to a TV
Connect the AC mains lead after making all connections.
Before making any connections, we recommend that you temporarily disconnect all the units from AC
power.
Use HDMI AV OUT MAIN terminal with the supplied HDMI cable.
Insert the AC mains lead up to A, a point just before the round hole.
To enjoy 4K output, you need to connect this unit to a 4K compatible TV.
Use the High Speed HDMI cables. Non-HDMI-compliant cables cannot be utilized.
To enjoy images in 4K (50p/60p), you need an HDMI cable that supports 18 Gbps.
When outputting 1080p or 24p (4K) signal, please use HDMI cables 5.0 meters or less.
It is recommended that you use Panasonic’s HDMI cable.
A High Speed HDMI-compliant cable that supports 18 Gbps is supplied with this unit.
Part number : K1HY19YY0032
To enjoy image in 4K (50p/60p), set “4K ( 50p/60p ) Output” to Automatic”. (> 28)
In case problems occur for the playback of content such as no picture or picture distortion, check the
HDMI cable, related connections and the compatibility of TV video input.
To output images in 4K, connect the HDMI cable to a 4K compatible terminal of the connected device.
This unit consumes a small amount of AC power (> 39) even when turned off in standby mode. For
the purpose of energy conservation, the unit should be disconnected if you will not be using it for
extended period of time.
HDMI IN
DMP-BDT700EB-SQT0280.book 10 ージ 2014年5月13日 火曜日 午後1時3分

Other manuals for Panasonic DMP-BDT700

Related product manuals