EasyManua.ls Logo

Panasonic DMR-E75VP - Page 135

Panasonic DMR-E75VP
235 pages
Print Icon
To Next Page IconTo Next Page
To Next Page IconTo Next Page
To Previous Page IconTo Previous Page
To Previous Page IconTo Previous Page
Loading...
H
H
H
L
L
L
H
H
H
L
H
G
F
E
D
C
B
A
FP601
P9001
FP3401
P.C.B.Name
Ref.No.3400 SERIES
Ref.No.
Ref.No.6000,50000 SERIES
Ref.No.4400 SERIES
Ref.No.6700,9000 SERIES
AVDEC/MAIN CPU
P.C.B.
Digital
Circuit Name
Audio I/O
Glue Net
AV ENC/RTSC
DD9
DD11
DD3
DD12
DD2
DD13
DD1
DD14
DD0
DD15
GND
DMARQ
GND
DIOW-
GND
DIOR-
GND
IORDY
CSEL
DMACK-
GND
INTRQ
DA1
DA0
DA2
CS0-
CS1-
GND
DD4
DD10
DD5
DD6
DD8
DD7
GND
RESET- 40
39
38
37
36
35
34
33
32
31
30
29
28
27
26
25
24
23
22
21
20
19
18
17
16
15
14
13
12
11
10
9
8
7
6
5
4
3
1
2
DD9
DD11
DD3
DD12
DD2
DD13
DD1
DD14
DD0
DD15
GND
KEY
DMARQ
GND
DIOW-
GND
NIOR-
GND
IORDY
CSEL
DMACK-
GND
INTRQ
IOCS16-
DA1
PD1AG-
DA0
DA2
CS0-
CS1-
DASP-
GND
DD4
DD10
DD5
DD6
DD8
DD7
GND
RESET-
40
39
38
37
36
35
34
33
32
31
30
29
28
27
26
25
24
23
22
21
20
19
18
17
16
15
14
13
12
11
10
9
8
7
6
5
4
3
1
2
CC FIELD
DGND
DGND
R/CR IN
DGND
BSON
DGND
POWER ON
COUT DM
I2C5DT
DGND
I2C5CK
YOUT DM
SCURVE1/I2C3CK
DGND
SCURVE0/I2C3DT
GPYOUT DM
XINTM
DGND
XINTP
BPBOUT DM
XFWE
DGND
SCLK
RPROUT DM
XMPREQ
DGND
SBMTP
CSYNC IN
SBMTM
DGND
EPG ON
PRGSEL
XSH RES
DGND
ITM2A
DGND
ITA2M
AADC R
NET P ON
AADC L
BOOT REQ
AUGND
HIFRDY
AUGND
HIFEBL
AUGND
DGND
MIXROUT DM
DGND
AUGND
DGND
MIXLOUT DM
DGND
AUGND
UARTP2G
VREF
DGND
AU5V
UARTG2P
XDMUTE
NET 4.4V
IECOUT
NET 4.4V
D3.3V
ANA3.3V
D3.3V
GND
D1.5V
ANA5V
D1.5V
X SW 5.8V
D1.2V
D5V
D1.5V
X SW 5.8V
D1.2V
X SW 5.8V
D1.2V
B/CB IN
DGND
DGND
RGB CPSVIN/EPG TU IN
G/CY IN
DGND
DGND
V YIN DM
CPNCIN DM
88
87
86
85
84
83
82
81
80
79
78
77
76
75
74
73
72
71
70
69
68
67
66
65
64
63
62
61
60
59
58
57
56
55
54
53
52
51
50
49
48
47
46
45
44
43
42
41
40
39
38
37
36
35
34
33
32
31
30
29
28
27
26
25
24
23
22
21
20
19
18
17
16
15
14
13
12
11
10
9
8
7
6
5
4
3
1
2
SCURVE0
GND
2
3
4
5
6
7
8
1
PP31903
GND
FL RST
GND
FL CLK
GND
FL DATA
AD 5V
FL CS
2
3
4
5
6
7
1
P31905
AD 5V
VTR CS
FL MUTE
GND
REMOCON
REG.5.2V
P SAVE
19
18
17
16
15
14
L123 SW DET
DVD POFF
SYNC DET
SLICER VIDEO
I2C5DT
2
3
4
5
6
7
8
9
1
11
10
12
P31903
I2C5CK
MUTE
AU5V
MIXLOUT DM
VTR S IN
VTR S CLK
GND
VTR S OUT
AUGND
MIXROUT DM
13
19
18
17
16
15
14
AADC L
AADC R
DGND
DGND
BPBOUT DM
2
3
4
5
6
7
8
9
1
11
10
12
P31902
GPYOUT DM
GND
YOUT DM
GND
COUT DM
GND
GND
CPNCIN DM
GND
MGND
X SW15.5V
V YIN DM
13
GND
2
3
4
5
6
7
8
9
1
11
10
12
P31901
SCURVE1
GND
IECOUT
X SW13V
X SW13V
X SW5.8V
X SW5.8V
ANA5V
RPROUT DM
13
1
3
4
7
5
8
6
9
10
PP31904
T WARP LED
DUB LED
DVD KEY IN3
DVD KEY IN2
DVD KEY IN1
2
P39702
RGB CPSVIN
CPNCIN DM
V YIN DM
DGND
DGND
DGND
DGND
DGND
DGND
DGND
DGND
P OFF
COUT DM
I2C5DT
DGND
I2C5CK
YOUT DM
SCURVE1
DGND
SCURVE0
GPYOUT DM
XINTM
DGND
XINTP
BPBOUT DM
DGND
SCLK
RPROUT DM
XMPREQ
DGND
SBMTP
D1.2V
X SW5.8V
D1.2V
X SW5.8V
D1.5V
D5V
D1.2V
X SW5.8V
D1.5V
ANA5V
D1.5V
GND
D3.3V
ANA3.3V
D3.3V
IECOUT
XDMUTE
UARTG2P
AU5V
DGND
UARTP2G
AUGND
DGND
MIXLOUT DM
DGND
AUGND
DGND
MIXROUT DM
DGND
AUGND
AUGND
AUGND
AADC L
AADC R
DGND
DGND
DGND
SBMTM
88
87
86
85
84
83
82
81
80
79
78
77
76
75
74
73
72
71
70
69
68
67
66
65
64
63
62
61
60
59
58
57
56
55
54
53
52
51
12
50
10
14
13
11
1
15
9
8
16
7
6
17
5
4
18
3
2
19
20
21
22
23
24
25
26
27
28
29
30
31
32
33
34
35
36
37
38
39
40
41
42
43
44
45
46
47
48
49
XFWE
2221201918171615141312
P11101
N
A
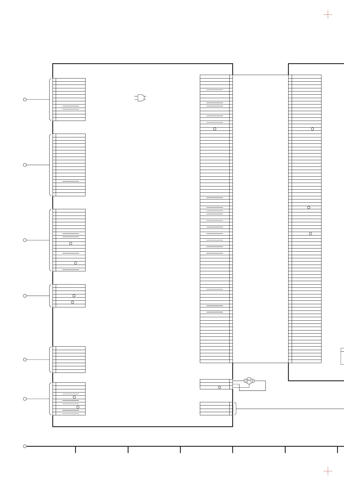
POWER & DIGITAL I/F P.C.B.
FAN MOTOR
FAN LOCK
GND
1
P11103
3
FAN PWM
2
DR 12V
4
3
2
P37503
1
GND
GND
DR 5V
DVD RAM DRIVE
DIGITAL P.C.B.
3
1
2
4
P101
GND
GND
DR 12V
DR 5V
SLIGHTLY DIFFERNT OR AMENDED SINCE THIS DRAWING WAS PREPARED.
THE CORRECT PART NUMBER IS SHOWN IN THE PARTS LIST, AND MAY BE
NOTE:DO NOT USE THE PART NUMBER SHOWN ON THIS DRAWING FOR ORDERING.
DMR-E75VP
Interconnection
Schematic Diagram
DMR-E75VP
Interconnection
Schematic Diagram
78

Related product manuals