EasyManua.ls Logo

Panasonic DMR-E75VP - Page 137

Panasonic DMR-E75VP
235 pages
Print Icon
To Next Page IconTo Next Page
To Next Page IconTo Next Page
To Previous Page IconTo Previous Page
To Previous Page IconTo Previous Page
Loading...
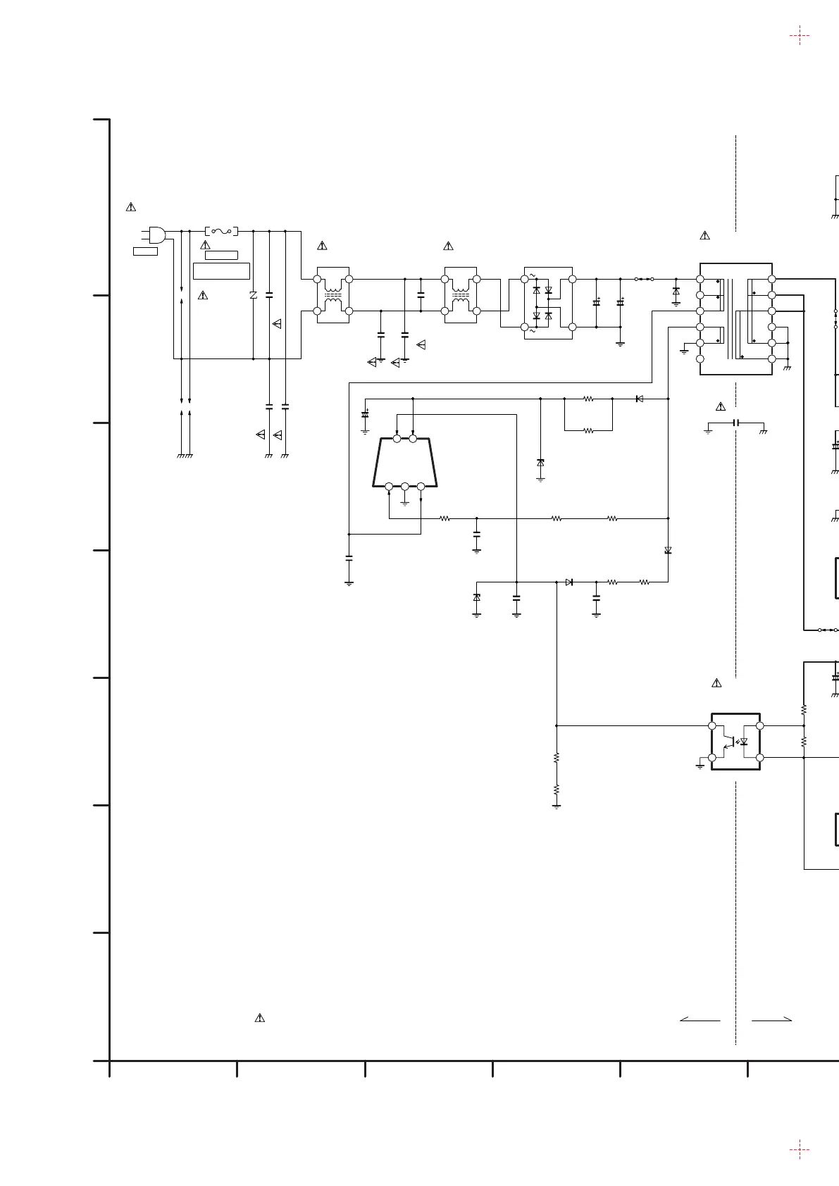
22.2. Power Supply Section (Power & Digital I/F P.C.B.(1/2)) Schematic Diagram (P)
H
H
H
(SW IC)
J0JHC0000012
LB11403
J0JHC0000012
LB11404
MAZ73000BC
D11155
B0AAGR000003
D11157
P
P
0.1
C11403
16V470
C11401
250V2A
AC IN
25V470
C11280
25V220
C11281
22u
L11280
16V470
C11272
620
R11211
9100
R11204
0
R11202
2400
R11206
GND D
0
LB11401
0
LB11400
C11123 470P
C11122 470P
LB11122
250V100
C11141
250V100
C11142
P11103
RAM Drive P.C.B.
TO P101
DR5V
DR GND
DR GND
DR12V
K5H3022A0013
IP11400
K5H3022A0013
IP11500
82K
R11205
0.1
C11200
5600
R11210
0.047
C11201
10K
R11201
16V1500
C11271
16V1500
C11270
1K
R11209
820
R11200
1
2
2
1
2200
R11414
10K
R11413
1100
R11416
2200
R11415
R11412 270
1K
R11411
270
R11406
1K
R11407
D1BDR1800001
R11410
D1BDR1800001
R11409
D1BDR1800001
R11408
L11402 10u
10V1000
C11470
10V220
C11471
X SW13V
X SW5.8V
X SW15.5V
D
D
D
DDR P ON
GDD
SDD
GND
OUT
AMP
AMP(-)
ERROR
V OUT
START
SOFT
OSC
ON/OFF
POWER
V IN
C0DAAJG00007
IC11500
(REG.+5V)
(REG.+12V)
B1DHDD000022
Q11270
22u
L11271
4700
R11270
(DR P ON :ON)
UNR221300L
QR11300
25V220
C11501
16V1
C11502
10u
L11500
0.01
C11503
(DR P ON :ON)
UNR221300L
QR11301
10V680
C11570
5100
R11502
390
R11503
L11501 47u
MA2Q73800L
D11500
1K
R11504
100K
R11501
1000P
C11506
C11505 4700P
C11508 330P
5678
4321
321
456
4
3
2
1
0.047
C11407
L11401 22u
D11400 MA2Q73800L
LB11402 J0JHC0000012
3.3
R11405C11406 1000P
0.1
C11405
(DC/DC CONVERTER)
C0DBAZH00013
IC11400
C11404 1000PR11402 100K
R11403 1M
130K
R11401
4700
R11404
D11401 MA2J11100L 1000P
C11408
47
R11400
10u
L11400
B0JAMK000015
D11281
B0JAMK000015
D11280
LB11125
10u
L11270
LB11126
321
B0JBSG000010
D11270
AMP-
AMPOUT
VREF
OSC
GND
VB
VG
VDD
VDD
VDD
VDD
VOUT
VOUT
S/S
OCL-
OCL+
GND
R/C
VCC
VBOOT
VOUT
VOUT
VOUT
VOUT
P.GND
+
-
-
+
-
+
2.45V
AMP
ERROR
PWM COMP
Q
RS
MOS OFF
HIGH/LOW
TSD
REFERENCE
BANDGAP
Control
ON/OFF
Stop=6.7V
Start=7.2V
UVLO
Vref=6.5V
BOOT
Vref=VOUT+5.8V
HIGHSIDE
OSC
DRIVER
HIGHSIDE
MAZ73000BC
D11158
0
R11159
R
A
C
231
(ERROR VOLTAGE DET.)
C0DAEMB00003
IC11200
26 25 24 23 22 21 20 19 18 17 16 15 14
13121110987654321
N
A
GND
47
R11150
F/B
VCC
DRAIN
Z/C
SERVICE MANUAL
SEE THE
34
1600
R11154
47
R11155
10K
R11158
10K
R11152
0.01
C11153
0
R11157
MA2C165001VT
D11153
18K
R11156
MAZ81000ML
D11152
1000P
C11154
100P
C11152
B0HAGM000006
D11151
35V68
C11150
4700P
C11151
0.068
C11127
B0EBKT000006
D11141
-
2
+
4
G0B832L00001
L11120
47
R11151
2
1
1
4
3
C11128 100P
ERZVA5V471
D11110
C11120 0.022
FUSE
F11101
K3GD9BB00001
ZA11104
K3GD9BB00001
ZA11103
K2AB2H000004
P11101
C11126 100P
P1
PT
P2
B1
3
2
1
B2
3
4
531
42
B3PBA0000078
Q11200
(FEED BACK)
C11124 1000P
C0DACZH00004
IC11150
WHEN REPLACING ANY OF THESE COMPONENTS.ONLY THE SAME TYPE.
COMPONENTS IDENTIFIED WITH THE MARK HAVE THE SPECIAL CHARACTERISTICS FOR SAFETY.
IMPORTANT SAFETY NOTICE:
IN THE PARTS LIST,AND MAY BE SLIGHTLY DIFFERNT OR AMENDED SINCE THIS DRAWING WAS PREPARED.
NOTE:DO NOT USE THE PART NUMBER SHOWN ON THIS DRAWING FOR ORDERRING.THE CORRECT PART NUMBER IS SHOWN
COLDHOT
12
12
G0B832L00001
L11121
10
6
11
58
4
3
2
1
9
7
G4D3A0000150
T11150
(POWER TRANSFORMER)
11109876
G
F
E
D
C
B
5432
A
1
DMR-E75VP
Power Supply Section
(Power & Digital I/F P.C.B.(1/2))
Schematic Diagram (P)
P:Power Supply Section(Page: )
D:Digital I/F Section(Page: )
A
B
A
79

Related product manuals