EasyManua.ls Logo

Panasonic DMR-E75VP - Page 162

Panasonic DMR-E75VP
235 pages
Print Icon
To Next Page IconTo Next Page
To Next Page IconTo Next Page
To Previous Page IconTo Previous Page
To Previous Page IconTo Previous Page
Loading...
<D3.3V>
< D3.3V >
< D3.3V >< D3.3V >
C31
C32
C35
C33
C34
C36
C25
C26
C24
C23
C21
C22
C20
C27
C1
C19
C18
C28
C30C29C16
47
R6726
CL6709
C36
C10
C11
C35
C34
C33
C32
C31
C13
C12
C17
AI
AI
XADC PD
AMUTE
EN
AI
X1DA LP
ACLKSEL
EN
EN
XRSTENC
XATRESET
MC
MC
MC
MC
MC
MC
MC
MC
MC
MC
MC
MC
MC
MC
MC
MC
MC
MC
MC
MC
MC
MC
MC
MC
MC
MC
MC
MC
MC
MC
MC
MC
MC
MC
MC
MC
MC
EN
EN
EN
EN
EN
EN
EN
EN
EN
EN
EN
EN
EN
EN
EN
EN
MC
MC
MC
MC
EN
EN
EN
EN
EN
AI
AI
AI
MC
MC
MC
SD21
SD20
SD19
SD18
SD17
SD16
MSD24
MSD25
MSD26
MSD27
MSD28
MSD29
MSD30
MSD31
MSD23
MSD22
MSD21
MSD20
MSD19
MSD18
MSD17
MSD16
C
B
A
DE7
DE6
DE5
DE4
DE3
DE2
DE1
DE0
XCE
XWP
CLE
ALE
XWEFROM
SD31
SD30
SD29
SD28
SD27
SD26
SD25
SD24
SD23
SD22
SD21
SD20
SD19
SD18
SD17
SD16
GSYSCLK
XRSTOUT
XMWE2
XMWE3
XMRE
RXW
XCS1
XCS5
XCS6
MSA1
MSA2
MSA3
MSA4
SA5
SA6
SA7
SA23
SA24
SA25
SA22
SD22
SD23
SD24
SD25
SD26
SD27
SD28
SD29
SD30
SD31
RXW
XMRE
XMWE2
XMWE3
XCS6
XCS5
XCS1
SA25
SA24
SA23
SA22
MSA1
MSA2
MSA3
MSA4
SA5
SA6
SA7
XRSTOUT
GSYSCLK
(GLUE)
C1ZBZ0002429
IC6701
GND
LDTI6
VDD
GND
GND
LDTI7
LDTI8
LDTI9
LDTI10
GND
LDTI11
GND
LDTI12
LDTI13
LDTI14
LDTI15
VDD
NFROMWE
ROM-SWAP
RXW
NRE
NEW2
NEW3
NSYSCS
XCS5
XROMCS
ADRH2
ADRH1
ADRH0
ADR22
SAROM
ADRL1
ADRL2
ADRL3
ADRL4
ADRL5
ADRL6
ADRL7
XRESET
CLK
GND
NDK14
NDK15
NGINT3
NGINT4
NGINT0
NGINT1
NGINT2
NINT0
NINT1
NINTP
SCLK
SBPTM
NMPREQ
SBMTP
NINTM
UARTM2G
UARTP2G
UARTG2P
UARTG2M
NFWE
ALE
CLE
NWP
NCE
NROUT
NWOUT
ECCD0
ECCD1
ECCD2
ECCD3
ECCD4
ECCD5
ECCD6
ECCD7
GND
GND
FBUSY
VDD
NBUSY
NDEVCS0
NDEVCS1
LDTI5
LDTI4
GND
LDTI3
VDD
LDTI2
GND
LDTI1
LDTI0
GND
LDEV15
LDEV14
LDEV13
VDD
LDEV12
VDD
GND
LDEV11
LDEV10
LDEV9
GND
LDEV8
LDEV7
GND
VDD
LDEV6
LDEV5
LDEV4
GND
LDEV3
LDEV2
LDEV1
LDEV0
GND
NDK
NFROMCS
VDD
GND
GND
VDD
NDK13
SMC
GND
VDD
GND
O5DATA2
O5DATA1
I5DATA1
I5DATA0
IODATA0
IODATA1
IODATA2
IODATA3
IODATA4
AMC
ODATA0
ODATA1
ODATA2
ODATA3
ODATA4
ODATA5
ODATA6
GND
VDD
I2CSDA2
I2CSCL2
BCKO1
LRCKO1
ADOUT1
ENBCK
ENLRCK
EDAD
ADIN2
LRCKI2
BCKI2
NSPTDK
TEST A
NDEVCS3
NDEVCS2
XRTSCINT
XVDSPDK
XGINT1
XGINT2
ENCDATA
ENCLRCK
ENCBCK
ADDATA
ADLRCK
ADBCK
EELRCK
EEBCK
EEDATA
EEBCK
EELRCK
EEDATA
ENCBCK
ENCLRCK
ENCDATA
ADDATA
ADLRCK
ADBCK
EEDATA
XRTSCINT
R6747 47
R6746 47
33KX4
RX6717
33KX4
RX6718
33KX4
RX6719
33KX4
RX6738
47X4
RX6716
47X4
RX6728
47X4
RX6727
47X4
RX6726
XWEFROM
47
R6745
R6714 33K
R6715 47
R6703 47
CL6701
CL6705
10K
R6744
0
R6718
CL6706CL6707
R6720 47
R6742 3300
R6721 47
R6722 47
R6723 47
R6724 47
R6725 47
R6702 47
R6704 47
R6711 47
R6707 47
R6706 47
R6712 47
47KX4
RX6708
47KX4
RX6724
3.3KX4
RX6712
3.3KX4
RX6711
47X4
RX6706
1
6
8
43
2
7
5
1
6
8
4
2
7
5
3
7
6
8
4
12
5
3
2
5
3
1
4
8
6
7
6
8
4
2
7
5
3
1
3
5
7
2
4
8
6
1
1
6
8
4
2
7
5
3
7
2
4
8
6
1
3
5
6
8
4
2
7
5
3
1
1
3
5
7
2
4
8
6
6
8
4
2
7
5
3
1
8
6
4
2
7
5
3
1
8
6
4
2
7
5
3
1
3.3KX4
RX6721
3.3KX4
RX6720
1
3
5
7
1
3
5
7
2
4
6
8
2
4
6
8
F1H0J4740004
FL6702
F1H0J4740004
FL6701
CL6722
CL6721
CL6720
CL6719
CL6718
CL6717
CL6716
CL6715
CL6714
CL6713
47X4
RX6733
47X4
RX6732
47X4
RX6731
7
5
3
1
2
4
6
8
7
5
3
12
4
6
8
7
5
3
1
2
4
6
8
CL6711
CL6710
R6727 47
R6728 47
R6753 47
R6754 47
R6755 47
R6756 47
R6748 47
R6749 47
XGINT2
XGINT1
XRTSCINT
XVDSPDK
EEBCK
EELRCK
ADDATA
ADLRCK
ADBCK
ENCBCK
ENCLRCK
ENCDATA
XVDSPDK
XGINT2
XGINT1
R6743 10K
R6713 10K
XFROMCS
XDK
CL6712
CL6704
CL6703
CL6702
MSD16
MSD17
MSD18
MSD19
MSD20
MSD21
MSD22
MSD23
MSD24
MSD25
MSD26
MSD27
MSD28
MSD29
MSD30
MSD31
MSD31
MSD30
MSD29
MSD28
MSD27
MSD26
MSD25
MSD24
MSD23
MSD22
MSD21
MSD20
MSD19
MSD18
MSD17
MSD16
SA22
SA25
SA24
SA23
SA7
SA6
SA5
MSA4
MSA3
MSA2
MSA1
XCS6
XCS5
XCS1
RXW
XMRE
XMWE3
XMWE2
XRSTOUT
GSYSCLK
SD16
SD17
SD18
SD19
SD20
SD21
SD22
SD23
SD24
SD25
SD26
SD27
SD28
SD29
SD30
SD31
XWEFROM
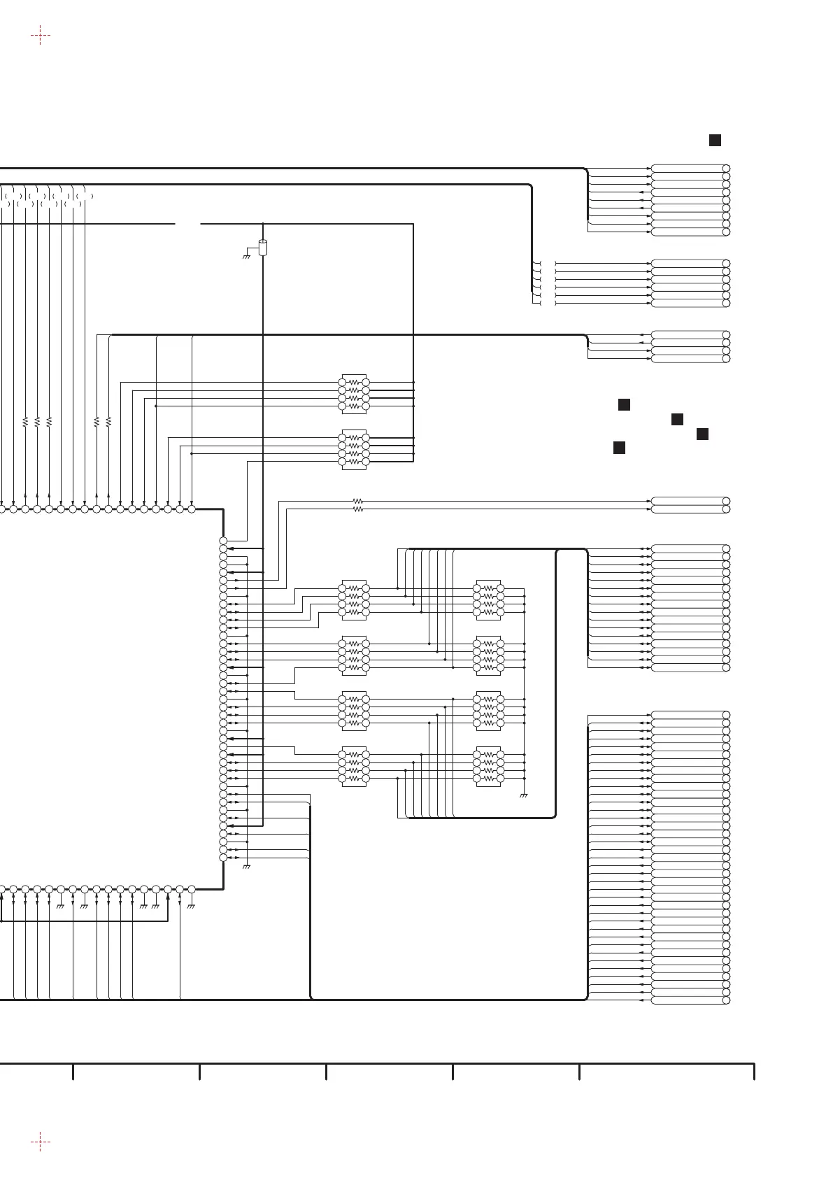
Schematic Diagram (GN)
Glue Net Section (Digital P.C.B.(1/4))
DMR-E75VP
IN THE PARTS LIST,AND MAY BE SLIGHTLY DIFFERNT OR AMENDED SINCE THIS DRAWING WAS PREPARED.
NOTE:DO NOT USE THE PART NUMBER SHOWN ON THIS DRAWING FOR ORDERING. THE CORRECT PART NUMBER IS SHOWN
161
160
159
158
157
156
155
154
153
152
151
150
149
148
147
146
145
144
143
142
141
140
139
138
137
136
135
134
133
132
131
130
129
128
127
126
125
124
123 122 121 120 119 118 117 116 115 114 113 112 111 110 109 108 107 106 105 104 103 102 101 100 99 98 97 96 95 94 93 92 91 90 89 88 87 86 85 84 83
82
81
80
79
78
77
76
75
74
73
72
71
70
69
68
67
66
65
64
63
62
61
60
59
58
57
56
55
54
53
52
51
50
49
48
47
46
45
44
43
42
4140393837363534333231302928272625242322212019181716151413121110987654321
D
2221201918171615141312
F
Schematic Diagram (GN)
Glue Net Section (Digital P.C.B.(1/4))
DMR-E75VP
GN:Glue Net Section(Page: )
F
EN:AV Encoder/RTSC Section(Page: )
G
MC:AV Decoder/Main CPU Section(Page: )
H
AI:Audio I/O Section(Page: )
I
91

Related product manuals