EasyManua.ls Logo

Panasonic DMR-E80HP - Page 102

Panasonic DMR-E80HP
180 pages
Print Icon
To Next Page IconTo Next Page
To Next Page IconTo Next Page
To Previous Page IconTo Previous Page
To Previous Page IconTo Previous Page
Loading...
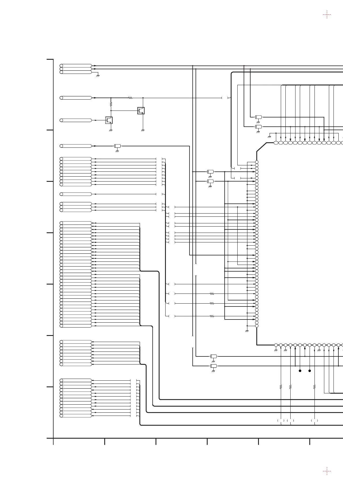
14.10. AV Encoder Schematic Diagram (EN) ( Digital P.C.B. 3/6 )
D1.8V
D3.3V
D3.3V
D1.8V
STD7
STD6
STD5
STD4
STD3
STD2
STD1
STD0
SA17
SA16
SA15
SA14
SA13
SA12
SA11
SA10
MSA2
MSA1
MSD31
MSD30
MSD29
MSD28
MSD27
MSD26
MSD25
MSD24
MSD23
MSD22
MSD21
MSD20
MSD19
MSD18
MSD17
MSD16
MSA3
MSA4
MSA5
MSA6
MSA7
SA8
SA9
MSD31
MSD30
MSD29
MSD28
MSD27
MSD26
MSD25
MSD24
MSD23
MSD22
MSD21
MSD20
MSD19
MSD18
MSD17
MSD16
CDO7
CDO6
CDO5
CDO4
CDO3
CDO2
CDO1
CDO0
J17J16J4J8
MSA4
MSA3
MSA2
MSA1
MSA5
J5
J6
J9
MDQA0
MDQA1
MDQA2
MDQA3
MDQA4
MDQA5
MDQA6
MDQA7
MDQA8
MDQA9
MDQA10
MDQA11
MDQA12
MDQA13
MDQA14
MDQA15
MDQA16
MDQA17
MDQA18
MDQA19
C10
MDQA20
MDQA21
MDQA22
MDQA23
MDQA24
MDQA25
MDQA26
MDQA27
MDQA29
MDQA31
MDQA28
MDQA30
MAA0
MAA1
MAA2
MAA3
MAA4
MAA5
MAA6
MAA7
MAA9
MAA8
MAA10
C9C8C7C6C5C4
(AV ENCODER)
J15J14J13
22
R3406
22
R3419
22
R3422
CK3402CK3401
J12
J11
J10
J9
J8
J7
J6
J5
J4
J3
J2
J1
C3
C2
E
F
G
I
H
D
(RESET(L) OUT)
(XATRESET(H):ON)
A13
A12
A11
AD
G
G
G
G
G
AD
AD
AD
AD
AD
AD
AD
AD
AD
AD
S
S
S
S
S
S
S
S
S
S
S
S
S
S
S
S
S
S
S
S
G
G
G
G
G
G
G
G
G
G
G
G
G
G
G
G
S
G
G
G
AD
AI
AI
AI
AI
AI
AI
AI
AI
AD
DN
G
DN
DN
DN
DN
K
J
C
B
A
C1
A10
A13
A12
A11
A9
A8
A7
A6
A5
A4
A3
A2
A1
A10
A9
A8
A7
A6
A5
A4
A3
A2
A1
MN85572
IC3402
GND
HD15
HD14
HD13
VDD(+3.3V)
HD12
HD11
HD10
VDD(+1.8V)
GND
HD9
HD8
HD7
VDD(+3.3V)
HD6
HD5
HD4
GND
HD3
HD2
VDD(+1.8V)
VDD(+3.3V)
HD1
HD0
NHDACK
GND
NHDREQ
NHINT
BUSY
VDD(+3.3V)
NRST
CDO7
CDO6
VDD(+1.8V)
GND
CDO5
CDO4
CDO3
VDD(+3.3V)
CDO2
CDO1
CDO0
GND
CDREADY
SOP1
VDD(+1.8V)
SOP0
VDD(+3.3V)
RCLKI
RMRS
CDACK
GND
GND
MDQ20
MDQ21
VDD(+3.3V)
MDQ22
MDQ23
VDD(+1.8V)
GND
MDQ24
MDQ25
VDD(+3.3V)
MDQ26
MDQ27
GND
MDQM
VDD(+3.3V)
NMWE
GND
VDD(+1.8V)
NMCS
GND
MCLKIN
GND
NMRAS
VDD(+3.3V)
NMCAS
GND
MCLK
VDD(+3.3V)
MDQ28
MDQ29
VDD(+1.8V)
GND
MDQ30
MDQ31
VDD(+3.3V)
MA0
MA1
GND
MA2
MA3
VDD(+1.8V)
VDD(+3.3V)
MA4
MA5
VDD(+3.3V)
MA6
MA7
VDD(+3.3V)
MA8
MA9
GND
HA4
HA0
HA1
HA2
HA3
VDD(+3.3V)
VDD(+1.8V)
NHRE
NHWE
RCKSEL0
NHCS
GND
DMACLK
VDD(+3.3V)
RCKSEL1
HCIFZ
TEST5
GND
VDD(+1.8V)
MDQ0
MDQ1
VDD(+3.3V)
MDQ2
MDQ3
GND
MDQ4
MDQ5
VDD(+3.3V)
MDQ6
MDQ7
GND
VDD(+1.8V)
MDQ8
MDQ9
VDD(+3.3V)
MDQ10
MDQ11
GND
MDQ12
MDQ13
VDD(+3.3V)
MDQ14
MDQ15
VDD(+1.8V)
GND
MDQ16
MDQ17
VDD(+3.3V)
MDQ18
MDQ19
MCKE
GND
GND
RCLK0
VDD(+3.3V)
LRCKI0
GND
PCK0
VDD(+3.3V)
BCKI0
VDD(+1.8V)
PCLP0
PCKI
PCLPI
GND
ADIN
TEST4
AMAS
TEST3
TEST2
VDD(+3.3V)
SCLK
VDD(+1.8V)
GND
AVDD
TEST1
A GND
GND
VIN7
VIN6
VIN5
VIN4
VDD(+3.3V)
VIN3
VIN2
VDD(+1.8V)
VIN1
VIN0
GND
VCLK
VDD(+3.3V)
TEST10
TEST9
TEST8
TEST7
TEST6
GND
VDD(+1.8V)
MA13
MA12
VDD(+3.3V)
MA11
MA10
GND
XATRESET
D5V
1110987654321
G
F
E
D
C
B
A
10K
R3414
10K
R3413
UNR521300L
QR3402
UNR521300L
QR3403
F1H0J1050018
FL3421
F1H0J1050018
FL3409
F1H0J1050018
FL3406
F1H0J1050018
FL3405
F1H0J1050018
FL3410
F1H0J1050018
FL3411
22
R3423
22
R3401
R3427 0
R3425 0
R3403 0
F1H0J1050018
FL3428
F1H0J1050018
FL3403
F1H0J1050018
FL3404
XRTSCDK
XRTSCS
XRTSCINT
XENCCS
XRSTENC
STEN
SVALID
STCLK
STD7
STD6
STD5
STD4
STD3
STD2
STD1
STD0
XMWE3
XMRE
XIRQ6
SA17
SA16
SA15
SA14
SA13
SA12
SA11
SA10
SA9
SA8
MSA7
MSA6
MSA5
MSA4
MSA3
MSA2
MSA1
MSD31
MSD30
MSD29
MSD28
MSD27
MSD26
MSD25
MSD24
MSD23
MSD22
MSD21
MSD20
MSD19
MSD18
MSD17
MSD16
XRSTOUT
ENCLRCK
ENCBCK
ENCDATA
ENCMCK
ANA3.3V
R656ENC7
R656ENC6
R656ENC5
R656ENC4
R656ENC3
R656ENC2
R656ENC1
R656ENC0
CLK27A1
D GND
D1.8V
D3.3V
208 207 206 205 204 203 202 201 200 199 198 197 196 195 194 193 192 191 190 189 188 187 186 185 184 183 182 181 180 179 178 177 176 175 174 173 172 171 170 169 168 167 166 165 164 163 162 161 160 159 158 157
156
155
154
153
152
151
150
149
148
147
146
145
144
143
142
141
140
139
138
137
136
135
134
133
132
131
130
129
128
127
126
125
124
123
122
121
120
119
118
117
116
115
114
113
112
111
110
109
108
107
106
105
1041031021011009998979695949392919089888786858483828180797877767574737271706968676665646362616059585756555453
52
51
50
49
48
47
46
45
44
43
42
41
40
39
38
37
36
35
34
33
32
31
30
29
28
27
26
25
24
23
22
21
20
19
18
17
16
15
14
13
12
11
10
9
8
7
6
5
4
3
2
1
DMR-E80H P/PC
AV Encoder Section(Digital P.C.B.(3/6)) Schematic Diagram(EN)
H
DN:Digital Net Section(Page: )
F
AI:AV Input Section(Page: )
G
EN:AV Encoder Section(Page: )
H
AD:AV Decoder Section(Page: )
I
S:System Control Section(Page: )
G:Glue Section(Page: )
J
K
59

Other manuals for Panasonic DMR-E80HP

Related product manuals