EasyManua.ls Logo

Panasonic DMR-E80HP - Page 105

Panasonic DMR-E80HP
180 pages
Print Icon
To Next Page IconTo Next Page
To Next Page IconTo Next Page
To Previous Page IconTo Previous Page
To Previous Page IconTo Previous Page
Loading...
D3.3V
D3.3V
D1.8V
D3.3V
D1.8V
D1.8V
D3.3V
MSD27
MSD28
MSD29
MSD30
MSD31
SA17
SA16
SA15
SA14
SA13
SA12
SA11
SA10
SA9
SA8
MSA7
MSA6
MSA5
MSA4
MSA3
MSA2
MSA1
MSD26
MSD25
MSD24
MSD23
MSD22
MSD21
MSD20
MSD19
MSD18
MSD17
MSD16
RAMD15
RAMD0
RAMD14
RAMD1
RAMD13
RAMD2
RAMD12
RAMD3
RAMD11
RAMD4
RAMD10
RAMD5
RAMD9
RAMD6
RAMD8
RAMD7
MADQB0
MADQB15
MADQB1
MADQB14
MADQB2
MADQB13
MADQB3
MADQB12
MADQB4
MADQB11
MADQB5
MADQB10
MADQB6
MADQB9
MADQB7
MADQB8
C29
C28
C27
C26
C25
C24
C23
C22
C21
C20
J7
J17
J16J12
J11
J10J3
R3426 22
R3424 22
STD0
STD1
STD2
STD3
STD4
STD5
STD6
STD7
CDO7
CDO6
CDO5
CDO4
CDO3
CDO2
CDO1
CDO0
22(X4)
RA3425
22(X4)
RA3426
22(X4)
RA3436
22(X4)
RA3435
4
8
6
1
7
3
5
2
4
8
6
1
7
3
5
2
2
4
6
8
1
3
5
7
7
5
3
1
8
6
4
2
J2
J1
J14
J13
J15
MAB4
MAB3
MAB5
MAB2
MAB6
MAB1
MAB7
MAB0
MAB8
MAB10
MAB9
MAB11
C19
C18
C17
C16
C15
C14
C13
C12
C11
22(X4)
RA3441
7531
8642
22(X4)
RA3440
7531
8642
G
F
E
D
C
E
F
G
I
R3420 1M
1
2
3
40MHz OSC
H2D400500001
X3401
F1H0J1050018
FL3419
F1H0J1050018
FL3425
F1H0J1050018
FL3418
F1H0J1050018
FL3417
F1H0J1050018
FL3416
F1H0J1050018
FL3422
H
D
(RTSC)
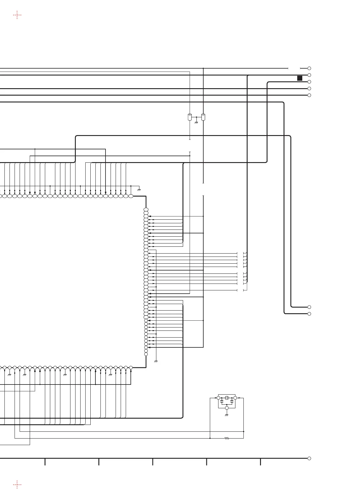
MN85620GL
IC3406
N.C
N.C
VDD(+3.3V)
HMDT26
HMDT25
HMDT24
VSS
HMDT23
HMDT22
HMDT21
VDD(+3.3V)
HMDT20
HMDT19
HMDT18
VSS
HMDT17
HMDT16
VDD(+3.3V)
VDD(+1.8V)
NCS1
VSS
NCS0
DA2
DA0
DA1
VDD(+3.3V)
IORDY
NS1IDACK
NS1IORD
NS1IOWR
S1DREQ
VSS
S1DB15
S1DB0
S1DB14
S1DB1
VDD(+3.3V)
S1DB13
S1DB2
S1DB12
S1DB3
VDD(+3.3V)
N.C
N.C
VSS
S1DB11
S1DB4
S1DB10
S1DB5
VDD(+3.3V)
S1DB9
S1DB6
S1DB8
S1DB7
VSS
MDQ0
MDQ15
MDQ1
MDQ14
MDQ2
VSS
MDQ13
MDQ3
VDD(+3.3V)
VDD(+1.8V)
MDQ12
MDQ4
MDQ11
MDQ5
MDQ10
MDQ6
MDQ9
MDQ7
MDQ8
MDQM
NMWE
NMCAS
VSS
MCLK
VDD(+3.3V)
NMRAS
NMCS1
NMCS2
MBS0
MBS1
MA11
MA12
MA9
VDD(+3.3V)
HMDT27
HMDT28
HMDT29
VSS
HMDT30
HMDT31
VDD(+3.3V)
HMADR17
HMADR16
HMADR15
HMADR14
HMADR13
VSS
HMADR12
HMADR11
HMADR10
HMADR9
VDD(+3.3V)
VDD(+1.8V)
NRESET
VSS
CLKIN
CLKOUT
VSS
HMADR8
HMADR7
HMADR6
HMADR5
VSS
HMADR4
HMADR3
HMADR2
HMADR1
VDD(+3.3V)
NHMWE
NHMRE
VSS
NHMDK
NHMCS
NHMINT
VDD(+3.3V)
STEN
VSS
STVALID
VDD(+3.3V)
STCLK
VSS
STD0
STD1
STD2
STD3
STD4
STD5
STD6
STD7
NCLKCNT
VDD(+3.3V)
ECCLK1
VSS
MINTEST
SCMOD
VDD(+1.8V)
ECACK1
ECRDY1
EC1DT7
EC1DT6
EC1DT5
EC1DT4
EC1DT3
EC1DT2
EC1DT1
EC1DT0
VDD(+3.3V)
SCCTL
VSS
MA4
MA3
MA5
MA2
MA6
VDD(+3.3V)
MA1
MA7
MA0
MA8
MA10
VSS
44
43
42
41
40
39
38
37
36
35
34
33
32
31
30
29
28
27
26
25
24
23
22
21
20
19
18
17
16
15
14
13
12
11
10
9
8
7
6
5
4
3
2
1
K
J
C
B
A
2221201918171615141312
128
132
131
130
129
127
126
125
124
123
122
121
120
119
118
117
116
115
114
113
112
111
110
109
108
107
106
105
104
103
102
101
100
99
98
97
96
95
94
93
92
91
90
89
B
A
H
DMR-E80H P/PC
AV Encoder Section(Digital P.C.B.(3/6)) Schematic Diagram(EN)
176 175 174 173 172 171 170 169 168 167 166 165 164 163 162 161 160 159 158 157 156 155 154 151153 152 150 149 148 147 146 145 144 143 142 141 140 139 138 137 136 135 134 133
6766656463626160595857565554535251504948474645 888786858483828180797877767574737271706968
DMR-E80H P/PC
AV Encoder Section(Digital P.C.B.(3/6)) Schematic Diagram(EN)
H
60

Other manuals for Panasonic DMR-E80HP

Related product manuals