EasyManua.ls Logo

Panasonic DMR-E80HP - Page 151

Panasonic DMR-E80HP
180 pages
Print Icon
To Next Page IconTo Next Page
To Next Page IconTo Next Page
To Previous Page IconTo Previous Page
To Previous Page IconTo Previous Page
Loading...
< X SW 5.15V >
9
10
8
7
6
5
4
3
2
1
EVQ11G07K
S7812
PLAY
5600
R7811
3300
R7810
2200
R7809
TIME-WARP
EVQ11G07K
S7811
EVQ11G07K
S7810
ERASE
EVQ11G07K
S7809
MODE
3300
R7804
STOP
EVQ11G07K
S7805
2
4
1
3
SINCE THIS DRAWING WAS PREPARED.
AND MAY BE SLIGHTLY DIFFERNT OR AMENDED
PART NUMBER IS SHOWN IN THE PARTS LIST,
THIS DRAWING FOR ORDERING. THE CORRECT
NOTE:DO NOT USE THE PART NUMBER SHOWN ON
1500
R7815
1200
R7814
EVQ11G07K
S7816
OPEN-CLOSE
EVQ11G07K
S7815
SKIP-F
1500
R7808
1200
R7807
EVQ11G07K
S7808
CH-UP
2200
R7803
SKIP-R
EVQ11G07K
S7804
1500
R7802
EVQ11G07K
S7803
CH-DOWN
REC
EVQ11G07K
S7802
1200
R7801
(DVD REC LED DRIVE)
UNR221400L
QR7803
DVD REC
220
R7823
LNJ201LPQJA
D7802
UNR221400L
QR7802
(DVD LED DRIVE)
220
R7822
DVD
K0H1BA000372
S7817
654321
TIME-WARP
B3ABA0000396
D7801
220
R7821
(TIME-WARP LED DRIVE)
UNR221400L
QR7801
TRAY
K0L1BA000056
S7801
GND
X SW 5.15V
KEYIN3
KEYIN2
KEYIN1
BLIND OPEN(H)
LED WARP ON(H)
LED REC DVD(H)
LED DVD(H)
MAIN POWER SUPPLY P.C.B.
TO PS103
P7801
E
D
C
B
A
7654321
DMR-E80H P/PC
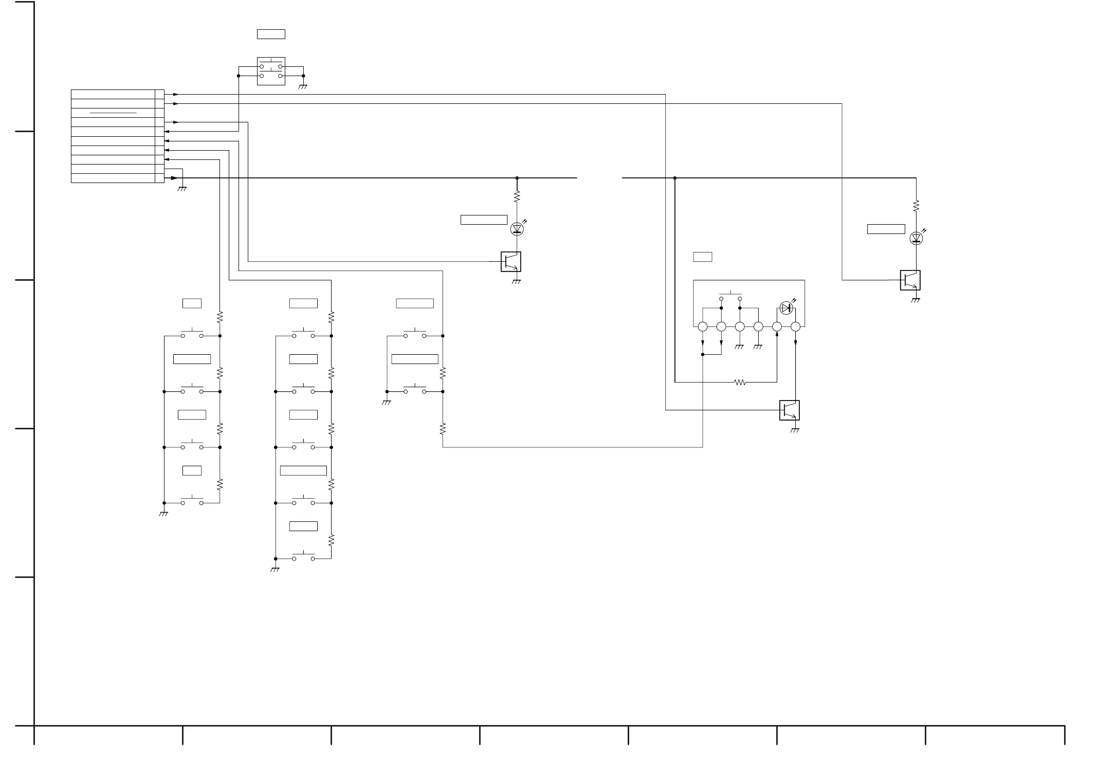
Front(R) Schematic Diagram

Other manuals for Panasonic DMR-E80HP

Related product manuals