EasyManua.ls Logo

Panasonic DMR-E80HP - Page 153

Panasonic DMR-E80HP
180 pages
Print Icon
To Next Page IconTo Next Page
To Next Page IconTo Next Page
To Previous Page IconTo Previous Page
To Previous Page IconTo Previous Page
Loading...
D3.3V
R6759 10K
D5V
D3.3V
E
D
C
A
B
D28
D30
D24
D29
D31
D26
D25
D27
D16
D21
D22
D23
D20
D19
D17
D18
D15
D14
D13
D12
D7
D5
D6
D3
D2
D1
D4
D11
D10
D9
D8
C42
C31
C19
C7
C4
C5
C14
C13
C17
C3
C2
C6
C9
C15
C16
C11
C39
C43
C44
47(X4)
RX6730
8
6
4
21
3
5
7
C36
A47
A46
A45
C41
CL6811
C22
C32
C26
C25
C24
C23
C12
C10
C8
C1
C21
C20
C18
C33
C27
C28
C29
C30
C38
C37
C35
C34
2
4
6
87
5
3
1
10K(X4)
RX6714
10K(X4)
RX6720
1
3
5
78
6
4
2
SINCE THIS DRAWING WAS PREPARED.
AND MAY BE SLIGHTLY DIFFERNT OR AMENDED
PART NUMBER IS SHOWN IN THE PARTS LIST,
THIS DRAWING FOR ORDERING. THE CORRECT
NOTE:DO NOT USE THE PART NUMBER SHOWN ON
CL6793
CL6790
CL6791
CL6803
CL6802
CL6806
CL6788
CL6787
CL6792
CL6798
CL6804
CL6805
CL6800
100K
R6728
10K(X4)
RX6703
1
3
5
78
6
4
2
47(X4)
RX6704
1
3
5
78
6
4
2
(BUFFER)
2SD0601A0L
Q6704
(BUFFER)
2SD0601A0L
Q6703
(BUFFER)
2SD0601A0L
Q6702
(DATA STRAGE)
C3FBQC000011
IC6704
47
R6724
R6723 47
47(X4)
RX6725
1
3
5
78
6
4
2
10K
R6722
CL6815
CL6816
CL6817
CL6814
47(X4)
RX6721
8
6
4
21
3
5
7
47(X4)
RX6724
2
4
6
87
5
3
1
CL6813
CL6812
F1H0J1050018
FL6702
AI
AI
AI
AI
AI
AI
AI
AI
AI
AI
AI
AI
AI
AI
AI
AI
EN
EN
EN
EN
EN
EN
EN
EN
EN
EN
EN
EN
EN
EN
EN
EN
AD
AD
AD
AD
AD
AD
AD
AD
AD
AD
AD
AD
AD
AD
AD
AD
MSD31
MSD30
MSD29
MSD28
MSD27
MSD26
MSD25
MSD24
MSD23
MSD22
MSD21
MSD20
MSD19
MSD18
MSD17
MSD16
XAIOFCS
XENCCS
XRTSCS
XDECCS
AI
EN
EN
AD
AD
S
EN
EN
AI
AI
DN
XDECDK
XSPTDK
XRTSCDK
XRTSCINT
MRWW
MRWR
CC LN21
SXFROMCS
XDK S
SXGINT2
XGINT1 S
DN
DN
DN
DN
DN
DN
SBMTP
SCLK
XINTP
XINTM
SBPTM
XMPREQ
UARTM2G
UARTG2M
S
S
EN
EN
EN
AI
AI
AI
ENCDATA
ENCLRCK
ENCBCK
ADDATA
ADLRCK
ADBCK
1DALRCK
1DABCK
1DADATA
SRCK
LRCK
DMIX
DECIEC
AD
AD
AD
AD
AD
AD
AD
SXIRQ0
NC
NC
NC
NC
D7
D6
D5
D4
NC
NC
NC
VCC
VSS
NC
NC
NC
D3
D2
D1
D0
NC
NC
NC
NC
NC
NC
NC
NC
NC
XWP
XWEF
ALE
CLE
NC
NC
VSS
VCC
NC
NC
XCE
XREF
RXB
XSE
NC
NC
NC
NC
NC
484746454443424140393837363534333231302928272625
24 23 22 21 20 19 18 17 16 15 14 13 12 11 10 9 8 7 6 5 4 3 2 1
2221201918171615141312
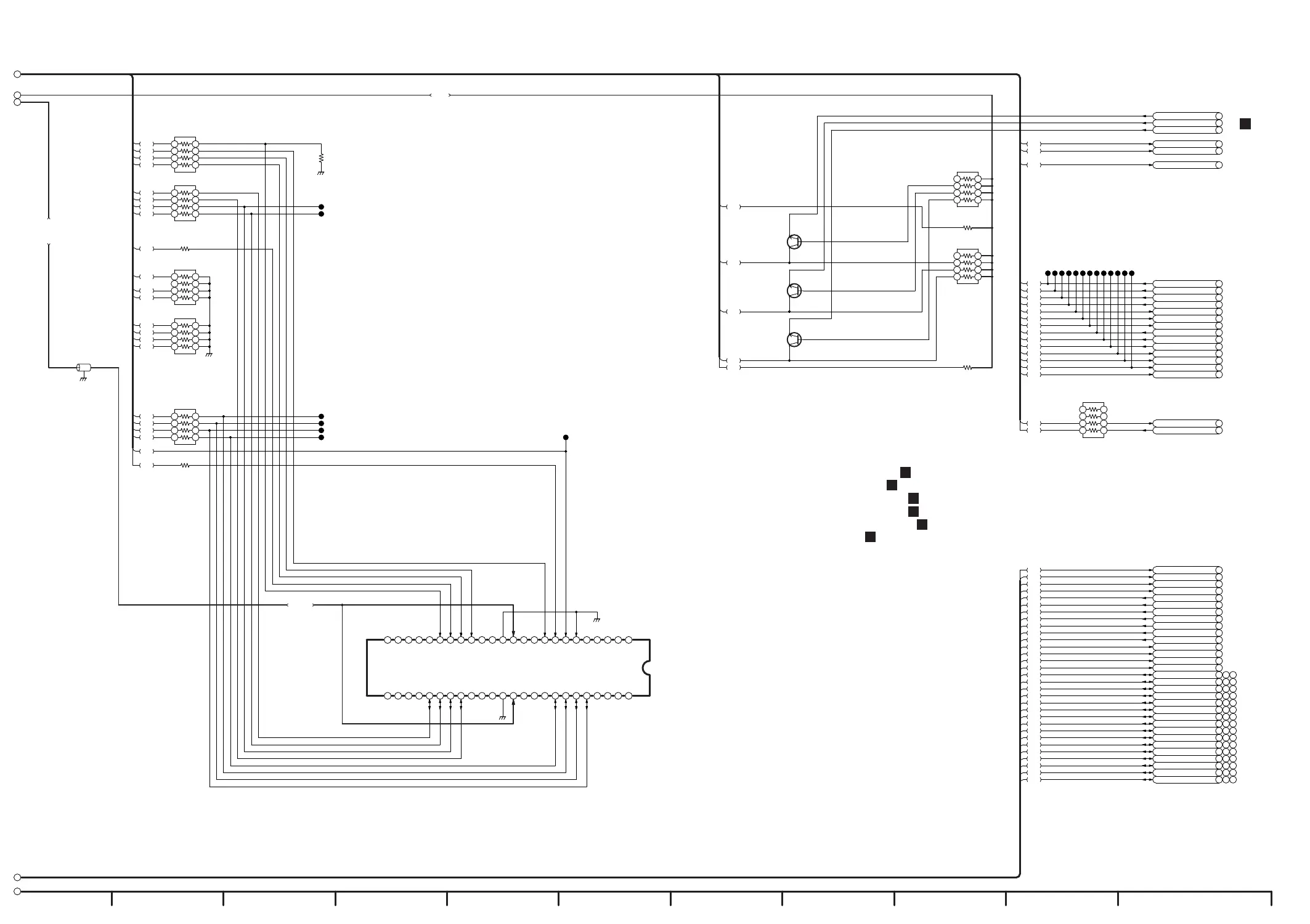
DMR-E80H P/PC
Glue Section
(Digital P.C.B.(6/6))
Schematic Diagram(G)
DMR-E80H P/PC Glue Section(Digital P.C.B.(6/6)) Schematic Diagram(G)
K
DN:Digital Net Section(Page: )
F
AI:AV Input Section(Page: )
G
EN:AV Encoder Section(Page: )
H
AD:AV Decoder Section(Page: )
I
S:System Control Section(Page: )
G:Glue Section(Page: )
J
K

Other manuals for Panasonic DMR-E80HP

Related product manuals