EasyManua.ls Logo

Panasonic DMR-E80HP - Page 155

Panasonic DMR-E80HP
180 pages
Print Icon
To Next Page IconTo Next Page
To Next Page IconTo Next Page
To Previous Page IconTo Previous Page
To Previous Page IconTo Previous Page
Loading...
TL7401
ERJ3GEY0R00V
K7401
SINCE THIS DRAWING WAS PREPARED.
NUMBER IS SHOWN IN THE PARTS LIST,AND MAY BE SLIGHTLY DIFFERNT OR AMENDED
NOTE:DO NOT USE THE PART NUMBER SHOWN ON THIS DRAWING FOR ORDERING.THE CORRECTPART
K9ZZ00000424
ZJ7401
K9ZZ00000424
ZJ9701
PD5V
PANA3.3V
PX SW 5.9V
PD1.5V
PD1.8V
VPRGSEL(H)
AA IN SEL1
A IN SEL0 A
AAADC L
AAADC R
VIECOUT
AMIXROUT DM
AU GND A
AMIXLOUT DM
AAU 5V
XD MUTE A
D5V
ANA3.3V
X SW 5.9V
D1.5V
D1.8V
D1.8V
DGND
PRGSEL(H)
ASEL1
ASEL0
AADC L
AUGND
AADC R
AUGND
AUGND
IECOUT
AUGND
MIXROUT DM
AUGND
MIXLOUT DM
AU5V
XDMUTE
DGND
DGND
D1.8V
D1.5V
X SW 5.9V
ANA3.3V
D5V
1
2
3
4
5
6
7
8
9
10
11
12
13
14
15
16
17
18
19
20
21
22
23
24
25
26
27
28
29
30
PP9702
(DIGITAL NET)
DIGITAL P.C.B.
TO P9002
SBMTP T
SBPTM T
SCLK T
XMPREQ T
XINTM T
XINTP T
PBLIND OPEN(H)
PANA5V
2200
R7405
D3.3V P
CC DATAI V
XCC CS2 V
VCC DATAO
CC SCLK V
VCC FIELD
CC LN21 V
UNR521300L
QR7401
PP9703
(DIGITAL NET)
DIGITAL P.C.B.
TO P9003
SBMTP
SBPTM
SCLK
XMPREQ
XINTM
XINTP
BLIND OPEN(H)
ANA5V
D3.3V
D3.3V
DGND
DGND
CC DATAI
XCC CS2
CC DATAO
CC SCLK
CC FIELD
CC LN21
DGND
30
29
28
27
26
25
24
23
22
21
20
19
18
17
16
15
14
13
12
11
10
9
8
7
6
5
4
3
2
1
C GCA CONTV
0.1
C9701
0.1
C9702
ERJ3GEY0R00V
LB9704
ERJ3GEY0R00V
LB9703
LB9702 J0JHC0000032
LB9701 J0JHC0000032
GPYOUT DM V
VBPBOUT DM
RPROUT DM V
YOUT DM V
VCLAMP PULSE
VV YIN DM
VCPNCIN DM
C GCA CONT
SCURVE1/I2C3CK
SCURVE0/I2C3DT
I2C5CK
I2C5DT
DGND
DGND
BIN
DGND
DGND
DGND
GPYOUT DM
BPBOUT DM
DGND
RPROUT DM
DGND
YOUT DM
DGND
COUT DM
DGND
Y GCA CONT
CLAMP DC
CLAMP PULSE
DGND
V YIN DM
DGND
CPNCIN DM
PP9701
(DIGITAL NET)
DIGITAL P.C.B.
TO P9001
V TU VIDEO IN
680
R7452
J0JHC0000032
LB7408
0.1
C7438
6.3V47
C7439
2.2K
R7448
13K
R7451
15K
R7446
1K
R7447
2.2K
R7445
(BUFFER)
C0BBB000006
IC7405
-
+
VSS
VCC
-
+
8765
4321
P JC REG5V 2
JC REG5V 1P
2SB1218A0L
Q7401
(VIDEO BUFFER)
TUNER LA
0
R7409
16V10
C7433
0
R7408
16V10
C7432
TUNER RA
J0JHC0000032
LB7403
0.1
C7411
10V47
C7412
J0JHC0000032
LB7402
470
R7419
470
R7418
0.01
C7416
50V1
C7417
MAZ4300NMF
D7401
UNREG38VT
V IIC CLK
V IIC DATA
100
R7403
100
R7404
100
R7406
100
R7407
-
-
-
-
-
-
-
-
L OUT
R OUT
SDA
SCL
GND
VIDEO OUT
AGC OUT
AFT
GND
REG 5V
IF IN
IF OUT
BTL
REG 5V
SDA
SCL
TU
AGC
-
27
26
25
24
23
22
21
20
19
18
15
16
17
ENGD6201D
TU7401
1
2
3
4
5
6
7
8
9
10
11
12
13
14
V
V
VCOUT DM
CLAMP DC
Y GCA CONT
0.01
C7404
6.3V47
C7405
1
2
3
4
5
6
7
8
9
10
11
12
13
14
15
16
17
18
19
20
21
22
23
24
25
26
27
28
29
30
G
F
E
D
C
B
A
1110987654321
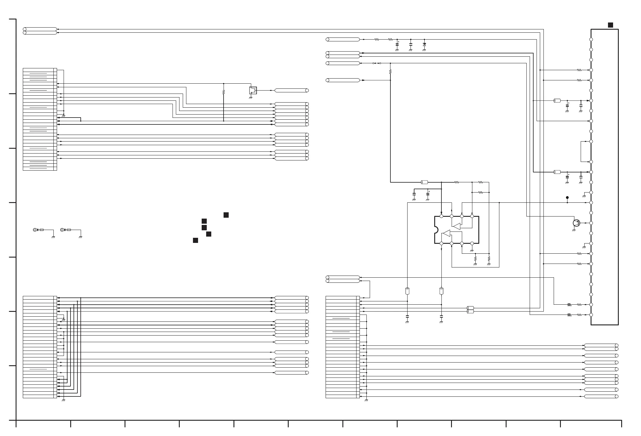
DMR-E80H P/PC
Main Net Section(Main P.C.B.(2/5))
Schematic Diagram(M)
B
P:Sub Power Supply Section(Page: )
A
M:Main Net Section(Page: )
B
V:Video I/O Section(Page: )
C
A:Audio Main Section(Page: )
D
T:Timer Section(Page: )
E

Other manuals for Panasonic DMR-E80HP

Related product manuals