EasyManua.ls Logo

Panasonic DMR-E80HP - Page 95

Panasonic DMR-E80HP
180 pages
Print Icon
To Next Page IconTo Next Page
To Next Page IconTo Next Page
To Previous Page IconTo Previous Page
To Previous Page IconTo Previous Page
Loading...
B15
VCC
(P FAIL(L) OUT)
VOUT
C0EBJ0000143
IC7502
GNDSUB
54
321
NC
(VOLTAGE CTL.)
(VOLTAGE CTL.)
(REAL TIME IC)
3300
R7521
47K
R7563
B11
A7 PLED WARP ON(H)47K
R7588
35V47
C7532
0.1
C7518
TL7502
TL7503
B14
X SW 5.15V
A
C
B
F
E
D
SINCE THIS DRAWING WAS PREPARED.
AND MAY BE SLIGHTLY DIFFERNT OR AMENDED
PART NUMBER IS SHOWN IN THE PARTS LIST,
THIS DRAWING FOR ORDERING. THE CORRECT
NOTE:DO NOT USE THE PART NUMBER SHOWN ON
A4
A11
A10
A9
A6
A5
PGND
B12B10B13
0.01
C7585
0.1
C7546
A1A3A2
AP
P
P
M
P
P
JC P ON(H)
DR P ON(H)
POWER ON(H)
LED REC DVD(H)
LED DVD(H)
D4FAR4000001
IP7501
12
MUNREG38V
P
G0ZZ00001936
LB7508
MA2C18500E
D7506
50V10
C7533
MAZ4300NMF
D7507
MA2C18500E
D7505
100
R7524
0.022
C7531
MAZ4240NMF
D7502
50V10
C7525
330
R7518
0.01
C7524
0.1
C7526
3.9
R7519
ELESN101KA
L7501
16V220
C7528
6V220
C7529
B0AAGM000007
D7503
P SAVE(L)
100K
R7523
2SD0601A0L
Q7502
100K
R7522
UNR511300L
QR7504
(P.SAVE(L):ON)
2SD1994BR1VT
Q7501
PDDGND
PX SW 5.15V
47K
R7555
(SYS PFAIL(H)OUT)
UNR521200L
QR7501
PD3.3V
15K
R7550
PFAN GND
FANLOCK(H)
GND
FANPWM
P7503
TO FAN MOTOR
3
2
1
0.01
C7587
10K
R7600
16V47
C7586
R7602 18K
R7601 820
PX SW 13V
VDD
SIO
SCK
CSVSS
XOUT
XIN
INT
3P
C7548
3P
C7547
(32.768MHz)
H0A327200082
X7501
0
R7557
15K
R7545
100P
C7543
100P
C7544
100P
C7545
B0JACE000001
D7514
BATTERY
BACK-UP
CR2032-1GUF
B7501
1000
R7564
B0JACE000001
D7513
(POWER TRANS.)
ETS13TB119AP
T7501
10
9
7
65
4
3
2
1
NC
(SYS PFAIL(H)OUT)
NC
C0EBF0000182
IC7503
GNDVDD
54
321
OUT
(RESET)
C0EBH0000263
IC7505
CD NC
GNDVDDOUT
54
321
(FAN MOTOR DRIVE)
2SD0874A0L
Q7509
321
C0ZBZ0000732
IC7504
(FAN MOTOR DRIVE)
C0ABBA000073
IC7507
1234
5678
-
+
-
+
8765
4321
2221201918171615141312
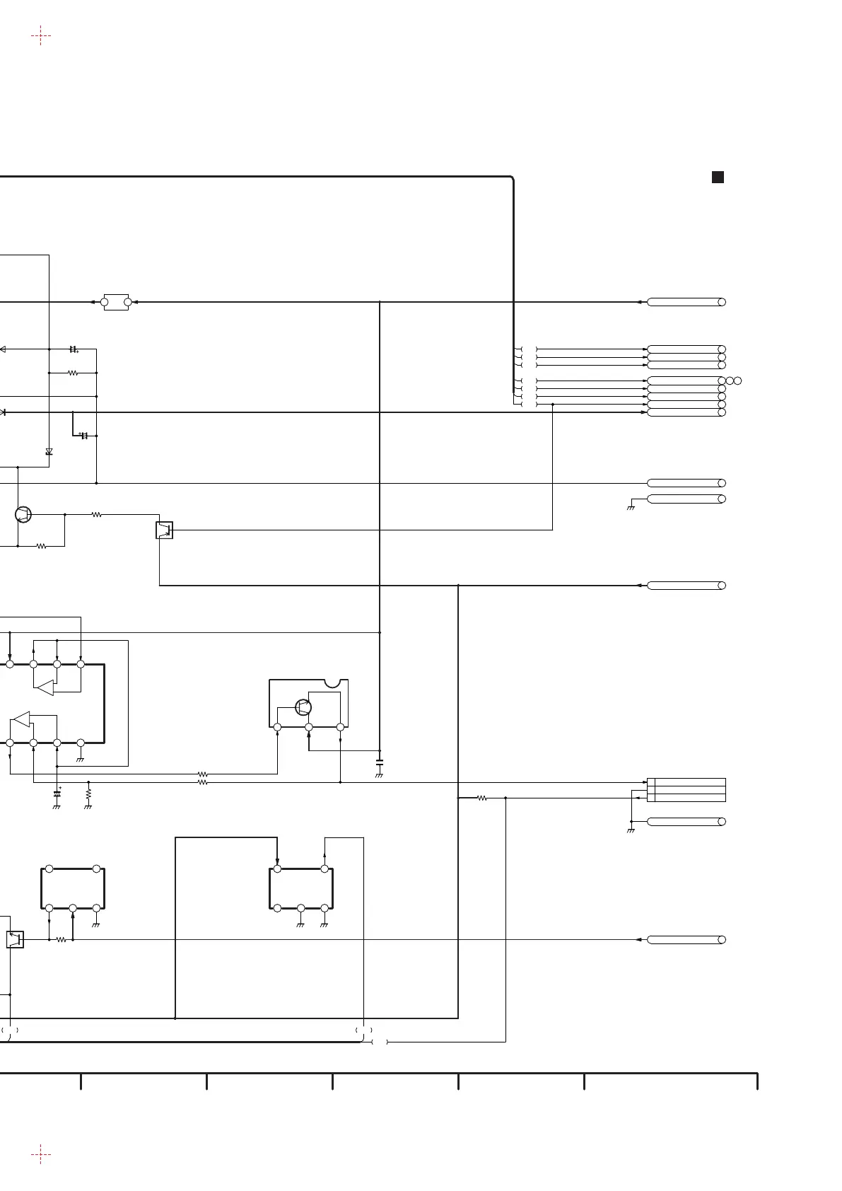
DMR-E80H P/PC
Timer Section
(Main P.C.B.(5/5))
Schematic Diagram(T)
DMR-E80H P/PC
Timer Section(Main P.C.B.(5/5)) Schematic Diagram(T)
E
P:Sub Power Supply Section(Page: )
A
M:Main Net Section(Page: )
B
V:Video I/O Section(Page: )
C
A:Audio Main Section(Page: )
D
T:Timer Section(Page: )
E
55

Other manuals for Panasonic DMR-E80HP

Related product manuals