EasyManua.ls Logo

Panasonic DMR-EA38V - Basic Connection Setup; Connecting to TV and Set Top Box

Panasonic DMR-EA38V
92 pages
Print Icon
To Next Page IconTo Next Page
To Next Page IconTo Next Page
To Previous Page IconTo Previous Page
To Previous Page IconTo Previous Page
Loading...
8
RQT9058
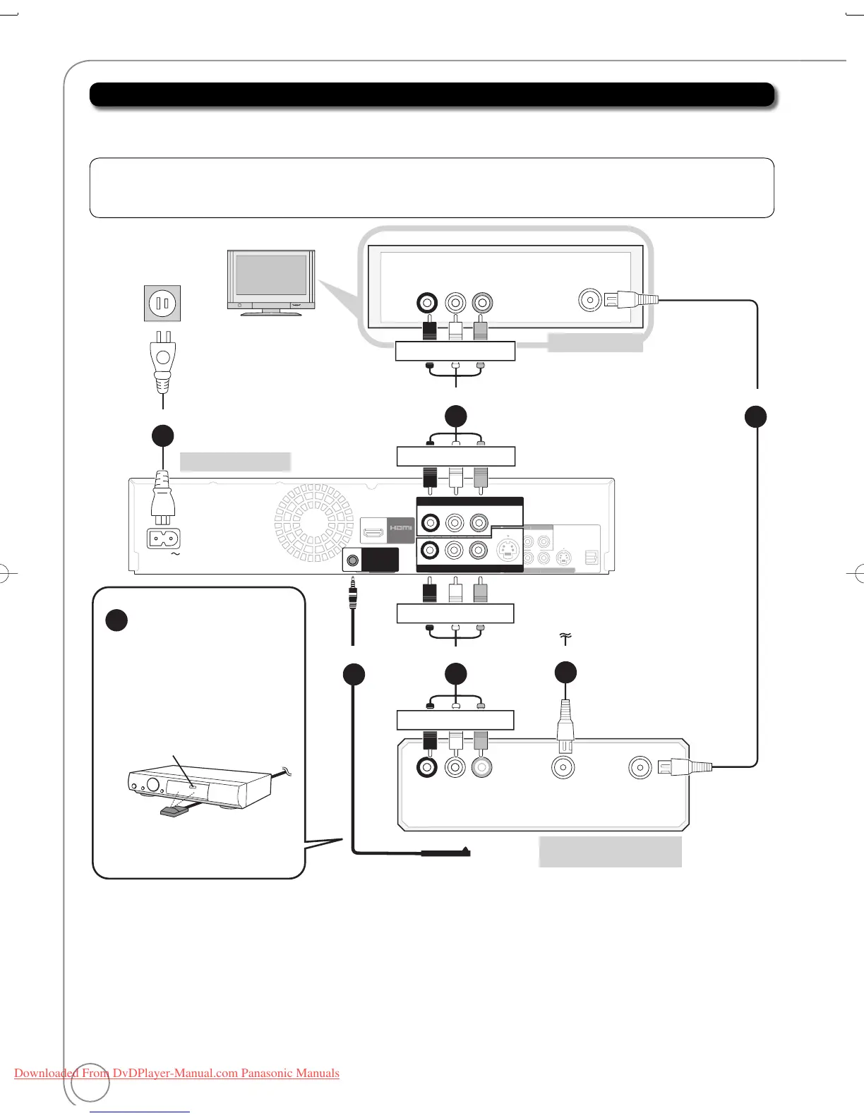
Connecting to a Television and a Set Top Box
75 coaxial cable from the wall or satellite antenna to the RF IN or “SATELLITE IN” on
the set top box.
75 coaxial cable from the RF OUT on the set top box to the VHF/UHF RF IN on the
TV.
Audio/video cable (included) from the DVD/VHS COMMON OUT on the unit to the “AV
IN on the TV.
Audio/video cable from the AV OUT on the set top box to the “IN1 on the unit.
Connect the Set Top Box Control cable (included) to the back of this unit.
Install the Set Top Box Control cable (included) in front of the set top box.
AC power supply cord (included) from the AC IN” on the unit to a household AC outlet.
Consult your set top box provider about the appropriate set top box to use.
Additional coaxial cable and audio/video (AV) cable are required.
Note:
The terminals on the rear of your TV and set top box may not appear as shown
below.
Please read terminal labels carefully to ensure correct connections.
VHF/UHF
RF IN
AUDIO IN VIDEO
IN
RL
AUDIO OUT VIDEO
RF OUT
OUT
R L
7
4
RF IN/
SATELLITE IN
2
5
AC IN
OPTICAL
R-AUDIO-L
P
R
P
B
DIGITAL AUDIO OUT
(
PC
M
/
BITSTREAM
)
S VIDEO
VIDEO
VIDEO
R-AUDIO-L
R-AUDIO
-L
O
(
)
COMPONENT
VIDEO OUT
DVD/VHS COMMON OUT
DVD PRIORITY OUT
IN1
DVD/VHS COMMON OUT
VIDEO
R-AUDIO-L
VIDEO
R-AUDIO -L
S VIDEO
IN1
AV OUT
SET TOP BOX
CONTROL
SET TOP BOX
CONTROL
6
step
3
1
Cable from the wall
or satellite antenna
Rear of set top box
step
step
step
step
step
Rear of TV
Rear of this unit
Red White Yellow
Red White Yellow
Red White Yellow
Red White Yellow
To a household AC
outlet
(AC 120 V, 60 Hz)
The Set Top Box Control cable
is necessary for operating a set
top box with this unit’s remote
control.
Place the Set Top Box Control
cable in front of the signal
sensor of the set top box.
Read the set top box operating
instructions regarding positioning
of the signal sensor.
If necessary, use the double sided
adhesive tape (included) to secure the Set
Top Box Control cable to a fl at surface.
Basic Connection
step
DMR-EA38VP.indb8DMR-EA38VP.indb8 2007/12/289:25:062007/12/289:25:06
Downloaded From DvDPlayer-Manual.com Panasonic Manuals

Table of Contents