EasyManua.ls Logo

Panasonic DP-8020E

Panasonic DP-8020E
194 pages
To Next Page IconTo Next Page
To Next Page IconTo Next Page
To Previous Page IconTo Previous Page
To Previous Page IconTo Previous Page
Loading...
144
Setting Your Machine
One-Touch (Option)/Abbreviated Dialing Numbers
Changing or Erasing the Settings of the One-Touch/Abbreviated Dialing Numbers
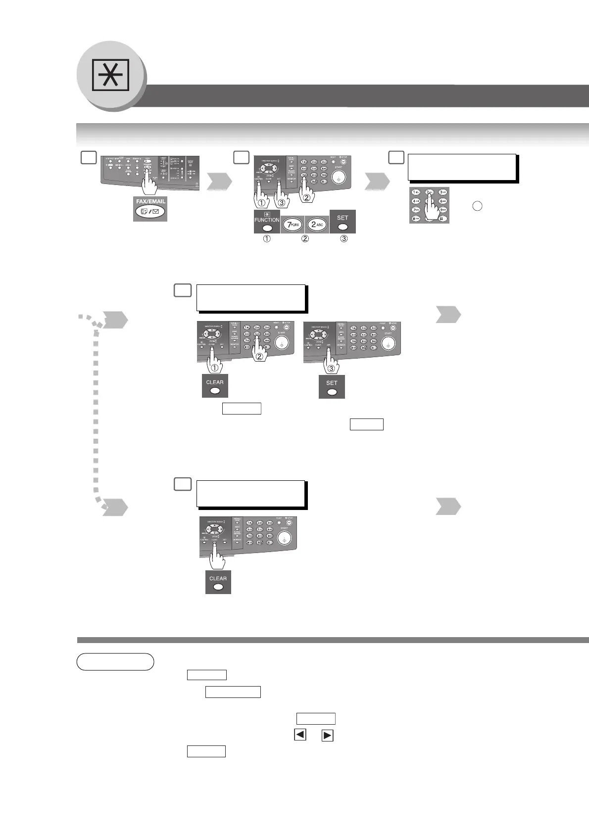
1
2
[001]SALES DEPT
9-555 2345
Press , then enter a new telephone
number(s) or email address and press .
Ex: 9-555 3456
CLEAR
SET
3
1:ONE-TOUCH
2:ABBR NO.
To change
To erase
5b
[001]SALES DEPT
9-555 2345
5a
If set on other
function mode.
One-Touch is available when a
optional Keyboard is installed.
When it is not installed, go to Step 4.
Ex:
2
NOTE
1. If you require a special access number to get an outside line, enter it first and then press
PAUSE
. A hyphen "-" is displayed for pause.
2. Use
MONITOR
to enter a space between the numbers to make it easier to read.
3. If you have to change any of the One-Touch/ABBR No., enter a new number, email address or
station name after pressing
CLEAR
key in each steps.
4. If you make a mistake, use or to move the cursor beyond the incorrect number, press
CLEAR
then reenter the new number.

Table of Contents

Other manuals for Panasonic DP-8020E

Related product manuals