EasyManua.ls Logo

Panasonic KX-T7730CA - Technical Descriptions; Block Diagram

Panasonic KX-T7730CA
34 pages
Print Icon
To Next Page IconTo Next Page
To Next Page IconTo Next Page
To Previous Page IconTo Previous Page
To Previous Page IconTo Previous Page
Loading...
5
KX-T7730CA
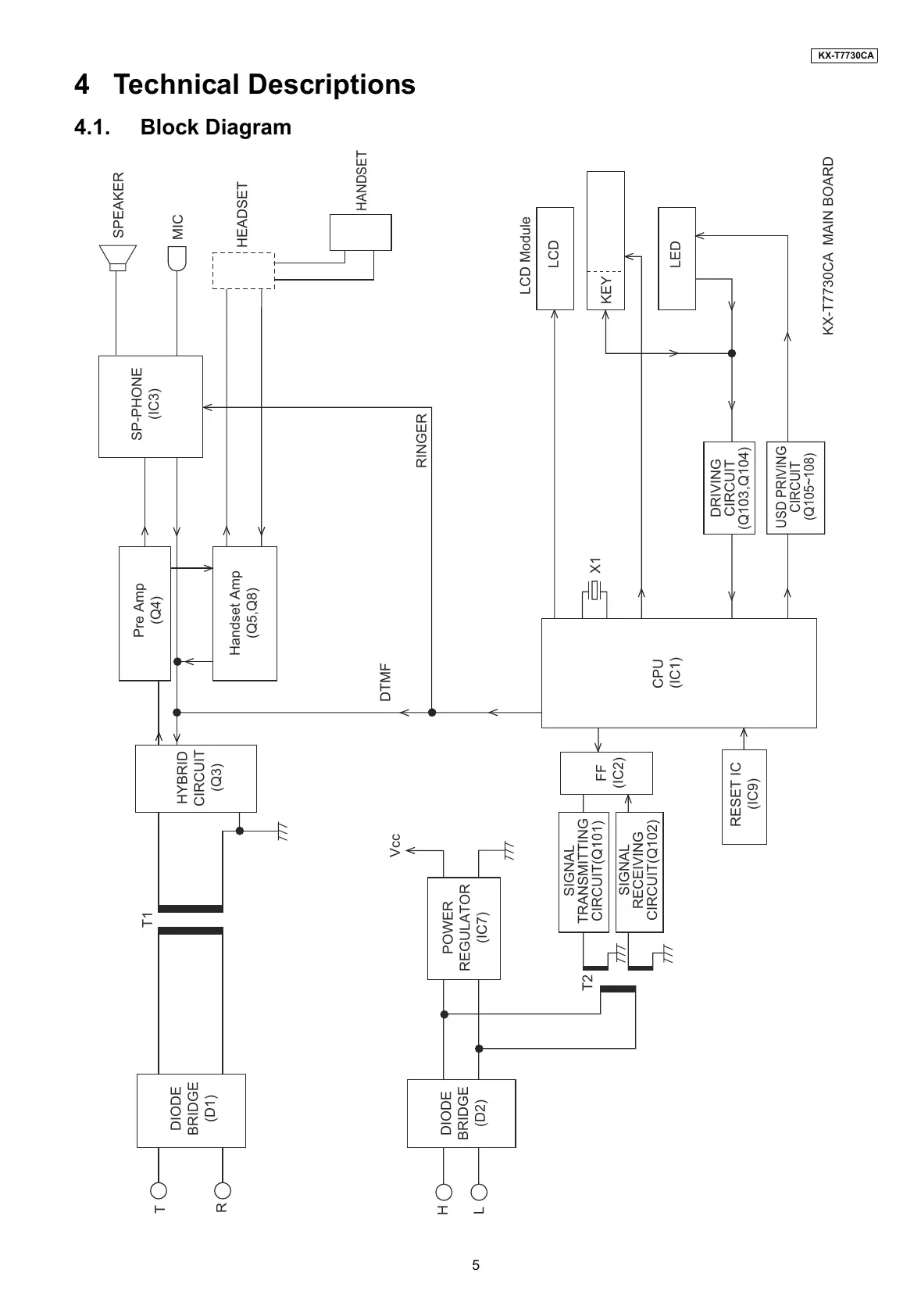
4 Technical Descriptions
4.1. Block Diagram
USD PRIVING
CIRCUIT
(Q105~108)
H
L
T
R
T2
POWER
REGULATOR
(IC7)
SIGNAL
TRANSMITTING
CIRCUIT(Q101)
SIGNAL
RECEIVING
CIRCUIT(Q102)
FF
(IC2)
RESET IC
(IC9)
Vcc
CPU
(IC1)
X1
DRIVING
CIRCUIT
(Q103,Q104)
LED
LCD
KEY
LCD Module
RINGER
DTMF
SPEAKER
MIC
HEADSET
HANDSET
SP-PHONE
(IC3)
Handset Amp
(Q5,Q8)
Pre Amp
(Q4)
HYBRID
CIRCUIT
(Q3)
DIODE
BRIDGE
(D1)
DIODE
BRIDGE
(D2)
T1
KX-T7730CA MAIN BOARD
All manuals and user guides at all-guides.com

Related product manuals