EasyManua.ls Logo

Panasonic NV-GS75E - 9 Service Mode; Error Display

Panasonic NV-GS75E
59 pages
Print Icon
To Next Page IconTo Next Page
To Next Page IconTo Next Page
To Previous Page IconTo Previous Page
To Previous Page IconTo Previous Page
Loading...
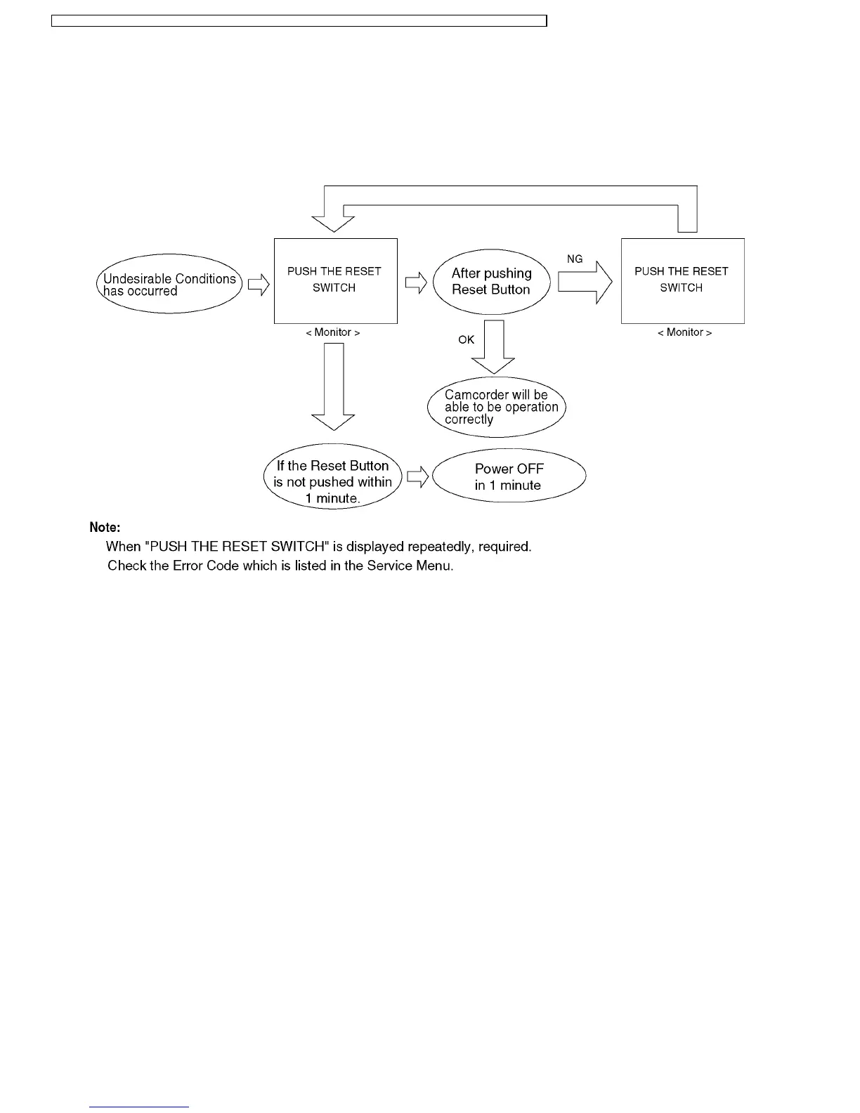
9.1. ERROR DISPLAY
9 SERVICE MODE
“PUSH THE RESET SWITCH” is displayed automatically on the EVF or the LCD Monitor when an undesirable condition has
occured.
32
NV-GS75E / NV-GS75EG / NV-GS75EB / NV-GS75EK / NV-GS75EP / NV-GS75GC / NV-GS75GN / NV-GS75GCD / NV-GS78GK

Table of Contents