EasyManua.ls Logo

Panasonic PT-DW6300ES - Interconnection Block Diagram (2;2) (PT-DZ6700*)

Panasonic PT-DW6300ES
224 pages
Print Icon
To Next Page IconTo Next Page
To Next Page IconTo Next Page
To Previous Page IconTo Previous Page
To Previous Page IconTo Previous Page
Loading...
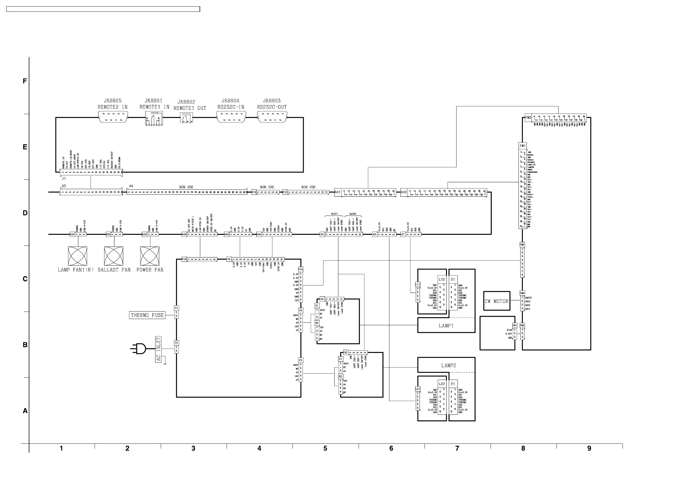
13.4. Interconnection Block Diagram (2/2) (PT-DZ6700*)
Interconnection Block Diagram (2/2) (PT-DZ6700*)
J-P.C.Board
FM-Module
CW-
P.C.Board
L1-P.C.Board
E-P.C.BoardE-P.C.Board
L2-P.C.Board
Power Module
Ballast 1
Module
Ballast 2
Module
A-P.C.Board
PT-DZ6710U / PT-DZ6710E / PT-DZ6700U / PT-DZ6700E / PT-DW6300US / PT-DW6300ES / PT-D6000US / PT-D6000ES
60

Table of Contents

Other manuals for Panasonic PT-DW6300ES

Related product manuals