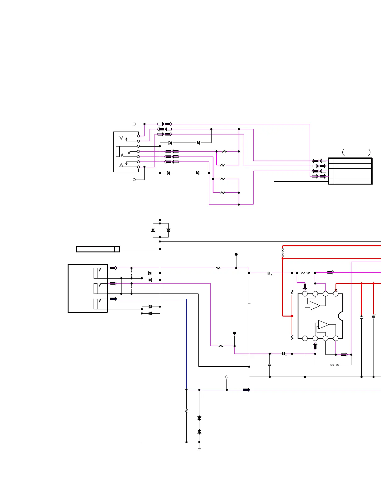
8.8. OPERATION SCHEMATIC DIAGRAM
PV-DF204/PV-DF2004/PV-DF2004-K
/PV-DF274/PV-DF2704/PV-DF2704-K
OPERATION SCHEMATIC DIAGRAM
LSJB2153
OPERATION SCHEMATIC DIAGRAM
LINK TO VOLTAGE CHART
5600
R4701
MA4051-M
D4711
5600
R4703
JK4702
MA4051-M
D4710
75
R4710
680
R4593
680
R4591
TP4592
PT
TP4591
PT
680
R4594
LJP28006A
JK4591
7
6
1
2
3
4
5
680
R4592
33K[F]
R6383
EVQ21405R
SW6383
EVQ21405R
SW6384
TP4710
PT
P4703
PT
1
P4591
2
5
4
3
1
TP4702
PT
TP4701
PT
EVQ21405R
SW6381
EVQ21405R
SW6382
D4706
MA165
D4707
MA165
D4594
MA4240-M
D4593
MA4240-M
D4592
MA4240-M
10/16V
C4701
R4706
5600
PT
C4706
IC4701
/NE5532DR
C0ABBB000256
1234
5678
47K
R4704
J4702
PT
J4705
PT
10/16V
C4704
47K
R4702
0.01
C4703
10/16V
C4702
C4708
10/16V
Q4701
2SD1819A
100U
L4701
R4707
4700
R4705
4700
C4707
0.01
C4709
PT
PT
C4705
C4717
PT
J4701
WA7.5
5600[F]
R6381
D4715
MA165
D4716
MA165
D4718
MA165
D4717
MA165
11K[F]
R6382
P4701
1
2
3
4
5
6
7
8
9
10
11
12
13
D4591
MA4240-M
AUDIO IN2
R CH
[S2]
[S2]
[S2]
[S2]
POWER
ESD_GND
AMP_R_OUT
AMP_L_OUT
SP_IN_R
SP_IN_L
AMP_GND
DVD_PLAY
DVD_STOP
DVD_STILL
FRONT_LINE_VIDEO
ESD_GND
GND(SYSCON)
AUDIO_GND
AUDIO_GND
AUDIO_+6V
SW_+12V
KEY_IN_0
LINE_IN_FRONT_R
LINE_IN_FRONT_L
GND
VCC
ESD_GND
VIDEO_GND
VIDEO_GND
TO MAIN
C.B.A. P4005
TO MAIN
C.B.A.P4503
EARPHONE
JACK
5.1V()
)( 5.1V
AUDIO IN2
L CH
VIDEO IN2
(OP AMP)
(BIAS)
REC AUDIO SIGNAL PB AUDIO SIGNALREC VIDEO SIGNAL
(24V) (24V)
(24V) (24V)
NOTE:
FOR SCHEMATIC DIAGRAM AND CIRCUIT BOARD LAYOUT NOTES,
REFER TO BEGINNING OF SCHEMATIC SECTION.
NOTE:
PARTS MARKED "PT" ARE NOT USED.
NOTE: For placing a purchase order of the parts,
be sure to use the part number listed in the parts list.
Do not use the part number on this diagram.
PV-DF204 / PV-DF2004 / PV-DF274 / PV-DF2704 / PV-DF2004-K / PV-DF2704- K
49