EasyManua.ls Logo

Panasonic RX-D15 - Page 45

Panasonic RX-D15
71 pages
Print Icon
To Next Page IconTo Next Page
To Next Page IconTo Next Page
To Previous Page IconTo Previous Page
To Previous Page IconTo Previous Page
Loading...
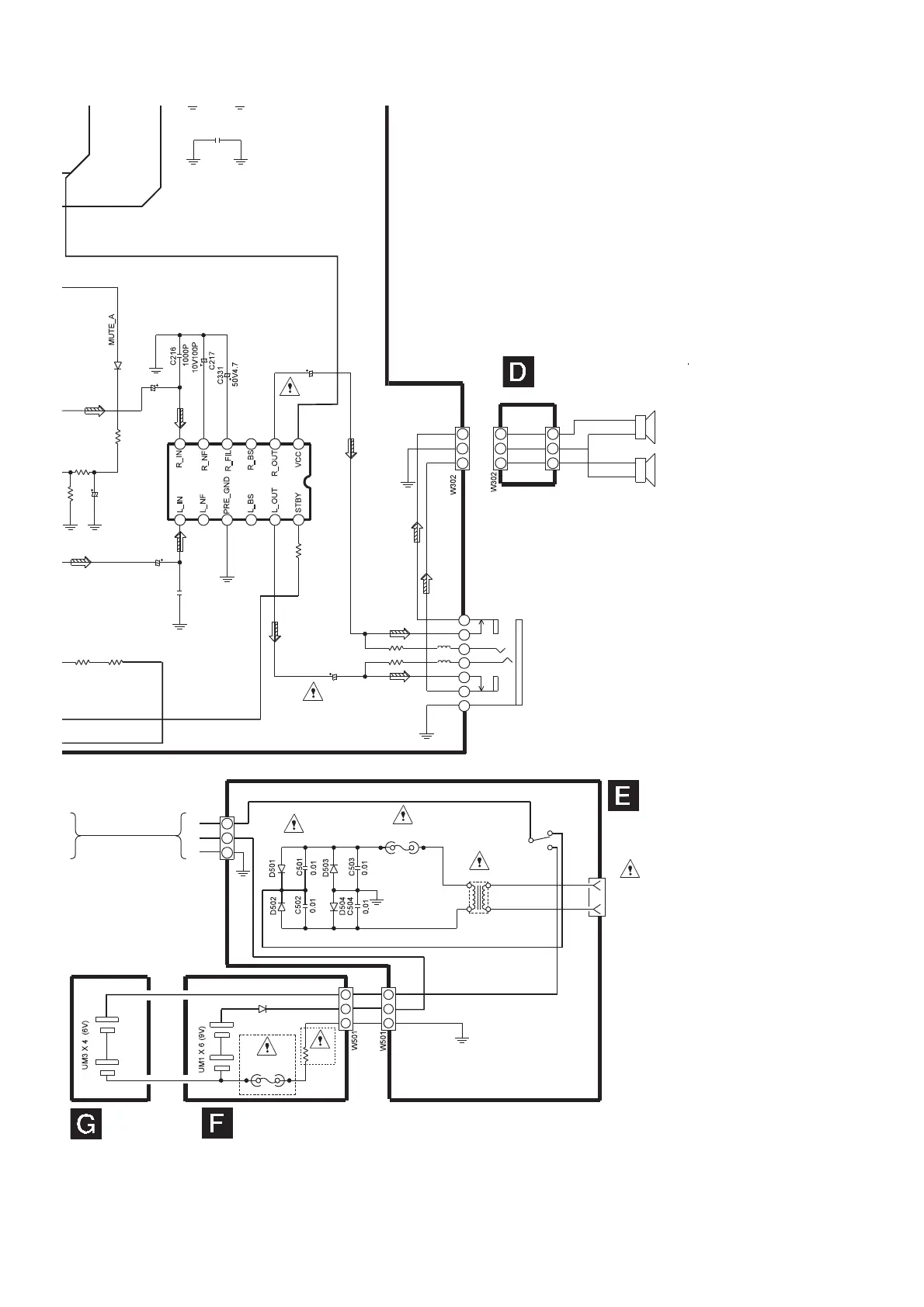
C784
0.01
T501
RTP1K1C011-X
JK501
7 8 9
10 11 12
6 5 34 2 1
IC303
LA4627
POWER
AMP IC
JK301
C116
1000P
C112
50V2.2P
C120
10V470
C220
10V470
C212
50V2.2P
C318
16V22
F501
125V 1.25A
F502
125V 1.25A
R126
5.6K
R325
10K
R310
33K
R311
3.9K
R227
180
R127
180
R323
1.5K
R324
33K
D505
D301
RVD1SS133TA
3
2
1
3
2
1
3
2
1
CP601
3
2
1
3
2
1
H301/W301
3
2
1
CP301
FH502
FH501
6V
GND
9V
GND
6V
VCC 9V
AC
DC
Headphone
VCC 9V
SPEAKER
TERMINAL
POWER
CIRCUIT
BATTERY(1)
CIRCUIT
2.87V ((2.92V))
<2.90V> (2.91V)
4V ((4.02V))
<4.04V> (4.06V)
0V ((0V))
<0V> (0.04V)
0V ((0V))
<0V> (0V)
0V ((0V))
<0V> (0V)
1.39V ((1.36V))
<1.37V> (1.36V)
1.38V ((1.36V))
<1.37V> (1.36V)
4.46V ((4.47V))
<4.47V> (4.48V)
7.36V ((7.39V))
<7.39V> (7.40V)
0V ((0V))
<0V> (0V)
4.04V ((4.03V))
<4.09V> (4.09V)
8.91V ((8.96V))
<8.98V> (8.98V)
((0V))
((0V))
IC303
AC IN
120V
60Hz
D501 - 504
RL1N4003S-P
FH503FH504
FOR PC ONLY
FP501
BATTERY(2)
CIRCUIT
C
1
7
5
4
6
3
2
R329
1.5K
L227
L127
FOR P
ONLY

Other manuals for Panasonic RX-D15

Related product manuals