EasyManua.ls Logo

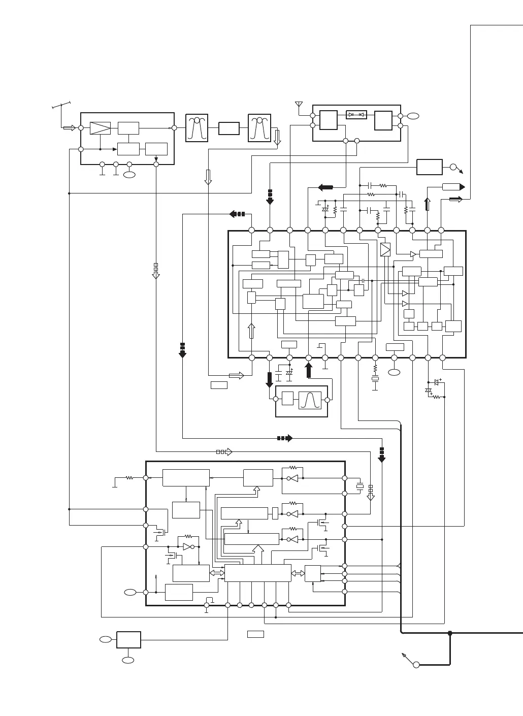
Panasonic SA-AK44 - TUNER CIRCUIT

Panasonic SA-AK44
120 pages
Print Icon
To Next Page IconTo Next Page
To Next Page IconTo Next Page
To Previous Page IconTo Previous Page
To Previous Page IconTo Previous Page
Loading...
IC101
LA1833NMNTLM
FM/AM IF AMP,
DET/AM OSC,
MIX/FM MPX
PLL FREQUENCY SYNTHESIZER
LC72131MDTRM
IC102
FM ANT
AM ANT
E
12710 96 8
SD
ST
SHIFT REGISTER LATCH
1
2
SWALLOW COUNTER
1/6,1/17,4 BITS
12 BITS PROGRAMMABLE
DIVIDER
REFERENCE
DIVIDER
AM
IFT
1 2 3
4
3DI
CL
C2B
I/F
5
2
DO
CE
CL
DI
ST/DO
CE
14
13
12
20
X103
1
ST/DO
SD
Z102
4 5 6 7
X102
98 10 11 12
+B
S-CURVE
REG
FM
IF
FM
DET
AM
OSC
LEVEL
DET
BUFFER
24 23 22
ALC
BUFFER
3 4 6
Z120
RF AMP
5
1
OSC
MIXER
8
Q101,Q102
FM
IF AMP
7
CF201
CF202
1316 15 14
DECODER
STEREO
SWITCH
AM
DET
AM
IF
TUNING
DRIVE
AM/FM
IF
BUFFER
COMP
FF FF
REG
VCO
AM
MIX
AM
RM AMP
AGC
21 20 19 18
PHASE
DET
17
PILOT
DET
FF
PILOT
CANCEL
Z101
AM
ANT
COIL
COIL
OSC
AM
(FM)
(FM)
POWER
SUPPLY
CONTROL
Q106
19
15
11
18
17
POWER ON
RESET
UNIVERSAL
COUNTER
UNLOCK
DETECTOR
16
PHASE DETECTOR
CHARGE PUMP
+B
+B
+B
+B
+B
RCH
(FM)
SWITCH
Q110
D

Related product manuals