EasyManua.ls Logo

Panasonic SA-DK10 - Page 47

Panasonic SA-DK10
107 pages
Print Icon
To Next Page IconTo Next Page
To Next Page IconTo Next Page
To Previous Page IconTo Previous Page
To Previous Page IconTo Previous Page
Loading...
C3301
6.3V100P
C3303
16V10P
C3302
0.1
C3308
15P
C3305
0.01
R3307
5.6K
C3307
0.01
R3301
6.8K
R3302
3.3K
K3304
R3304
75
LB3305
K3305
LB3304
TC3305
TP3271
TP3272
TP3273
QR3301
QR3301
UNR5212TX
AMP
R3305
75
TC3304
LB3303
TC3303
TP3274
R3306
75
K3303
LB3302
TC3302
TP3275
TP3276
LB3301
TC3301
TP3277
TP3278
TP3279
TP3280
TP3281
TP3282
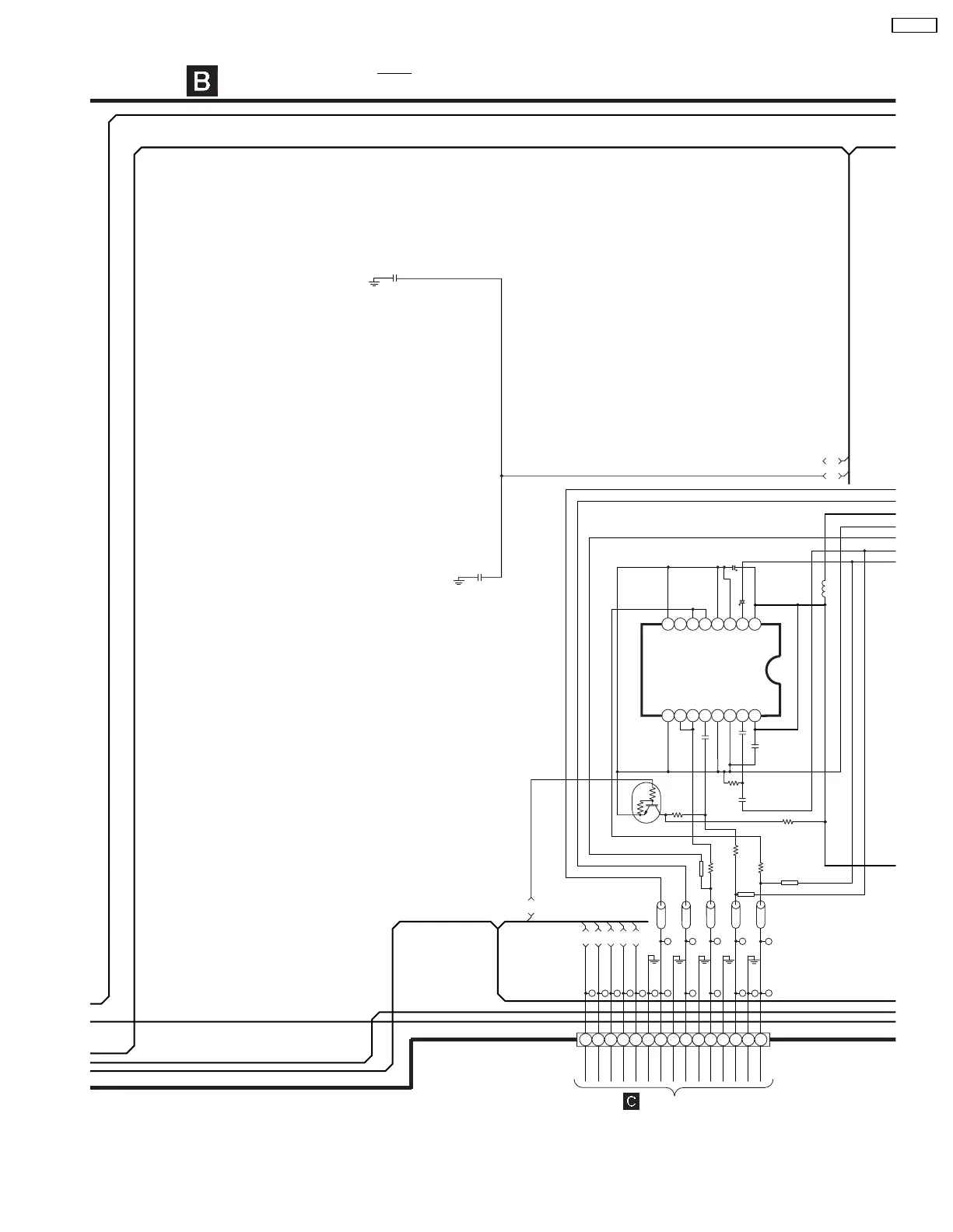
IC3301
VCC1
Y_IN
SELECT
Y_TRAP
Y_SAG
Y_OUT
I/O_OUT
GND
I/O_IN
CV_SAG
CV_OUT
C_OUT
CV_TRAP
GND
C_IN
VCC2
1
2
34
5
6
7
8
9
10
11
12 13
14
15
16
FP3203
C3210
0.1
C3209
0.1
C24
C13
D11
D16
D15
D14
D13
D12
9
10
11
12
13
14
15
87654321
Y_OUT
VGND
C_OUT
VGND
YC_OUT/
CR/R
VGND
CB/B
VGND
VGND
G
TRAYDRV
TRV_SW+
TRAYREF
TRAYMUT
TRAY/TRV
SCHEMATIC DIAGRAM - 12
IC3301
C1AB00001393
VIDEO BUFFER
LB3301-LB3305
VLP0155-T
TO
MAIN CIRCUIT (CN501) ON
SCHEMATIC DIAGRAM-22
DVD MODULE(2) CIRCUIT
L3301
G1C220K00011
: +B SIGNAL LINE
47
SA-DK10

Related product manuals