EasyManua.ls Logo

Panasonic SA-DK10 - Page 59

Panasonic SA-DK10
107 pages
Print Icon
To Next Page IconTo Next Page
To Next Page IconTo Next Page
To Previous Page IconTo Previous Page
To Previous Page IconTo Previous Page
Loading...
: +B SIGNAL LINE
: -B SIGNAL LINE
: MAIN SIGNAL LINE
: RECORD SIGNAL LINE
IN
OUT
GND
X451
RSXY8M00D01T
R466
10K
R464
10K
R459
220
R472 220
R497
220
R471
220
R496
220
R493
220
R492
220
100K
R487
100K
R488
680
R460
R489
220
R491
220
R490
220
R495
4.7K
R481
4.7K
R465 4.7K
R463
4.7K
R462 47K
R461
4.7K
6.3V47
C457
RLQB100JTD-D
L452
SEL 5/1
HALF
WIDE 2
WIDE 1
C/SW
_OUT
MUTE
VREF
AVSS
VCC
KEY2
CSEL
KEY1
ADin
SW4
SW5
SW3
PLG
SYNC
PWCONT
B_REQ
B_CS
B_CLK
DATA 0
DATA 1
TEST
ECS
REST
XOUT
PSTN
SW2
SW1
CCW
CW
DVD_CLK
DVD_CMD
DVD_STAT
LED_CLR
LED/E_DTA
LED/E_CLK
LED_STB
VSS
XIN
CNVSS
SWO1
R260
10K
R259
10K
1234
5
6
7
8
9
10
1112
13
14
15
16
17
1819
20
21
4241
40
39
38
37
36
35
34
33
25
26
27
28
29
30
31
32
22 23 24
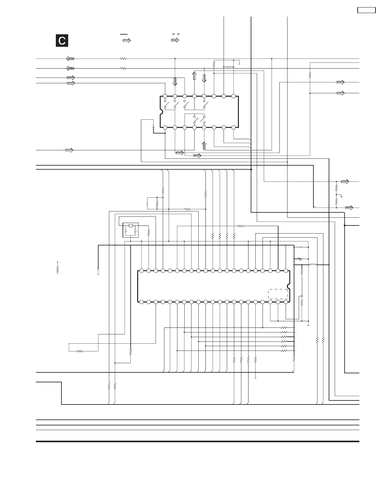
IC451
IC451
C2BBFD000307
MECHA-CONTROL
0.01
C456
0.022
C453
0.01
C452
R486
4.7K
R453
820
100K
R886
1
2
4
3
5
6
7
8
16
15 14
13
12
11
10 9
IC206
IC206
BU4053BCFE2
ANALOG SWITCH
X1
C
A
B
X0
VDD
SL
Z0
INH
G
VSS
Y1
Y0
Z1
SR
CNT
R454
10K
R485
10K
R458
220
R457
220
R456
220
R455
220
0.1
C884
0.1
C885
100K
R878
100K
R879
100K
R881
4.7K
R483
14.7V
MO9V
SW5V
WIDE1
WIDE2
SW4
PL
SW5
POSI
SW2
SW1
SW3
CCW
CW
HALF
CLK
CMD
STS
PSLED
MUT
PWCONT
LO8V
MECH_RST
DSP_DGND
MECH_SO
MECH_SI
MECH_CK
MECH_CS
MECH_RQ
A
B
C
SCHEMATIC DIAGRAM - 24
MAIN CIRCUIT
14.7V
MO9V
LO8V
SL1
CNT1
SR1
RECL
RECR
CN
T
S
R
S
L
<0V>(0V)
((0V))0V
<5.07V>(5.06V)
((5.06V))5.07V
<0V>(0V)
((0V))0V
<0V>(0V)
((0V))0V
<0V>(0V)
((0V))0V
<0V>(0V)
((0V))0V
<-7.9V>(-7.91V)
((-7.92V))-7.9V
<0V>(0V)
((0V))0V
<0V>(0V)
((0V))0V
<0V>(0V)
((0V))0V
<0V>(0V)
((0V))0V
<0V>(0V)
((0V))0V
<0V>(0V)
((0V))0V
<0V>(0V)
((0V))0V
<0V>(0V)
((0V))0V
<5.08V>(5.08V)
((5.07V))5.08V
(5.07V)
((5.06V))5.07V
(5.07V)
((5.06V))5.07V
(0V)
((0V))0V
(5.05V)
((0V))0V
(0V)
((5.02V))5.05V
(0V)
((0V))0V
(0V)
((0V))0V
(0.63V)
((1.54V))1.16V
(0.77V)
((1.83V))1.43V
(2.53V)
((0V))0V
(0.74V)
((0V))0.71V
(1.12V)
((2.13V))1.82V
(0V)
((5.17V))0V
(0V)
((4.28V))0V
(0V)
((0V))0V
(5.06V)
((5.06V))5.06V
(0V)
((0V))0V
(4.88V)
((4.86V))0V
(2.18V)
((2.41V))2.18V
(2.34V)
((2.32V))2.34V
(0V)
((0V))0V
(0V)
((0V))0V
(0V)
((0V))0V
(0V)
((0V))0V
(0V)
((0V))0V
(0V)
((0V))0V
(5.06V)
((5.06V))5.07V
(0.13V)
((0.12V))0.13V
(0V)
((0V))0V
(0V)
((0V))0V
(5.07V)
((5.06V))5.07V
(5.07V)
((5.06V))5.07V
(5.07V)
((5.06V))5.07V
(0V)
((0V))0V
(0V)
((4.37V))0.08V
(0.55V)
((1.14V))0.54V
(0.08V)
((4.05V))0.09V
(0V)
((0V))0V
(0V)
((0V))0V
(0V)
((0V))0V
(5.07V)
((5.06V))5.06V
(0.37V)
((0.35V))0.37V
1
2
3
59
SA-DK10

Related product manuals