EasyManua.ls Logo

Panasonic SA-DK10 - Page 63

Panasonic SA-DK10
107 pages
Print Icon
To Next Page IconTo Next Page
To Next Page IconTo Next Page
To Previous Page IconTo Previous Page
To Previous Page IconTo Previous Page
Loading...
: +B SIGNAL LINE
: -B SIGNAL LINE
30
29
28
27
26
25
24
23
22
21
20
19
18
17
16
15
14
13
12
11
10
2
4
6
8
9
7
5
3
1
CN601
D601
LNJ201LPQJA
R651
1K
R649
47K
R904
47K
1K
R601
R913
100
R915
220
R608
680
R650
22K
R609
47K
10M
R653
330
R655
R698
22K
R695
22K
100K
R694
1.5K
R636
R656
22K
R657
47K
R637
22K
R680
22K
R911
1K
R903 100
R901 100
R902
100
R918
220
R917
100
R916 220
R672
100K
R673
100K
R674
100K
R675
100K
R678
100K
R677
100K
R676
100K
R679
100K
R671
100K
R689
68
R690
470K
R691
4.7K
R688
68
50V3.3
C639
50V3.3
C636
C623
6.3V100
C616
C621
1000P
D658
MA8047MTX
D658
D640
MA729TX
D652
D654
D654
1SS355TE17
D653
D652-D653
1SS380TE-17
L601
RLBN102V-Y
D.GND
FL1
FL2
SYNC
SEG13
SEG12
SEG11
SEG10
SEG9
SEG8
SEG7
SEG6
SEG5
SEG4
SEG3
SEG2
SEG2
VCC
XOUT
XIN
VSS
MBP1
MBP2
DCDET
AND1
/REG1
AND2
/REG2
AND3
/REG3
AND4
/REG4
AND5
/REG5
AND6/REG6
AND7/REG7
AND8/REG8
AND9/REG9
AND11/REG11
AND12/REG12
REGION IN
SD IN
DO/ST
PHONE
MIC SW
SENSE
DSPACK
DSPRST
SER1
SER2
SER3
SYNC
RMT
REST
VSS
SP_C
SP_B
SP_A
SER4
-VREF
MIC
MIC GND
LED7.5V
DGND
H.P SW
H.P L
H.P GND
H.P R
TO
DECK
CIRCUIT
(CN1303) ON
SCHEMATIC
DIAGRAM-30
SYS6V
C625
1000P
C624
1000P
C612
0.01
C613
0.01
C673
0.01
R652
10K
PCONT
DSPRST
DSPACK
SENSE
SD
DO/ST
-VREF
1
2465 3
Q609
Q609
DTC114EKA146
PCONT SWITCH
1
2
4
6
5
3
H602
/W602
1
2
4
6
8
9
7
5
3
H601
/W601
C622
330P
XCOUT
XCIN
C615
15P
X601
RSXD32K7S02
330K
R654
1SS355TE17
D656
C614
50V2.2
6.3V1000
C626
PCONT
100KR664
100KR663
100K
R662
100K
R661
10 11 12 13 14 15 16 17 18 19 20 21 22 24 25 26 27 28 29 30
31
32
33
34
35
36
37
38
39
40
41
42
50
49
48
47
46
45
44
43
62 61 60 59 58 57 56 55 54 53 52 5171 70 69 68 67 66 65 6364
IC601
C2BBGF000209
MICRO-CONTROLLER
Q610
Q610
2SA1037AKSTX
DECK SUPPLY SWITCH
Q608
Q608
2SB621ARSTA
LED SUPPLY (DRIVE) SWITCH
IN
OUT
GND
H2B400400013
X602
SEG15
SEG14
SEG16
PCONT
SER5
SER6
SER7
SER8
MECHCS
MECHCK
MECHSO
MECHSI
MECHRQ
MECHRS
DCDET
SW 5V
SP-IN
R912
100
+7.5V
-VP
Q601
KRC103STA
RESET SWITCH
Q601
R697
4.7K
SER3
100
R907
23
SP_C
SP_B
SP_A
18P
1
2
3
AND10/REG10
MRT_L
PL_L
DVREF+11
MK_IN1
MK_IN2
DMT
BP
REC_H
DCDET
H605B
4.7K
R618
6.8K
R619
L607
L604
L605
L606
S611
S610
1
7
6
3
2
5
4
JK603
-VREF
HP_GND
HPSW
HPR
HPL
HEAD
PHONE
VREF-
REV
/MODE
REC
/STOP
12465 3
0.022
C640
0.022
C641
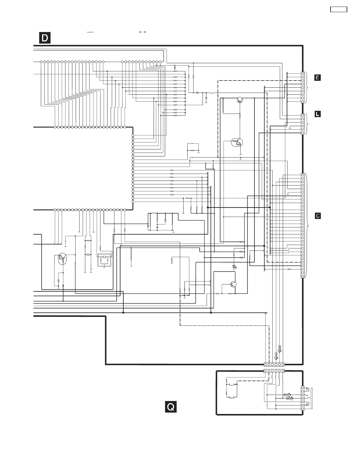
HEADPHONE
CIRCUIT
SCHEMATIC DIAGRAM - 28
PANEL CIRCUIT
TO
TRANS
CIRCUIT
(CN501) ON
SCHEMATIC
DIAGRAM-32
TO
MAIN
CIRCUIT
(CN603A) ON
SCHEMATIC
DIAGRAM-19
50 52
51
4645 47 494844434239
3837363534333231302928272625
FL601
RSL0311-F
H605A
L604-L607
RLBV252AV-Y
L602
RLBN102V-Y
<0V>
0V
((0V))
[0V]
<0V>
0V
((0V))
[0V]
<0V>
4.47V
((4.47V))
[4.49V]
<4.85V>4.88V
((4.89V))[4.91V]
<4.2V>
4.23V
((4.24V))
[4.26V]
<4.96V>
4.99V
((5V))
[5.02V]
<0V>
0V
((0V))
[0V]
<0V>
0V
((0V))
[0V]
<4.88V>
4.87V
((4.87V))
[4.88V]
<7.22V>
7.22V
((7.21V))
[7.24V]
<7.26V>
7.26V
((7.25V))
[7.28V]
<6.53V>
6.53V
((6.52V))
[6.55V]
(2.92V)
((2.91V))2.91V
(2.92V)
((2.91V))2.91V
(1.94V)
((2.1V))1.94V
(0V)
((0V))0V
(0V)
((0V))0V
(0V)
((0V))0V
(4.9V)
((4.88V))4.88V
(0V)
((0V))0V
(4.88V)
((4.87V))4.88V
(2.36V)
((2.35V))2.35V
(2.07V)
((2.34V))1.95V
(0V)
((0V))0V
(2.18V)
((2.78V))2.21V
(2.34V)
((2.38V))2.32V
(4.91V)
((4.89V))4.88V
(0V)
((0V))0V
(4.91V)
((4.89V))4.88V
(4.78V)
((4.76V))4.76V
(0V)
((0V))0V
(5.07V)
((5.07V))5.07V
(0V)
((0V))0V
(4.64V)
((4.63V))4.58V
(2.9V)
((2.89V))2.89V
(0V)
((0V))0V
(0V)
((0V))0V
(0V)
((0V))0V
(4.89V)
((4.87V))4.83V
(5.08V)
((5.07V))5.06V
(0V)
((0V))0V
(0V)
((0V))0V
(0V)
((0V))0V
(5.14V)
((5.14V))5.13V
(5.05V)
((5.04V))5.01V
(0V)
((0V))0V
(-25.12V)
((-25.19V))-25.1V
(-25.52V)
((-25.17V))-25.1V
(-25.2V)
((-25.18V))-25.1V
(-25.19V)
((-25.17V))-25.08V
(-25.25V)
((-25.15V))-25.11V
(-25.19V)
((-25.17V))-25.1V
(-25.21V)
((-25.19V))-25.12V
(-25.18V)
((-25.16V))-25.14V
(-25.18V)
((-25.16V))-25.14V
(-25.18V)
((-25.17V))-25.14V
(-25.18V)
((-25.16V))-25.14V
(-25.19V)
((-25.17V))-25.14V
(-25.1V)
((-25.09V))-25.07V
(-27.42V)
((-27.4V))-27.37V
(-27.41V)
((-27.4V))-24.37V
(-20.61V)
((-20.6V))-27.63V
(-20.62V)
((-20.63V))-20.6V
(-25.11V)
((-25.13V))-25.1V
(-22.62V)
((-22.63V))-25.1V
(-18.34V)
((-13.6V))-20.59V
(-18.32V)
((-18.3V))-20.5V
(-20.44V)
((-20.43V))-20.58V
(-24.81V)
((-24.81V))-22.86V
(-18.3V)
((-18.29V))-25.1V
(-22.65V)
((-22.63V))-20.55V
(-25.16V)
((-25.17V))-27.38V
(-17.89V)
((-17.9V))-20.35V
(-25.16V)
((-25.16V))-27.37V
53
54
57 59 61
SER2
KEY1_1
63
SA-DK10

Related product manuals