EasyManua.ls Logo

Panasonic SA-PM10 - Page 100

Panasonic SA-PM10
111 pages
Print Icon
To Next Page IconTo Next Page
To Next Page IconTo Next Page
To Previous Page IconTo Previous Page
To Previous Page IconTo Previous Page
Loading...
+B
+B
+B
+B
+B
+B
C
FFFFFF
VCO
PILOT
DET
STEREO
SWITCH
PHASE
DET
PILOT
CANCEL
DECODER
REG
TUNING
DRIVE
COMP
AM
IF
AGC
AM
RM AMP
AM
MIX
S-CURVE
FM
DET
FM
IF
ALC
BUFFER
AM
OSC
LEVEL
DET
REG
RCH
AM
IFT
BUFFER
OSC
AM
ANT
COIL
AM
OSC
COIL
AM/FM
IF
BUFFER
AM
DET
PHASE DETECTOR
CHARGE PUMP
UNLOCK
DETECTOR
UNIVERSAL
COUNTER
POWER ON
RESET
SHIFT REGISTER LATCH
SWALLOW COUNTER
1/6,1/17,4 BITS
REFERENCE
DIVIDER
C2B
I/F
Q1,Q2
1
2
SWITCHING,
FM IF AMP
FM ANT
AM ANT
12
710
9
6
8
SD
ST
1
2
3
5
2
DO
CE
ST/DO
PLLCE
14
13
20
X103
1
ST/DO
SD
Z102
4
5
6
7
X102
9
8
10
11
12
24
23
22
6
RF AMP
5
1
MIXER
8
7
CF201
CF202
13
16
15
14
21
20
19 18 17
Z101
(FM)
Q6
19
15
11
18
17
16
(FM)
4
3
DI
CL
CL
DI
12 BITS PROGRAMMABLE
DIVIDER
TUNER
SUPPLY
SWITCH
TO CD BLOCK
Z120
Q3
SWITCH
DET
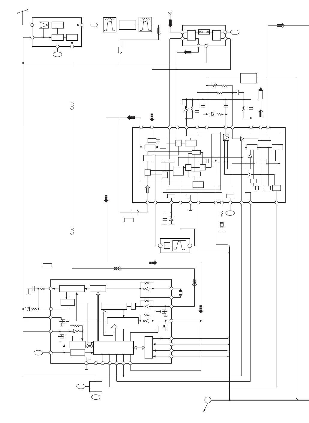
IC1
LA1833NMNTLM
IF & MPX IC
(TUNER)
IC2
LC72131MDTRM
PLL IC
(TUNER)

Related product manuals