EasyManua.ls Logo

Panasonic SA-PM10 - Page 88

Panasonic SA-PM10
111 pages
Print Icon
To Next Page IconTo Next Page
To Next Page IconTo Next Page
To Previous Page IconTo Previous Page
To Previous Page IconTo Previous Page
Loading...
C15
50V4.7
C21 50V0.47
C22
50V1
C23 50V1
C29
6.3V100
C41
50V1
C20
25V10
C42
50V1
R31
68
R24
270
R25
470
R26
1.5K
R20
47K
R4
10K
R27
470
R42
1K
R32
10K
R2
4.7K
R21
22K
R41
1K
R45
100K
R46
100K
R23
68K
R33
1K
R43
22K
R22
2.7K
X2
RLFDFT13DD
Z2
RLI2Z021M-T
Q6
KRA102MTA
TUNER SUPPLY
SWITCH
1
C49
0.1
C6
0.01
C9
1000P
C48
0.01
C31
100P
C38
0.01
C47
1000P
C43
4700P
C44
4700P
C16
0.033
C39
16V4700
C37
4700P
C18
0.018
C17
C19
PLLCLK
DO/ST
PLLDA
CE
SD
DO/ST
LCH
15V
RCH
Q6
IC1
LA1833NMNTLM
IF & MPX IC
(TUNER)
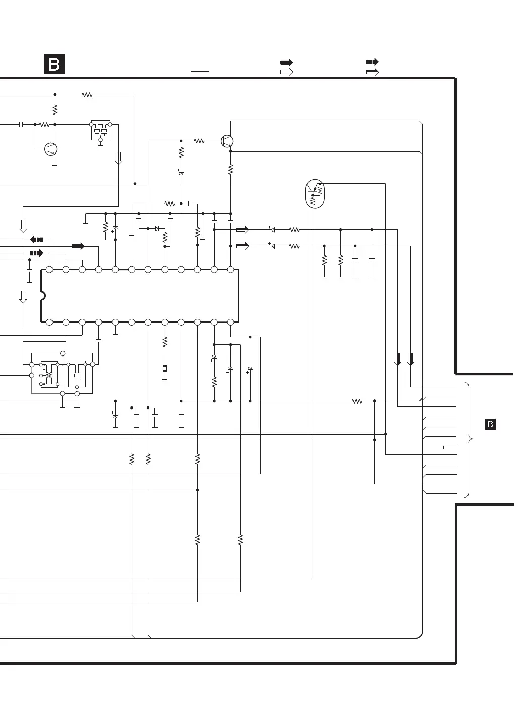
SD
SCHEMATIC DIAGRAM-4
: +B SIGNAL LINE
: AM SIGNAL LINE
: FM SIGNAL LINE
: FM/AM SIGNAL LINE
A
B
(1B)
TGND
R8
470K
MAIN (TUNER) CIRCUIT
CF2
J0B1075A0077
390P
: AM OSC SIGNAL LINE
DO/ST
C
D
E
F
G
H
I
J
C5
1000P
Q2
Q2
B1AAAD000014
SWITCHING
R9
330
Q3
Q3
2SC3311ARTA
SWITCH
R39
3.3K
R40
4.7K
+7.5V
DET_OUT
7.5V
+7.5V
K
L
DET_OUT
13
14
15
16
17
21
20
19
18
24
23
22
10
9
11
12
8
7
6
53
42
FM IF in
OSC OUT
STRQ
VCC
FM DET
SD
GND
AM IF in
REG
AM MIX out
AGC
AM RF in
AFC
OSC
FM/AM
Mono
Lch
Rch
AM OUT
ST
DET OUT
PILOT IN
MPX IN
PILOT OUT
IC1
2
1
3
3
2
1
5
6
4
TO
MAIN CIRCUIT
(1A) ON
SCHEMATIC
DIAGRAM-5
0.018

Related product manuals