EasyManua.ls Logo

Panasonic SA-PM10 - Page 89

Panasonic SA-PM10
111 pages
Print Icon
To Next Page IconTo Next Page
To Next Page IconTo Next Page
To Previous Page IconTo Previous Page
To Previous Page IconTo Previous Page
Loading...
2
1
CD
OPEN
SW
L=OPEN
H=CLOSE
2
1
CP800
19
18
17
16
15
14
13
12
11
10
2
4
6
8
9
7
5
3
1
MDATA
MCLK
MLD
SQCK
SUBQ
BLKCK
LOADING
CD_L
CD_LCH
CD_7.5V
SP_DATA
SP_CLK
D5V
CD_RCH
CD_R
REST_SW
STATUS
A_GND
CD_7.5V
CD_3.3V
RST
MDATA
MCLK
MLD
SQCK
LOADING
CD_RST
TX
PWR_GND
D_GND
LD_SW/CLDCK
SUBQ
D5V
D5V
BLKCK
REST_SW
STAT
CD_OPEN_SW
TO
CD SERVO
CIRCUIT
(CN702) ON
SCHEMATIC
DIAGRAM-2
TO
DECK CIRCUIT
(CN1304) ON
SCHEMATIC
DIAGRAM-10
Q803
Q804
Q805
TUN_RCH
CE
TUN_LCH
PLLDA
DO/ST
DO/ST
SD
TNR_15V
PLLCLK
TNR_GND
TNR_7.5V
TO
MAIN (TUNER)
CIRCUIT
(1B) ON
SCHEMATIC
DIAGRAM-4
(1A)
A
B
C
D
E
F
G
H
I
J
K
2
4
6
8
9
7
5
3
1
12 3
C301
25V47
1
2
3
4
21
22
23
24
5
20
6
19
7
18
8
17
9 16
10
15
11
14
12
13
R813
4.7K
R812
4.7K
R811
4.7K
R814
10K
R810
10K
R816
10K
R410
1K
R815
4.7K
R823
4.7K
R820
100
R819
10K
R818
10K
R817
4.7K
R830
10K
R829
10K
R827
10K
C832
0.01
C409
1000P
C302
50V2.2
C213
50V0.47
C413
50V0.47
C207
16V10
C407
16V10
C210
1000P
C410
1000P
C824
100P
C823
100P
C822
100P
C821
220P
C820
220P
R824
100K
R822
100K
R826
18K
R825
5.6K
C828
1000P
R821
100
R202
18K
C831
1000P
C201
220P
C819
100P
C818
100P
C817
100P
R402
18K
R409
18K
R302
6.8K
R303
6.8K
R210
1K
R209
18K
C401
220P
R204
6.8K
C203
220P
R404
6.8K
C403
220P
R206
10K
C205
220P
C209
1000P
C304
47P
C305
47P
R406
10K
C405
220P
C830
1000P
D802
MA2C700A0F
D801
MA2C700A0F
L803
J0JKB0000020
L802
J0JKB0000020
C815
50V1
C816
16V22
Q805
KRC101MTA
Q804
KRC101MTA
Q803
KRC101MTA
PB_ROUT
PB_RCH
PB_RCH
PB_LCH
PB_LCH
PB_LOUT
MOTOR_GND
MOTOR_9V
AFGND
9VGND
A9V
WH800
CN801
9V(D9V)
REC_RIN
REC_LCH
REC_LCH
REC_RCH
REC_RCH
VIN1
VIN2
A1IN
A2IN
B1IN
B2IN
C1IN
C2IN
FILTER
GND
BNF1
BNF2
INF2
INF1
DS2
BOUT1
BOUT2
OUT1
OUT2
VCC
S1
SC
SEL2OUT
SEL1OUT
REC_LIN
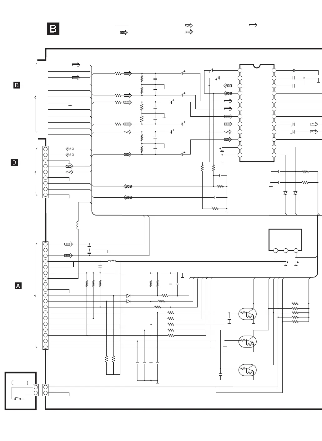
IC800
C1BB00000757
IC802
S81333HG-Z
CD_LCH
TNR_LCH
TNR_RCH
CD_RCH
D301
B0AACK000004
D302
B0AACK000004
DET
L
MAIN CIRCUIT
SCHEMATIC DIAGRAM-5
: +B SIGNAL LINE
R201
6.8K
R401
6.8K
R203
2.7K
R403
2.7K
C202
50V2.2
C402
50V2.2
C204
50V2.2
C404
50V2.2
C206
50V2.2
C406
50V2.2
: PLAYBACK SIGNAL LINE
: RECORD SIGNAL LINE
: FM/AM SIGNAL LINE
: CD SIGNAL LINE
IC800
ASP IC
REGULATOR
BLKCLK INTERFACE
SUBQ INTERFACE
STATUS INTERFACE

Related product manuals