EasyManua.ls Logo

Panasonic SA-PM10 - Page 90

Panasonic SA-PM10
111 pages
Print Icon
To Next Page IconTo Next Page
To Next Page IconTo Next Page
To Previous Page IconTo Previous Page
To Previous Page IconTo Previous Page
Loading...
12
15
14
13
18
17
16
21
20
19
24
23
22
27
26
25
11
10
2
4
6
8
9
7
5
3
1
LOADING
PGND
SP_CLK
SP_DATA
LED+B
DIMMER
/MUTEA
PCONT
VREF
MPXIN
VDDA
VSSA
FLOUT
CIN
TEST
XOUT
RDCL
RDS-ID
/REA
RDDA
RST
MODE
VDDD
VSSD
XIN
CN901B
SQCK
SUBQ
MCLK/PLLCLK
RDS_CLK
RDS_DATA
______
SYS6V
VREF-
PLL_CE
PLL_DO/ST
CD_RST
HALT
BLKCK
CD_OPEN_SW
STAT
REST_SW
M_DATA/PLLDA
MLD
DET
A9V
SD
D5V
TNR_15V
TNR_GND
CD_DGND
TNR_7.5V
RCH
LCH
A9V
A9V
10
2
4
6
8
9
7
5
3
1
10
2
4
6
8
9
7
5
3
1
TO
SPEAKER TERMINAL
CIRCUIT (CN802B)
ON SCHEMATIC
DIAGRAM-11
1
2
3
4
13
14
15
16
5
12
6
11
7
10
8
9
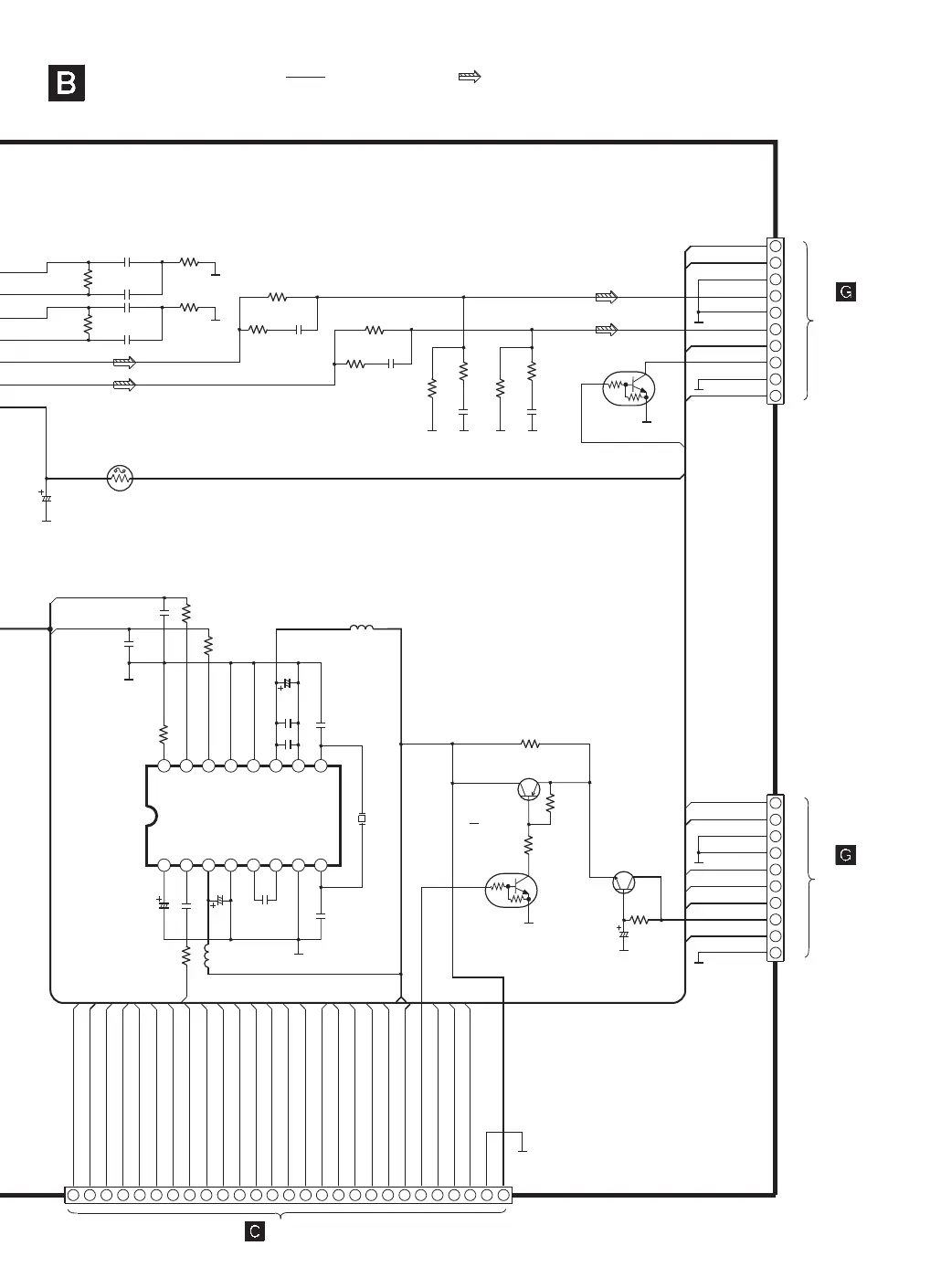
C303
25V47
Q801
Q800
Q806
Q802
C812
16V10
C809
560P
C804
47P
X801
H0H433400001
C805
47P
R216
6.8K
R215
3.9K
C215
0.027
R416
6.8K
R415
3.9K
C415
0.027
C814
100P
C813
100P
C808
6.3V47
C811
330P
C810
16V10
R801
1.5K
R833
680
R800
10K
C834
16V100
PGND
PCONT
SYS6V
VREF-
HALT
D5V
R412
3.9K
R411
390K
R211
390K
R214
8.2K
R414
8.2K
R212
3.9K
C411
0.22
C412
0.22
C211
0.22
C212
0.22
R809
1K
R806
1K
R807
1K
R808
100K
R301
33
R413
12K
R213
12K
C214
1800P
C414
1800P
IC801
L807
100
µ
H
L801
100
µ
H
C806
0.01
C807
1000P
R831
100
Q801
KRC104MTA
Q806
KTC3199GRTA
Q800
KTA1266GRAT
Q802
KRC102MTA
MOTOR_GND
MOTOR_9V
/MUTEA
9VGND
CD_7.5V
CN803A
CN802A
LED9V
______
RDS_CLK
RDS_DATA
MAIN CIRCUIT
SCHEMATIC DIAGRAM-6
: +B SIGNAL LINE
TO
PANEL CIRCUIT
(CN901A) ON
SCHEMATIC DIAGRAM-8
TO
SPEAKER TERMINAL
CIRCUIT (CN803B)
ON SCHEMATIC
DIAGRAM-11
: MAIN SIGNAL LINE
MUTING CONTROL
CURRENT LIMITING SWITCH
DIMMER SWITCH
C1BB00000715
IC801
RDS IC

Related product manuals