EasyManua.ls Logo

Panasonic SA-PM65MD - Page 133

Panasonic SA-PM65MD
144 pages
Print Icon
To Next Page IconTo Next Page
To Next Page IconTo Next Page
To Previous Page IconTo Previous Page
To Previous Page IconTo Previous Page
Loading...
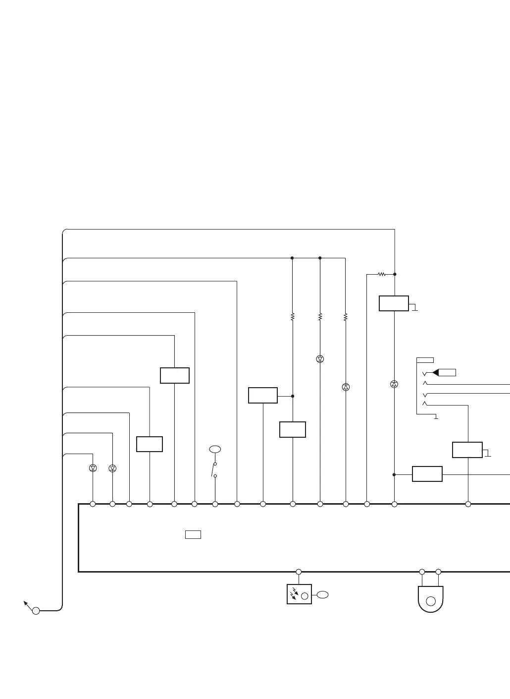
IC801
MN101C49KAA2
MICROPROCESSOR
31
LOADING
/RST
STAT
BLKCLK
MLD
MDATA
MCLK
64 65 66 27 4461 4363 62 72
SUBQ
60
Q673
Q672
Q671
SWITCH
SQCK
94 93
SWITCH
Q974
Q973
71
26
Z751
REMOTE
SENSOR
32
VR751
VOLUME
MUTING
Q808,
Q809
RCH
D807
D808
MCLK
MDATA
MLD
/BLKCK
SQCK
STATUS
REST SW
CD RESET
SUBQ/
PMD_DATA IN
CD_L
CD_CL
CD_OP
CLOSE_L
OPEN_H
RM IN
JOGA
JOGB
D873
D872
+B
42
PMD_DATA OUT
Q806
JK602
MD LINK
TO CD
CIRCUIT
E
S701
(REST)
+B
5V TO 3V
LEVEL SHIFT
3V TO 5V
SWITCH
5V TO 3V
LEVEL SHIFT
SWITCH

Related product manuals