EasyManua.ls Logo

Panasonic SB-FS730 - Page 95

Panasonic SB-FS730
158 pages
Print Icon
To Next Page IconTo Next Page
To Next Page IconTo Next Page
To Previous Page IconTo Previous Page
To Previous Page IconTo Previous Page
Loading...
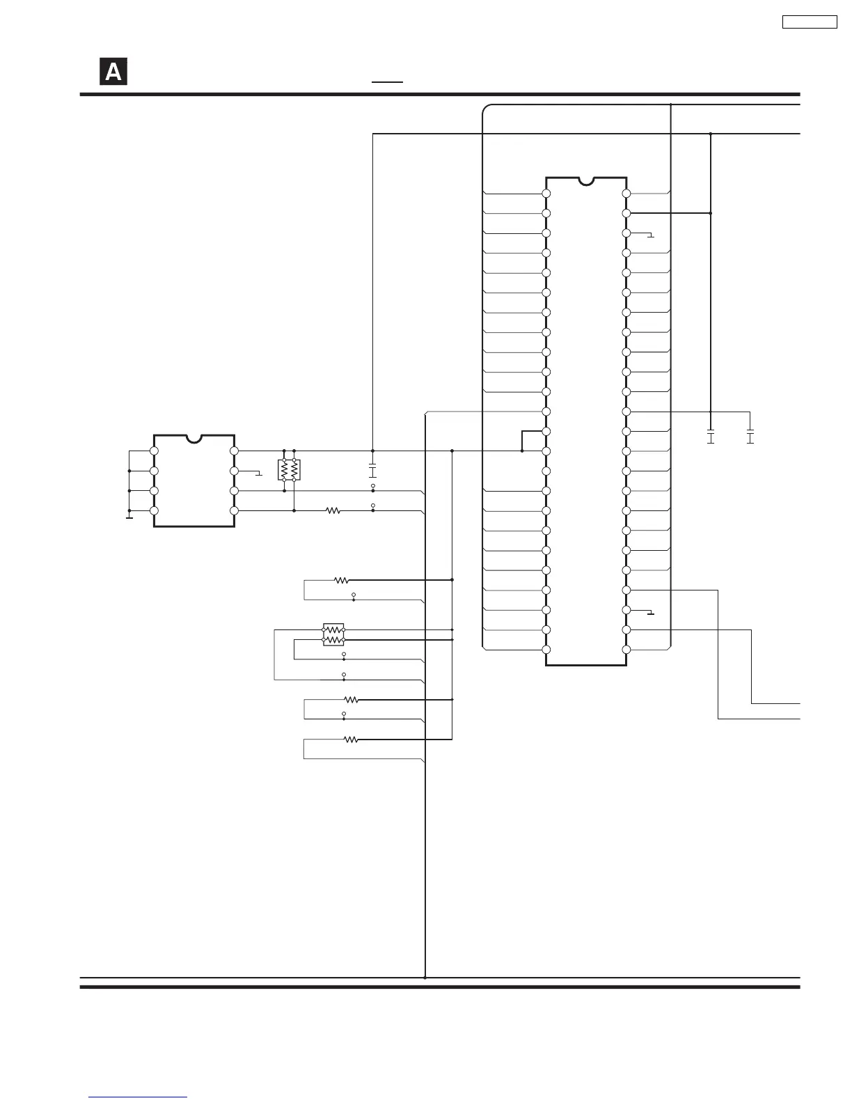
SCHEMATIC DIAGRAM - 5
DVD MODULE CIRCUIT
: +B SIGNAL LINE
1
2
3
46
47
48
4
45
5
44
6
43
7
42
8
41
9
40
10
39
11
38
12
37
13
36
14
35
15
34
16
33
17
32
18
31
19
30
20
29
21
28
22
27
23
26
24
25
8
7
2
1
6
3
5
4
RX8611
(4.7K x 2)
C8611
0.1
R8611
100
R8021 10K
R8022 10K
R8023 47K
RX8021
(10K x 2)
CL8612
CL8611
CL8024
CL8031
CL8032
CL8033
C8651
0.1
C8652
0.1
A0
A1
A2
GND
VCC
WP
SCL
SDA
A15
A14
A13
A12
A11
A10
A9
A8
A19
A20
XWE
XRESET
NC
WP/ACC
RDY/XBSY
A18
A17
A7
A6
A5
A4
A3
A2
A1
A16
XBYTE
VSS
DQ15/A-1
DQ7
DQ14
DQ6
DQ13
DQ5
DQ12
DQ4
VDD
DQ11
DQ3
DQ10
DQ2
DQ9
DQ1
DQ8
DQ0
XOE
VSS
XCE
A0
FDT15
FDT7
FDT14
FDT6
FDT13
FDT5
FDT12
FDT4
FDT11
FDT3
FDT10
FDT2
FDT9
FDT1
FDT8
FDT0
EXADT15
EXADR16
EXADT14
EXADT13
EXADT12
EXADT11
EXADT10
EXADT9
EXADT8
EXADR19
EXADR20
NEXWE
EXADR18
EXADR17
EXADT7
EXADT6
EXADT5
EXADT4
EXADT3
EXADT2
EXADT1
EXADT0
PNRST
SCL
SDA
SBT3
CPU-CLK
CPU-STAT
CPU-CMD
TRV-I-SW
IC8611
IC8611
C3EBGC000044
16M EEPROM IC
(NOT SUPPLIED)
IC8651
RFKWMH82H160
16M FLASH ROM IC
95
SA-HT833VP

Table of Contents

Related product manuals