EasyManua.ls Logo

Panasonic Technics SA-800 - Page 12

Panasonic Technics SA-800
28 pages
Print Icon
To Next Page IconTo Next Page
To Next Page IconTo Next Page
To Previous Page IconTo Previous Page
To Previous Page IconTo Previous Page
Loading...
JOPEIQANIN
IGEIS
CUO,
40}
e138Uad
asind
==)
|
fees}
a
—---
|
SALOWSYO
o=—0
°
eB
Joyeredwiog}
|uossaidwog
14
1%
cuy
Ue
MOPUIM
wyy4e607
eae
|
ONILAW
NEMO
SDYNOS
YSAMOd
é
=
S3NOHd
(ra)
JBALIQ
4OD9}ONd
10}D9}
01g
o
5
<
doyesedwog
aROnad©
oe
Joy,
e51pul
MopuIM|
|
wy}ie507
uc
ot
Ayapes
NIVWO
o=-O
OSae
duiy
urey
(SY3xNV3dS)
O
O-=
be)
LAANI
ok
ee
pe
oe
ise
<
|p
)
Lr
HOIH
o
|=
i
e,
ve
/
o1s008
=z
Iz
m
eS
|m
Q
|
ols
|
|
od!
(DILSNODV)
|
O
O
f
NO
(YoIs4aAu])
dwiy
4V
N
4
440
apo
ioe
©
LONI
NI
NIVW
LNO
Sud
poe
<6
iene
(ONILAW)
OBYSLS
bo
oF
|
1450
a
1SO08O
440-00
enene
4300-0
peas
Noo
(300W
)
uso
/
iso,’
($SaNnano7)
l
MO
~
Aayinoao
soyljdwe
uley
pue
a4
“""
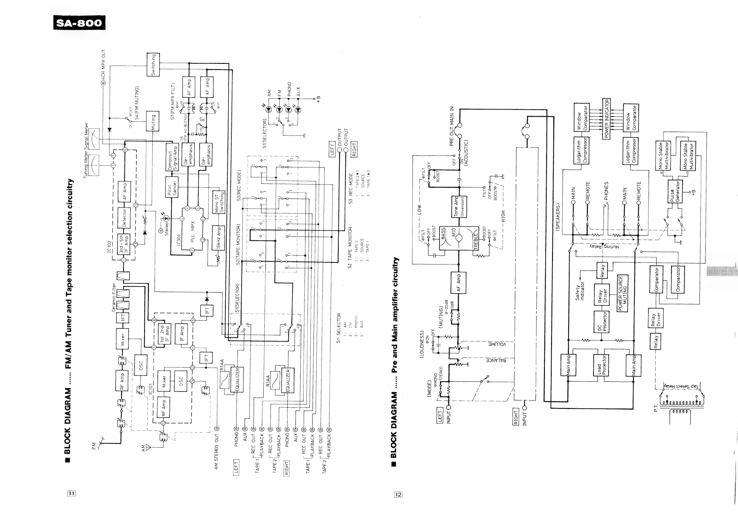
WYYDVIG
4OO18
&
241
3dvl
ce
LadVL
:€
SounNos
<2
B3ONNOS
+2
XNV
29
(42
3dvVl
cL
2@3dvl
31
CNOHd
:€
aes
BGOW
O3e
€S
HOLINOW
3dVL
2S
ee
LNdLno
CE
WY
il
LNdLNO
CO
YOLOSISS
LS
(aa37]
ae
—)
WOVEAWId
=33
2
@
Advi
—e)
1NO
93y
a
zis
,
L—~%
vovaavid
advil
ie
=
ino
3d
xn
rh
teh
r
SKIN
5
H
re
§
dts
Yazlvneg
%)
ONOHd
[LHOTY]
I
Dee
6)
YOVEAV
Id
W4
Z
a
2
Z3advL
%)
INO
2ay
WV
Lb
(YOLOSIAS)IS
a
eee
ae
6)
OVEN
sat
%)
ind
934
c
econ
~
Le9xnv
(3QOW
934)
eS
(YOLINOW
AdVL)2S
(HOLOSISSIS
|
Y3ZITVNOS
©)
ONOHd
[1437]
on
J
Sr
GE
A
340°
Shae
uoo
(L114
XdW
Wa)
LS
[awy
ae
[awy
ae
}ONd
mais
©)
(ONILAW
W4)7S
3400
INO
XdW
HOVG
Ja}aW
JPUBIS
sayaw
Buruny
SA-800
ONO
°
Hees
preva
duy
4]
ug
~
pig
PO
Behe
ane
2A
cee
ee
a
ZOLOI
Aayind419
UODa|as
4o}UOW
ede,
pue
seUNL
WV/W4
“"
WVYDVIG
400718
&
—S)
INO
O3YSLS
WY
49})1_4
D1wWe1a9
U
a
W4
repay
ENERO
ENR

Related product manuals