EasyManua.ls Logo

Panasonic TH-42PA60L

Panasonic TH-42PA60L
125 pages
To Next Page IconTo Next Page
To Next Page IconTo Next Page
To Previous Page IconTo Previous Page
To Previous Page IconTo Previous Page
Loading...
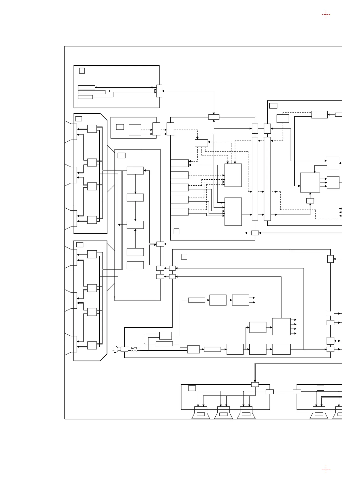
5.2. Main Block Diagram
VDA
S.R.
P2.5V
VDA
5V
D20
OUTPUT
PA 20
+15V
P_ON/OFF
CONTROL
S.R.
CONVERTER
D32
12V
DG1
D25
D
VOLTAGE
DG2
PA SOS
PROTECTION(SOS)
DC/DC CONVERTER
POWER SUPPLY
DC/DC
PA 40
ADDRESS
SPEAKER
SUSTAIN
P12
VSUS
S.R.S.R.
DG5
CONVERTER
PA 5
DISCHARGE
DG20
VOLTAGE
D3
DATA DRIVER(LEFT)
POWER LED
+15V
SUB-FIELD
PA
PICTURE
PA 10
POWER
ERASE
SOUND SOS
PLASMA AI
EEPROM
VDA
LVDS
P25
RECTIFIER
CONTROL
LED
P2
IIC
VOLTAGE
PROCESS
S.R.
VSUS
SUSTAIN
+15V
SPEAKER
P
STBY5V
DATA DRIVE
L
S1
VOLTAGE
PROCESSOR
MEMORY
K
REMOTE RECEIVER,
C21
S.R.
SS12
P1.2V
SDRAM
P3.3V
RGB
DC-DC CONVERTER
PLASMA AI PROCESSOR
C1
CONTROL
F_STBY-14V
IIC
POWER SOS
P10
SOS6/
P11
K1
VOLTAGE
RECTIFIER
S.R.
Vda-70V
L
STB12V
DATA DRIVER(RIGHT)
SS
CONTROL
FACTOR
MICOM
SS_SOS8
VIDEO
VSUS
P9
CONTROL
P23
D5
FLASH
C12
P5
FORMAT
+15V
C2
PROCESS
SUSTAIN
STANDBY
PA 2
STANDBY
SUSTAIN DRIVE
AC CORD
OSD
DC POWER
SS11
VOLTAGE
SPEAKER
C23
R
REMOTE RECEIVER
DG3
MCU
VOLTAGE
(VE)
AMP
SCAN CONTROL
Vda
RECTIFIER
C11
SUSTAIN CONTROL
RECEIVER
PULSE
PULSE
FPGA
STB5V
CONTROL
R
SOS7
SS23
PROCESSOR
15V
C22
MAIN
DATA
RECTIFIER
SOS8
D31
FORMAT CONVERTER,
L/R
H6
L/R
INPUT
V, Y, C
AUDIO
VIDEO
AV1
OUT
DC POWER
MAIN
H2
V, Y, PB , P R
H
SELECT
TUNER
L/R
AV2
AV SWITCH,MSP
INPUT
SIF
MONITOR
V
MSP
AUDIO
TUNER
H1
TA 6
AV3
TU
OUT
IN
L/R
H53
SIF
AV TERMINAL,
L/R
H40
L/R
SELECT
TV-V
V
R
G
Y,PB/C,PR,CVBS
B
RGB
PROCESSOR
(GC5)
LVDS
TRANS-
MITTER
L/R
DAC
HDMI IN
DG
RECEIVER
YG/UB
AUDIO
DIGITAL SIGNAL PROCESSOR
HDMI I/F
HDMI
A/D
TV_L/R
MAIN_L/R
KEYSCAN
RECTIFIER
FILTER
RELAY
LINE
FILTER
LINE
+5V
+15V
PS_SOS
SOS
SOUND
S34
POWER
SWITCH
STB12V
STB_PS
STB12V
STB_PS
STB12V
STB_PS/
S
POWER
KEY SCAN,
SWITCH
VOLTAGE
SC
SCAN OUT
48
64
64
PULSE
64
PULSE
CONTROL
S.R
SC23
SD
S.R
S.R
GENERATOR
SUSTAIN
SOS6
SC2
PULSE
S.R
SC20
SCAN DRIVE
SOS7
SCAN OUT
SU
SCAN
S.R
S.R
S.R
S.R
48
64
64
64
TH-42PA60L
Main Block Diagram
TH-42PA60L
Main Block Diagram
20

Related product manuals