EasyManua.ls Logo

Panasonic TH-42PV8DA

Panasonic TH-42PV8DA
126 pages
To Next Page IconTo Next Page
To Next Page IconTo Next Page
To Previous Page IconTo Previous Page
To Previous Page IconTo Previous Page
Loading...
69
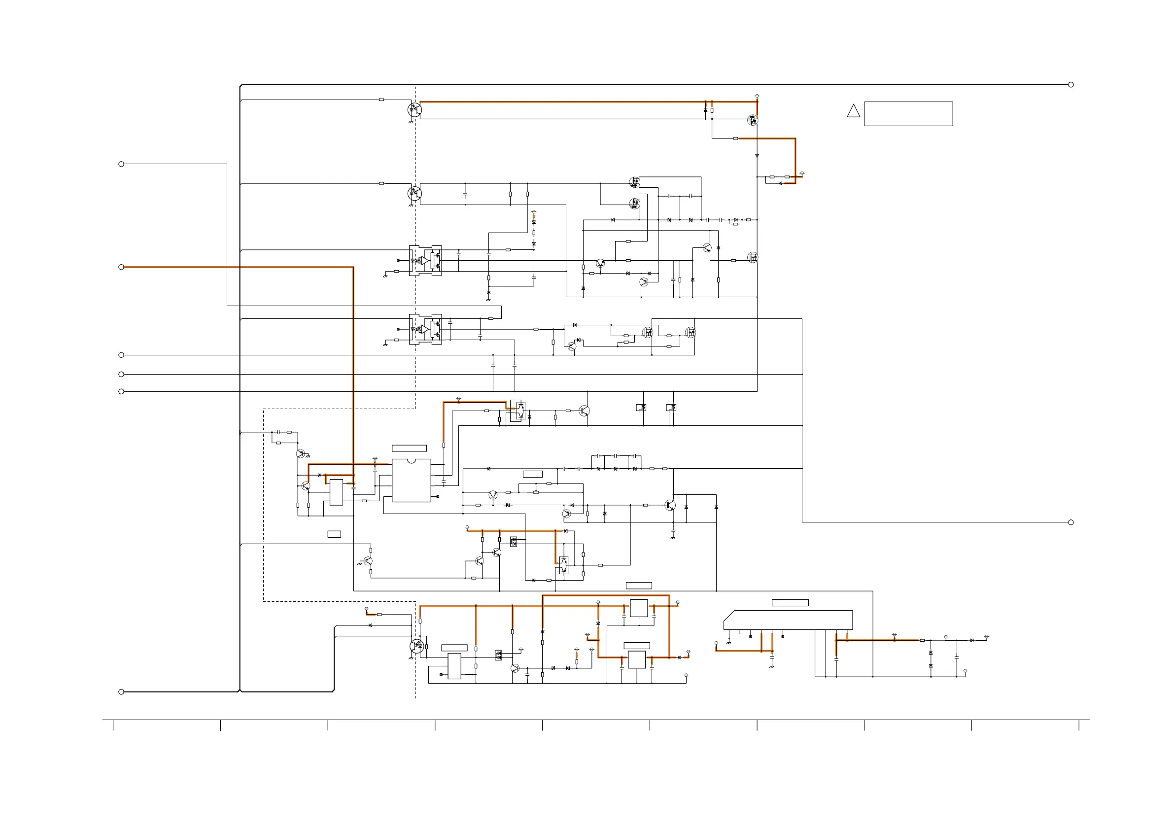
11.33. SC-Board (2/3) Schematic Diagram
+
+
+
+
AA_CPH2
AA_CPH1
AA_CERS
AA_CPH2
AA_SCSU
AA_CEL
AA_DRV_RST
MAIN_STOP0
D16765
B0ECKP000047
D16610
MA2J11100L
D16604
MA2J11100L
D16608
MAZ81200ML
15V_F
75
R16766
R16473
560
R16480
4.7k
R16670
47
R16617
2.2k
16V_F
R16672
1k
R16665
33
D16665
MAZ80510LL
R16661
1.8k
Q16606
2SD0601AQL
R16471
3.9k
16V_F
R16612
47
C16662
630V
1000p
D16609
MA2J11100L
D16668
MA3X152D0L
IC16725
C0CBADC00072
VIN 3
2
COM
VOUT
1
D16605
MAZ80510LL
R16475
4.7k
R16777
150
D16661
MA2J11100L
Q16602
2SD0601AQL
5V
VSUS
R16604
330
R16641
33
R16631
10k
R16769
75
R16674
1k
C16795
25V
470u
D16764
B0HCKS000002
D16667
MA2J11100L
D16475
MAZ80510LL
VSET
R16633
22k
C16603
630V
1000p
IC16724
C0CBADC00072
VIN 3
2
COM
VOUT
1
15V
D16619
B0ECKP000047
R16478
5.6k
Q16663
2SB0709ASL
C16472
25V
1u
D16671
MA2J11100L
R16608
1k
PC16601
B3PBA0000223
1
2
34
D16669
MA2J11100L
R16472
2.2k
C16661
630V
1000p
PC16603
B3PBA0000223
12
34
D16473
MA3X152D0L
15V
Q16781
B1HFPFA00001
R16776
100
D16607
MA2J11100L
C16721
50V
100u
R16664
1k
R16479
10k
Q16603
2SB0709ASL
Q16664
B1HFPFA00001
R16668
47k
D16721
B0HCKS000002
SCNR_PRO
R16610
100k
5V_F_B
R16602
1k
Q16607
B1CBGD000001
R16609
1k
CHA
C16608
50V
220p
IC16772
C0ZBZ0001325
1
Vcc
2
IN
3
GND
4
LO
5
NC
6
VS
7
HO
8
VB
R16671
47k
C16791
25V
220u
R16781
47
5V_F_A
R16606
10k
15V_F
15V_F
C16604
630V
1000p
R16782
47k
R16669
4.7k
VF_GND
PC16480
B3PBA0000223
12
34
Q16662
2SD0601AQL
16V_F
R16762
47k
R16474
1k
D16618
RF101L4STE25
D16497
B0ECKP000047
D16725
MA2J11100L
D16478
B0HCKS000002
VSET2_O
D16817
MAZ80680HL
TP53
VAD
16V_F
D16816
MAZ80680HL
D16631
MAZ82400ML
D16632
MAZ82400ML
R16613
100k
1%
R16662
3k
R16663
10k
VR16602
3k
1
2
3
D16662
MAZ83300ML
D16663
MAZ83300ML
D16664
MAZ83300ML
R16666
100k
D16670
B0HCMR000002
Q16661
B1JAER000003
D16672
B0HCMR000002
7.5
R16765
Q16601
B1CERR000025
G
D
S
1%
R16858
270
D16660
B0HCMM000014
D16781
MA2J11100L
Q16667
B1ADCN000007
R16676
4.7k
R16678
56k
Q16701
B1ADCN000007
D16702
MA2J11100L
R16711
4.7k
R16712
1k
R16707
3.9k
R16717
1k
R16611
68k
R16614
68k
R16638
6.8
D16606
B0ECKM000038
R16667
4.7k
D16474
MA2J11100L
D16791
MAZ82000ML
R16791
1k
D16476
MA2J11100L
C16723
25V
4.7u
C16725
25V
4.7u
C16724
25V
4.7u
C16753
25V
4.7u
C16756
25V
4.7u
C16755
25V
4.7u
C16773
25V
4.7u
C16775
25V
4.7u
C16812
25V
4.7u
Q16604
B1CHPM000001
G
D
S
Q16471
B1ABCF000231
Q16666
B1ABCF000231
Q16665
B1ABCF000231
Q16702
B1ABCF000231
C16606
50V
22p
C16605
50V
22p
C16602
50V
22p
C16684
50V
0.1u
C16685
50V
0.1u
C16708
50V
0.1u
C16707
50V
22p
IC16471
C0DBEKA00003
1
NC
2
A
3
K
5
A
4
REF
1
NC
2
IN_A
3
GND
5
VCC
4
OUT_Y
R16867
47k
R16761
10
D16407
MA22D3900L
Q16762
B1ADNF000006
R16681
10
R16682
10
D16761
MA22D3900L
C16664
50V
68p
C16666
50V
68p
C16665
50V
68p
R16621
560
R16622
560
EHMDD9863
IC16791
1
GND
2
GND
3
N.C.
4
VIN
5
VIN
6
N.C.
9
COM
10
COM
11
VOUT
12
VOUT
C16806
160V
100u
R16677
1.5k
R16685
220
R16684
220
Q16609
B1CFHL000002
Q16622
B1CERM000019
Q16621
B1CERM000019
Q16641
B1JADN000004
1%
R16607
6.65k
1%
R16615
1.13k
D16602
MAZ81200ML
R16634
220
R16605
470
C16641
0.015u
250V
C16642
0.015u
250V
D16641
B0FBCN000006
D16642
B0FBCN000006
PC16684
B3PBA0000496
1
2
34
5
6
PC16685
B3PBA0000496
1
2
34
5
6
*
=
INIT-F
DC/DC CONV.
+5V(SC2)
+5V(SC1)
SHUT REG
FET DRIVER
VSET2:14V
10 1611 13 171512 1814
11
12
2
3
4
1
5
6
!
SC-BOARD (2/3)
TXNSC1BDUM
VAD SEPARATE
TH-42PV8DA/HA/HMA/MA/MRA/MSA/MTA
SC-Board (2/3) Schematic Diagram
TH-42PV8DA/HA/HMA/MA/MRA/MSA/MTA
SC-Board (2/3) Schematic Diagram
INV
IC16773
C0JBAB000715

Related product manuals