EasyManua.ls Logo

Panasonic TX-40DSW404 - Using Home Network; Network Connections; Network Settings Configuration

Panasonic TX-40DSW404
76 pages
Print Icon
To Next Page IconTo Next Page
To Next Page IconTo Next Page
To Previous Page IconTo Previous Page
To Previous Page IconTo Previous Page
Loading...
English
29
Using Home Network
DLNA
®
This TV is a DLNA Certified™ product.
DLNA (Digital Living Network Alliance) is a standard
that makes DLNA Certified digital electronics easier and
more convenient to use on a home network. To learn
more, visit www.dlna.org.
To use DLNA features, you need a home network
environment and you can operate the features without a
broadband network environment.
●
For details, refer to [eHELP] (Network).
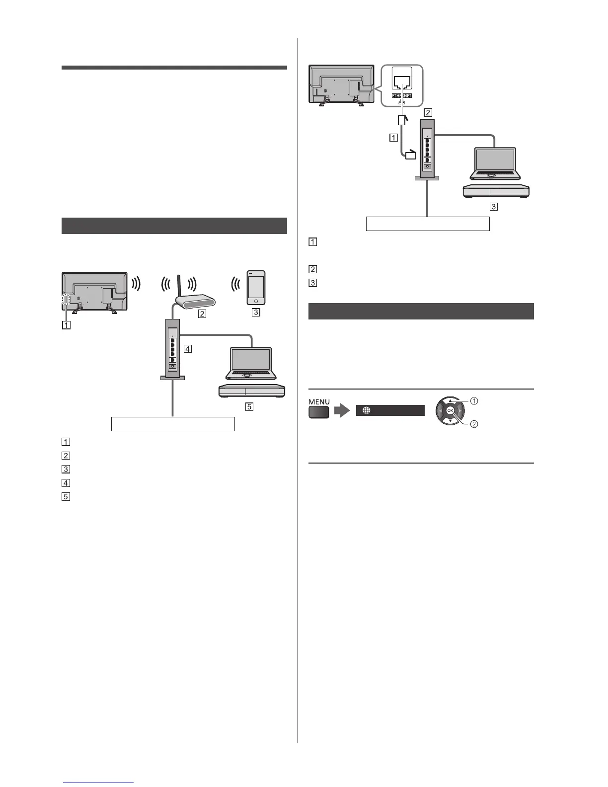
Network connections
Wireless connection (For DLNA and
internet service)
Internet environment
Built-in wireless LAN
Access point
Smartphone, etc.
Hub / Router
DLNA Certified media server (PC, etc.)
Wired connection (For DLNA and internet
service)
Internet environment
LAN cable (Shielded)
●
Use Shielded Twist Pair (STP) LAN cable.
Hub / Router
DLNA Certified media server (PC, etc.)
Network settings
●
Ensure the connections are completed before starting
Network Setup.
1 Display the menu and select
[Network]
Network
select
access
2 Select [Network Connection]
●
Follow the on-screen instructions.

Table of Contents

Related product manuals