EasyManua.ls Logo

Panasonic TX-40DSW404 - Использование Домашней Сети

Panasonic TX-40DSW404
76 pages
Print Icon
To Next Page IconTo Next Page
To Next Page IconTo Next Page
To Previous Page IconTo Previous Page
To Previous Page IconTo Previous Page
Loading...
Русский
34
Использование
домашней сети
DLNA
®
Этот телевизор является изделием DLNA Certified™.
DLNA (Digital Living Network Alliance) – это стандарт,
благодаря которому цифровая электроника DLNA
Certified становится более простой и удобной для
использования в условиях домашней сети. Чтобы
узнать больше, посетите www.dlna.org.
Если Вы хотите использовать функции DLNA, Вам
необходимо домашнее сетевое окружение – Вы
сможете работать с функциями без широкополосного
сетевого окружения.
Для получения подробной информации
обратитесь к [eHELP] (Сеть).
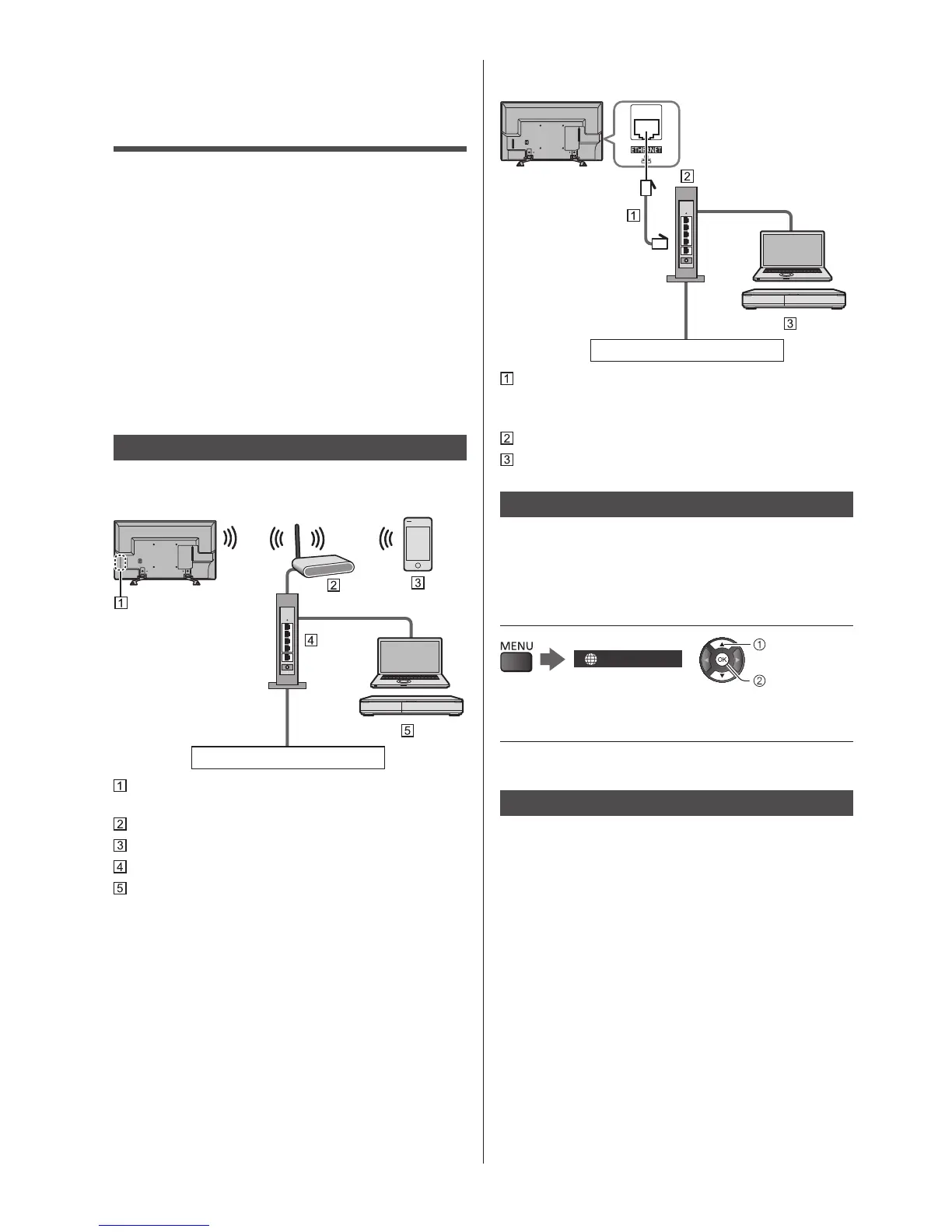
Сетевые подключения
Беспроводное подключение (для DLNA и
интернет-услуг)
Интернет-окружение
Встроенное оборудование беспроводной
локальной сети
Точка доступа
Смартфон и т. д.
Концентратор / маршрутизатор
Медиасервер DLNA Certified (PC и т. д.)
Проводное подключение (для DLNA и
интернет-услуг)
Интернет-окружение
Кабель локальной сети (экранированный)
Используйте кабель STP (экранированную витую
пару) для подключения к локальной сети.
Концентратор / маршрутизатор
Медиасервер DLNA Certified (PC и т. д.)
Настройки сети
Прежде чем начинать настройку сети, убедитесь,
что соединения установлены.
1 Отобразите меню и выберите
[Сеть]
Сеть
выбор
доступ
2 Выберите [Сетевое подключение]
Следуйте инструкциям экранной подсказки.
Использование функций DLNA
®
Убедитесь в том, что подготовка медиасервера,
сетевых подключений и настроек сети завершена.
Воспроизведение совместно
используемого контента, хранящегося на
медиасервере
Храните фотографии, видеофайлы или музыкальные
записи на медиасервере DLNA Certified (например,
на ПК, записывающем устройстве DIGA и т.п.),
подключенном к вашей домашней сети. И Вы
сможете наслаждаться этим контентом на экране
телевизора.

Table of Contents

Related product manuals