EasyManua.ls Logo

Panasonic TX-L42E30E - P-Board (1 of 2) Schematic Diagram

Panasonic TX-L42E30E
67 pages
Print Icon
To Next Page IconTo Next Page
To Next Page IconTo Next Page
To Previous Page IconTo Previous Page
To Previous Page IconTo Previous Page
Loading...
+
`
-
`
+
L.FL.F L.F
NC
NC
NC
NC
NC
NC
NP
NEED
HOLDER
C7214
1u
F0CZZ1050007
* *
C7206
0.01u
50V
C7209
0.1u
50V
C7203
1000p
50V
C7201
2200p
50V
*C7213
220p
1kV
C7207
0.01u
50V
C7204
0.1u
50V
C7208
0.47u
50V
C7105
0.22u
Not specified DC
* *
C7103
470p
250V
C7104
0.22u
Not specified DC
* *
C7218
0.01u
50V
C7219
0.22u
50V
C7102
470p
250V
C7205
0.22u
25V
*C7220
220p
1kV
C7107
470p
250V
C7221
1000p
50V
*C7301
82u
450V
F2A2W8200012
D7303
B0HAGQ000001
D7208
DA2J10100L
D7204
B0JAME000091
*D7205
B0HASR000018
FMN-1106SLF638D
* *
D7203
B0JAME000091
D7302
B0HAGQ000001
D7202
B0ADCJ000100
*D7102
B0FBAT000018
GBJ6KU-FL
1
*
2
*
3
*
4
*
CF7102
D4CAY8R20001
* *
CF7101
D4CAY8R20001
* *
D7209
B0BC02500002
D7207
DZ2J068M0L
D7101
ERZV10V621C2
LF7101
G0B650H00002
1
*
2
*
3
*
4
*
LF7103
G0B103H00013
1
*
2
*
3
*
4
*
LF7102
G0B103H00013
1
*
2
*
3
*
4
*
IC7201
C0DBBYY00033
FA5590N-A2-TE1
1
FB
2
COMP
3
RT
4
RTZC
5
IS
6
GND
7
OUT
8
VCC
P1
K1KA02B00295
S02B-VT(LF)(SN)
1
2
L7208
EXCELSA39V
J0JKA0000024
L7209
EXCELDR35V
J0JKB0000034
L7201
EXCELDR35V
J0JKB0000034
L7306
EXCELDR35V
J0JKB0000034
L7207
EXCELSA39V
J0JKA0000024
*T7201
G4DYA0000289
1
*
2
3
*
4
5
6
7
8
K5D502BNA005
F7101
CC
C
H1
H1
*ZA7003
K4AD01A00003
*ZA7001
K4AD01A00003
TP7105
TP7206TP7205
TP7103
TP7104
TP7207
TP7204
TP7101
TP7203
TP7201
TP7208
TP7102
*Q7201
B1CERR000057
TK12A60D(LS1PAV2,Q
*
*
Q7202
B1HFCFA00020
JS7201
0
JS7210
0
JS7203
0
R7216
33k
1%
R7221
68k
R7233
10k
*R7104
1M
1/2W
R7305
180k
1%
2.0 x 1.25
R7397
2.2M
1%
3.2 x 1.6
R7396
2.2M
1%
3.2 x 1.6
R7393
100
2.0 x 1.25
R7205
390
1/2W
R7231
100k
R7235
4.7k
1%
R7105
10M
1W
R7201
0.22
1W
R7387
1.5k
2.0 x 1.25
R7388
1.6k
2.0 x 1.25
R7389
1.6k
2.0 x 1.25
R7209
100k
R7232
4.7k
R7206
39k
R7313
180k
1%
2.0 x 1.25
R7399
2.2M
1%
3.2 x 1.6
R7203
68k
R7210
0.22
1W
R7215
12k
1%
R7398
2.2M
1%
3.2 x 1.6
R7202
0.22
1W
R7244
51k
1%
R7219
750k
1%
R7234
10k
R7208
22
1/2W
R7243
680k
1%
R7242
1.5M
1%
3.2 x 1.6
R7241
1.5M
1%
3.2 x 1.6
R7240
1.5M
1%
3.2 x 1.6
R7207
47
S
<
S
S
S
S
S
<
S
S
<
S
=
S
S
S
S
S
<
<
S
S
<
<
<
S
$
S
L
N
I
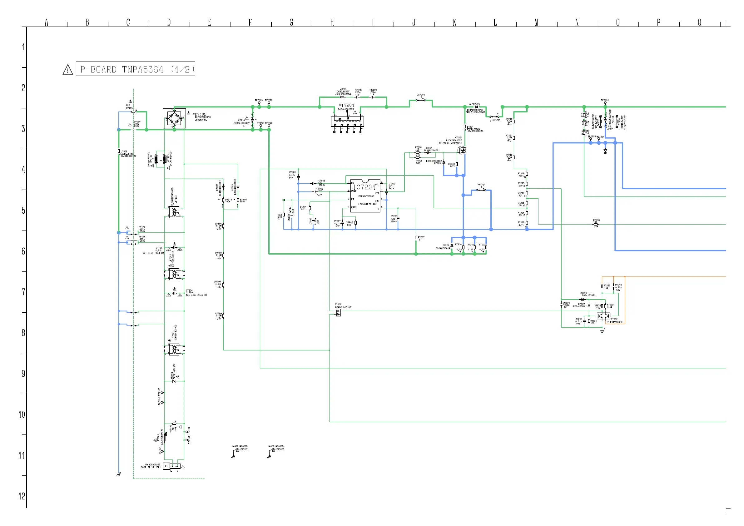
P-BOARD TNPA5364 (1/2)
A B C D E F G H I J K L M N O P Q
1
2
3
4
5
6
7
8
9
10
11
12
58

Related product manuals